欢迎来到第壹文秘! | 帮助中心 分享价值,成长自我!
第壹文秘
全部分类
  • 幼儿/小学教育>
  • 中学教育>
  • 高等教育>
  • 研究生考试>
  • 外语学习>
  • 资格/认证考试>
  • 论文>
  • IT计算机>
  • 法律/法学>
  • 建筑/环境>
  • 通信/电子>
  • 医学/心理学>
  • ImageVerifierCode 换一换
    首页 第壹文秘 > 资源分类 > DOCX文档下载
    分享到微信 分享到微博 分享到QQ空间

    物业管理公司薪酬管理制度.docx

    • 资源ID:723296       资源大小:22.26KB        全文页数:3页
    • 资源格式: DOCX        下载积分:5金币
    快捷下载 游客一键下载
    账号登录下载
    三方登录下载: 微信开放平台登录 QQ登录
    下载资源需要5金币
    邮箱/手机:
    温馨提示:
    快捷下载时,如果您不填写信息,系统将为您自动创建临时账号,适用于临时下载。
    如果您填写信息,用户名和密码都是您填写的【邮箱或者手机号】(系统自动生成),方便查询和重复下载。
    如填写123,账号就是123,密码也是123。
    支付方式: 支付宝    微信支付   
    验证码:   换一换

    加入VIP,免费下载
     
    账号:
    密码:
    验证码:   换一换
      忘记密码?
        
    友情提示
    2、PDF文件下载后,可能会被浏览器默认打开,此种情况可以点击浏览器菜单,保存网页到桌面,就可以正常下载了。
    3、本站不支持迅雷下载,请使用电脑自带的IE浏览器,或者360浏览器、谷歌浏览器下载即可。
    4、本站资源下载后的文档和图纸-无水印,预览文档经过压缩,下载后原文更清晰。
    5、试题试卷类文档,如果标题没有明确说明有答案则都视为没有答案,请知晓。

    物业管理公司薪酬管理制度.docx

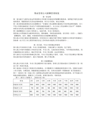
    物业管理公司薪酬管理制度第一章总则第一条为建立与现代企业运作机制和公司发展方向相适应的薪酬分配体系,按照建立现代企业制度的要求,根据国家有关劳动法规和政策,结合公司实际,制定本制度。第二条本制度依据国家对企业薪酬实行“在确保工资总额增长幅度低于经济效益增长幅度,员工平均工资增长幅度低于劳动生产率增长幅度的前提下,自主决定工资总额和工资水平”的精神,参照本市同类企业的薪酬方案,以及集团公司的有关规定制定。第三条薪酬指员工全部工资性收入,包括月薪、年功工资两部分。第四条公司贯彻按劳分配和效率优先、整体兼顾、考核发放的原则,实行岗位(责任)、贡献与薪酬挂钩,竞争、激励、约束机制有机结合的薪酬分配制度。第五条公司实行最低月薪保障制度。任何岗位员工最低月薪不得低于成都市公布的该年度最低工资标准(由于员工本人原因导致在法定工作时间内未提供正常劳动的除外)。第二章月薪、年功工资的确定和使用第六条公司本部实行月薪、年功工资调控制度。月薪总额与工效挂钩,包干使用。第七条公司每年初根据上年度实发月薪、年功工资、完成目标任务情况、当年利润目标情况、岗位编制情况及行业特点,确定年度月薪、年功工资总额,由总经理核定。第八条经公司总经理审核确定的月薪、年功工资总额包干使用。月薪、年功工资总额包干数在确保完成目标任务的前提下,减人不减总额,增人不增总额。第三章薪酬构成第九条公司实行月薪、年功工资总额控制下的月薪制:管理人员月薪由基本工资和岗位工资(效益工资)两部分组成。第十条基本工资是员工的基本生活保障金,公司根据员工出勤情况核发基本工资:全勤并完成月工作计划的,全额发放;缺勤按规定扣减基本工资,具体办法按照考勤制度有关条款执行。第十一条岗位工资(效益工资)按照核定的总额与相关经济指标挂钩浮动的原则,在不突破公司核批总额的范围内,根据员工工作业绩、效果区别对待,考核发放。第十二条员工月薪标3本薪点见下表:职务1档2档3档4档5档6档7档8档9档职能部门经理100OHOO1200130014001500160017001800职能部门主管75080085090095010001050HOO1150职能部门职员6006507007508008509009501000管理处主任100011001200130014001500160017001800主任助理(管理员)7508008509009501000105011001150管理处员工6006507007508008509009501000保安450500550600650700750800850维修工450500550600650700750800850绿化工400450500550600650700750800清洁工400450500550600650700750800项目部成员工资根据该项目具体情况和公司实际并结合行业特点制定薪酬。第十三条公司实行统一的年功工资制度。凡在公司连续工作满一年的员工均可在次年度享受年功工资,年功工资按工龄以每年15元计发。工龄以综合管理部核定的档案记载时间为准。第四章工资管理第十四条按照先劳动后取酬的原则,按每月目标任务完成情况和取得经济效益的考核结果,在次月核发月薪,即当月130日的月薪在下月发放。第十五条管理人员计薪日为21天/月,基层员工计薪口为30天/月第十六条管理处及各项目负责人的月薪分两次发放:每月10日发放基本工资、年功工资,25日发放岗位(效益)工资(考核及发放办法另行制定)。其他人员月薪于每月10日一次发放。第十七条聘用新员工从聘用之日起计发月薪,试用期月薪按下列标准发放:大学本科工龄3年以内800元/月工龄3年以上900元/月大学专科工龄3年以内700元/月工龄3年以上800元/月基层员工保安(退伍军人)500元/月保安(其他类)450元/月保洁员400元/月维修工600元/月绿化工400元/月试用期日薪标准计算方案:试用期月薪标准÷当月日历天数第十八条员工岗位变动,从变动之月起变动月薪。上半月岗位变动的,按新聘任岗位计发月薪;下半月岗位变动的,分别按半月计算,计算方法:(原岗位月薪标准+新聘岗位月薪标准)÷20第十九条两种或两种以上岗位(职务)交叉任职者,本着“就高不就低”的原则计发月薪。第二十条被公司辞退或解除劳动合同的员工,其月薪计发到离岗之月;申请辞职获准的员工,其月薪计发到离岗之日。日薪标准计算方法:离岗位前月薪标准当月日历天数。第二十一条员工死亡,其月薪计发到死亡之月,其它待遇按照四川华神集团股份有限有关规定执行。第二十二条因工作需要,由公司安排加班加点的,视岗位不同酌情安排补休或给予经济补偿,具体办法按照员工加班加点管理办法执行。第二十三条员工参加学习、培训或出国留学,离岗期间按下列标准计发月薪:(一)由上级主管部门或公司指令性参加学习、培训视同出勤,月薪按在岗时的标准核发;(二)由本人申请经批准后参加短期(一般不超过一个月)半脱产培训的,月薪按照在岗时的标准核算,岗位工资减半计发。(三)员工本人申请出国留学或参加全脱产学习的保留岗位,停发薪酬。第五章月薪的晋升第二十四条月薪晋升原则:以公司的经济效益增长幅度与劳动生产率增长幅度为基准,与个人工作业绩挂钩。第二十五条月薪晋升的方式有:(一)公司调整工资基数,普遍晋升。(二)考评晋升。公司每年设立一定的晋升指标,员工可通过所在部门考评晋升。职级晋升,工资晋升。(三)奖励性晋升。对业绩、贡献突出,被评为集团优秀员工标兵、连续二年被评为公司优秀员工的,给予奖励性晋升工资一级。第六章附则第二十六条本制度经公司总经理办公会审定,由总经理批准后,从颁布之日起执行。在本制度实施之前颁布的有关规定与本制度不一致的,以本制度为准。第二十七条本制度由公司综合管理部负责实施和解释。

    注意事项

    本文(物业管理公司薪酬管理制度.docx)为本站会员(p**)主动上传,第壹文秘仅提供信息存储空间,仅对用户上传内容的表现方式做保护处理,对上载内容本身不做任何修改或编辑。 若此文所含内容侵犯了您的版权或隐私,请立即通知第壹文秘(点击联系客服),我们立即给予删除!

    温馨提示:如果因为网速或其他原因下载失败请重新下载,重复下载不扣分。




    关于我们 - 网站声明 - 网站地图 - 资源地图 - 友情链接 - 网站客服 - 联系我们

    copyright@ 2008-2023 1wenmi网站版权所有

    经营许可证编号:宁ICP备2022001189号-1

    本站为文档C2C交易模式,即用户上传的文档直接被用户下载,本站只是中间服务平台,本站所有文档下载所得的收益归上传人(含作者)所有。第壹文秘仅提供信息存储空间,仅对用户上传内容的表现方式做保护处理,对上载内容本身不做任何修改或编辑。若文档所含内容侵犯了您的版权或隐私,请立即通知第壹文秘网,我们立即给予删除!

    收起
    展开