欢迎来到第壹文秘! | 帮助中心 分享价值,成长自我!
第壹文秘
全部分类
  • 幼儿/小学教育>
  • 中学教育>
  • 高等教育>
  • 研究生考试>
  • 外语学习>
  • 资格/认证考试>
  • 论文>
  • IT计算机>
  • 法律/法学>
  • 建筑/环境>
  • 通信/电子>
  • 医学/心理学>
  • ImageVerifierCode 换一换
    首页 第壹文秘 > 资源分类 > DOC文档下载
    分享到微信 分享到微博 分享到QQ空间

    实验楼后山边坡施工专项方案.doc

    • 资源ID:996035       资源大小:29.50KB        全文页数:6页
    • 资源格式: DOC        下载积分:10金币
    快捷下载 游客一键下载
    账号登录下载
    三方登录下载: 微信开放平台登录 QQ登录
    下载资源需要10金币
    邮箱/手机:
    温馨提示:
    快捷下载时,如果您不填写信息,系统将为您自动创建临时账号,适用于临时下载。
    如果您填写信息,用户名和密码都是您填写的【邮箱或者手机号】(系统自动生成),方便查询和重复下载。
    如填写123,账号就是123,密码也是123。
    支付方式: 支付宝    微信支付   
    验证码:   换一换

    加入VIP,免费下载
     
    账号:
    密码:
    验证码:   换一换
      忘记密码?
        
    友情提示
    2、PDF文件下载后,可能会被浏览器默认打开,此种情况可以点击浏览器菜单,保存网页到桌面,就可以正常下载了。
    3、本站不支持迅雷下载,请使用电脑自带的IE浏览器,或者360浏览器、谷歌浏览器下载即可。
    4、本站资源下载后的文档和图纸-无水印,预览文档经过压缩,下载后原文更清晰。
    5、试题试卷类文档,如果标题没有明确说明有答案则都视为没有答案,请知晓。

    实验楼后山边坡施工专项方案.doc

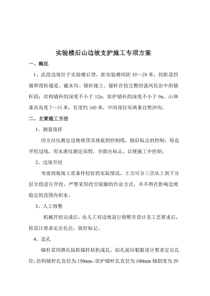
    实验楼后山边坡支护施工专项方案一、概况 1、此段边坡位于实验楼后背,距实验楼间距1020米,间距设挡墙和消防通道、截水沟、锚杆施工。锚杆在较完整的强风化岩中的锚杆段:结构锚杆的深度不小于12m,防护锚杆的深度不小于9m。山体垂直高度715米,长度约160米,中间部位有两条自然冲沟。二、 主要施工方法1、 测量放样 用全站仪测定边坡坡顶及坡底的控制线,做好标志的控制;每皮开挖边线,用水准仪测定高程,并做出标志,以便施工中控制。2、 边坡开挖 考虑到现场土质条件较好的实际情况,土方可分三次从上到下分层分段进行开挖,严禁采用挖空底脚的作业方式,并不得在影响边坡稳定的范围内积水。3、 人工修整机械开挖完成后,由人工对边坡进行修整至设计及工艺要求后,按设计要求定出孔位,做好标记。4、造孔 锚杆采用潜孔钻机锚杆钻机成孔。钻孔前应根据设计要求定出孔位,结构锚杆孔直径为130mm,防护锚杆孔直径为100mm倾斜度为20°±1°,在钻孔过程中,合理掌握钻进速度,保证成孔质量,锚杆长度误差控制在±30mm。 钻孔完成后,及时按设锚杆并灌浆,以防塌孔。5、锚杆制作与安装、按设计要求加工锚杆,杆体采用120(220)钢筋,并每隔2.0m设置36.5定位支架。b、安装锚杆前,先认真检查土钉的质量,插入钻孔的锚杆要求顺直,并应除锈,确保锚杆制作符合要求。安装时防止杆体扭压、弯曲,杆体放入角度应与钻孔角度一致。随杆应绑扎注浆管。锚杆安装后应及时注浆,不随意敲击、悬挂重物等。c、插入锚杆时应将灌浆管与锚杆钢筋同时放至钻孔底部,锚杆插入孔内长度不得小于设计规定的95。6、注浆 注浆采用搅拌均匀的水泥净浆,水灰比0.5;注浆压力不小于0.5MPa,注浆时应做好孔口闭浆。压力值以压力表中显示的读数为准。 注浆前应先洗孔,将孔内残积及松动的废土清除干净,注浆管应插至距孔底250300mm。 水泥浆自孔底向外灌注,随着水泥浆的灌入,应逐步地注浆管向外拔出直至孔口,拔管过程中应保证管口始终埋在浆体内。孔内冒浆后方可停止注浆。 7、待一次注浆完成24小时后,进行二次再注浆。 8、钢筋网布设 钢筋网采用8200×200,钢筋之间的搭接采用绑扎,搭接长度35d。钢筋网应压在锚头锁紧装置(216通长横向联结筋;220锚固头,与锚杆双面焊接,焊缝长110)下面,与坡面的间隙大于20mm,并与土钉焊接成一体。 9、喷面 喷面砼采用C20砼、石子粒径不大于15mm,第一次喷至第一层钢筋网网面平。待一次喷射砼初凝后,再喷第二层砼至砼厚150mm。三、质量检验 每批材料到达工地后,应进行质量检验,合格后方可使用。 按锚杆喷射混凝土支护技术规范GB50330-2002进行验收实验。 1、锚杆验收应按1.2倍设计荷载作抗拔试验。共抽3组,每组3条,锚杆质量的合格条件为: PAnPA PAmin0.9PA 即: 每组试验锚杆抗拔力平均值该组锚杆设计锚固力 每组试验锚杆抗拔最小值0.9倍该组锚杆设计锚固力 锚杆抗拔力 符合要求时,应加密予以补强。 2、墙面混凝土厚度采用钻孔检测,钻孔每100墙面为一组,每组不少于3点。 四、土锚施工中常见问题及其处理措施 施工中常见问题 原因分析 处理措施成孔作业时“卡钻” 钻进过快 控制钻进速度 遇到硬土层加快旋转速度、慢速推进遇到粘力大的粘土 更换矩大的钻机钻机杆排土困难土的含水量高或土呈软塑、流动状态,土屑与孔壁摩阻力过小 提高钻速钻机钻杆拔出困难土屑未充分排出 排除孔内土屑、减少虚土钻杆成孔向上弯曲(引起土钉张拉摩阻、引起预应力损失过大)钻削的土屑沉积在钻杆的下方造成钻头上抬注浆量过大 土的孔隙率较大增加注浆量采用添加剂地下有空穴、回填松土杂土,或渗漏通道五、排水、降水措施 1、注意天气预报,及时准备好防洪及防雨器材。 2、边坡、坡底设截水沟,阻止地面水、雨水流入边坡内;坡面设置泄水孔。 3、做好场地道路的维护和加固,必要时用碎石和砂铺填道路, 4、为防止边坡积水影响施工,土方开挖的时候在边坡边根据实际情况设置排水沟和集水井,并按计划要求配备潜水泵,及时地将地下水和雨水排出坑外,进入指定的排水口里。 5、边坡喷锚时,为防止坡面渗水影响喷锚质量和边坡稳定,在坡边设置泄水管,泄水管采用100PVC管,间距2000,外倾5,长度为1000,穿梅花状小孔5300。泄水管深入土内的一头加设滤网及滤料,外包两层尼龙网,防止土层颗粒进入泄水管造成堵堵塞影响正常泄水。六、边坡支护结构监测 为确保边坡安全,应对边坡进行水平定位移、沉降监测和周边环境监测。 (1)边坡进行水平位移、沉降监测,委托专人进行监测,并做好详细监测纪录。根据有关文件要求,对监测做如下要求:、 按一级安全要求进行监测;、 预警指标地面沉降接近30mm,坡顶位移接近40mm。、 按设计要求布置监测点,监测内容按设计图纸规定执行。七、质量管理工作保证体系 (一)、材料构配件供应保证体系: 1、严格要求材料员对原材料、成品、半成品等择优选择供应厂家,并严格执行质量验收、管理制度。选用设计、建设方及建委推荐的优质品牌产品。 2、材料质量全部合格以上,不合格材料不进场。 3、严格执行材料送检化验制度、进场材料必须有出厂合格证明,并送质检部门检测试验合格方可使用。 4、妥善储存和保管好各种材料、构配件,确保其质量。(二)、机械设备质量保证体系: 1、现场在各个施工阶段投入相应机具设备,满足工期、保证质量要求。 2、机械设备进场前要实行试运转制,性能良好方可投入使用。现场配备若干名机械修理工,对机具设备定期检修和日常维护保养,保证机具正常运转。 3、操作上“人机固定”,谁操作,谁负责。 4、对采购不合格的原材料、半成品、设备等,如属工作原因造成,应给责任者以接近制裁。八、安全生产保证措施为确保土方开挖过程中、垒石滑落碰撞实验楼主体,特在实验楼边加设1.8m×2.0m的彩钢板维护,具体见安全专项方案。

    注意事项

    本文(实验楼后山边坡施工专项方案.doc)为本站会员(p**)主动上传,第壹文秘仅提供信息存储空间,仅对用户上传内容的表现方式做保护处理,对上载内容本身不做任何修改或编辑。 若此文所含内容侵犯了您的版权或隐私,请立即通知第壹文秘(点击联系客服),我们立即给予删除!

    温馨提示:如果因为网速或其他原因下载失败请重新下载,重复下载不扣分。




    关于我们 - 网站声明 - 网站地图 - 资源地图 - 友情链接 - 网站客服 - 联系我们

    copyright@ 2008-2023 1wenmi网站版权所有

    经营许可证编号:宁ICP备2022001189号-1

    本站为文档C2C交易模式,即用户上传的文档直接被用户下载,本站只是中间服务平台,本站所有文档下载所得的收益归上传人(含作者)所有。第壹文秘仅提供信息存储空间,仅对用户上传内容的表现方式做保护处理,对上载内容本身不做任何修改或编辑。若文档所含内容侵犯了您的版权或隐私,请立即通知第壹文秘网,我们立即给予删除!

    收起
    展开