欢迎来到第壹文秘! | 帮助中心 分享价值,成长自我!
第壹文秘
全部分类
  • 幼儿/小学教育>
  • 中学教育>
  • 高等教育>
  • 研究生考试>
  • 外语学习>
  • 资格/认证考试>
  • 论文>
  • IT计算机>
  • 法律/法学>
  • 建筑/环境>
  • 通信/电子>
  • 医学/心理学>
  • ImageVerifierCode 换一换
    首页 第壹文秘 > 资源分类 > DOCX文档下载
    分享到微信 分享到微博 分享到QQ空间

    看懂化验单(学医的珍藏版)检验科常见检查项目及临床意义.docx

    • 资源ID:993846       资源大小:43.02KB        全文页数:20页
    • 资源格式: DOCX        下载积分:5金币
    快捷下载 游客一键下载
    账号登录下载
    三方登录下载: 微信开放平台登录 QQ登录
    下载资源需要5金币
    邮箱/手机:
    温馨提示:
    快捷下载时,如果您不填写信息,系统将为您自动创建临时账号,适用于临时下载。
    如果您填写信息,用户名和密码都是您填写的【邮箱或者手机号】(系统自动生成),方便查询和重复下载。
    如填写123,账号就是123,密码也是123。
    支付方式: 支付宝    微信支付   
    验证码:   换一换

    加入VIP,免费下载
     
    账号:
    密码:
    验证码:   换一换
      忘记密码?
        
    友情提示
    2、PDF文件下载后,可能会被浏览器默认打开,此种情况可以点击浏览器菜单,保存网页到桌面,就可以正常下载了。
    3、本站不支持迅雷下载,请使用电脑自带的IE浏览器,或者360浏览器、谷歌浏览器下载即可。
    4、本站资源下载后的文档和图纸-无水印,预览文档经过压缩,下载后原文更清晰。
    5、试题试卷类文档,如果标题没有明确说明有答案则都视为没有答案,请知晓。

    看懂化验单(学医的珍藏版)检验科常见检查项目及临床意义.docx

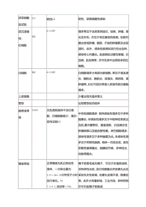
    尿亚硝酸盐试验NIT阴性阳性、尿路细菌性感染尿沉渣镜检:红细胞RBC0-3/HPF增多常见于泌尿系统结石、结核、肿瘤、肾炎及外伤,亦见于邻近器官的疾病,如前列腺炎症或肿瘤、直肠、子宫的肿瘤累及泌尿道时。此外,感染性疾病如流行性出血热、感染性心内膜炎。血液病如过敏性紫瘢、白血病、血友病等,亦可在尿中出现较多的红细胞。白细胞WBC0-5/HPF白细胞增多大局部为脓细胞,常见于肾盂肾炎、膀胱炎、膀胱炎、尿道炎、肾结核、肾肿瘤等。妇女可因白带混入尿液而致白细胞增多。上皮细胞少量出现无临床意义管型出现管型结合临床脑脊液常规CSFRT无色透明液体不含红细胞,白细胞数极少,蛋白定性试验中性粒细胞增多:各种感染性增多见于多种脑膜炎,非感染性增多见于中枢神经系统出血后,屡次腰穿后、脑室造影、白血病涉及肿瘤转移以及脑血管栓塞。淋巴细胞增多,感染性增多见于多种脑膜为炎。非感染性增多见于药物性脑病,格林巴综合症,急性弥散性脑脊髓炎、脑膜结节病、多神经炎、动脉周围炎。精液常规正常精液为乳白色粘性液体,一次排出量为2.0.0ml,30分钟至于小时自行液化。PH7.5-8.5,活动率70%,精子密度低或无精子,可见于生殖系结核,非特异性炎症,流行性腮腺炎并发睾丸炎及某些先天性疾病,如睾丸发育不良,隐睾症等。此外大剂量射线、工业污染、多种药物亦可引起精子密度减活力优+良>50%,WBC<5个HPF,RBC<5个/HPF低,前列腺炎症、精囊炎可影响精液量及精液凝固,液化性状。精液中大量白细胞并见红细胞者多见于生殖系统炎症、结核,大量红细胞者可见于外伤或肿瘤,如查见癌细胞那么为诊断生殖系统癌极有意义。前列腺液常规精子计数100-200XIOM,乳白色液体,可见卵鳞脂小体,WBC低于10个HPF,RBC低于5个HPF,可见精子。老年患者可检出前列腺颗粒细胞和淀粉样体。炎症时可见成堆脓细胞,如白细胞每高位视野多于1015个即可诊断为前列腺炎。尿比重SG尿比重增高大于1.025为浓缩尿,见于急性肾炎,肾病、心功能不全、高热、脱水、体克及未控制的糖尿病。比重减低小于1.005为低渗尿,见于尿毒症,原发性或心源性崩症,慢性肾衰、恶性高血压病。尿液含放射线造影剂时可使比重大于1.050o酸碱反响PH4.5-8多数PH约6夜间尿较昼间尿为酸尿液HP值升高见于进食大量植物性食品,尤其柑桔类水果,无缺钾的代谢性碱中毒,持续呕吐,呼吸性碱中毒、尿路感染,餐后,肾小管酸中毒等。PH值减低见于饮食大量动物性食品,缺钾性代谢性碱中毒,呼吸性酸中毒,饥饿,严重腹泻。尿蛋白质定性Pro如化验报告出现尿蛋白为+者为蛋白尿。尿蛋白除功能性体位之外,病理性蛋白尿是肾脏疾病的一个早期而易被无视的指标。许多药物可使尿蛋白出现阳性。尿糖定性G1.U阴性尿糖阳性可分暂时性和病理性,暂时性糖尿见于应激反响一时性肾上腺素或胰高糖素分泌过多所致。病理性尿糖见于胰岛素分泌量相对绝对缺乏,继发性高血糖性糖尿,如胰腺疾病、肝脏疾病、甲状腺功能亢进、垂体前叶功能亢进,肾上腺皮质功能亢进和肥胖症、高血压等尿酮体定性KET阴性增加,糖尿病、酮酸症、丙醇或乙醇中毒、饥饿、禁食、脱水等。尿潜血试验B1.O阴性参考尿沉渣红细胞。尿胆素URB阴性或弱阳性增加:肝细胞性黄疸,阻塞性黄疸,在肝炎对尿胆红素阳性可早于出现黄疸。尿胆元UROUBG健康人尿胆元含量为(+)或小于1:20或4OEhrlicho/1增加:血管内溶血性贫血,组织内出血、肝细胞损伤、胆管局部阻塞并伴发胆管感染,缺氧、铅中毒、恶性贫血。减少:胆管阻塞,广泛肝细胞损伤、肾功能不全、酸性尿。白细胞分类计数WBCDC中性粒细胞杆状核l%-5%分叶核50%-70%增多:急性和化脓性感染(舟痈、脓肿、肺炎、阑尾炎、丹毒、败血症、内脏穿孔、猩红热等),各种中毒(酸中毒、尿毒症、铅中毒、汞中毒等),组织损伤、恶性肿瘤、急性大出血、急性溶血等。减少:见于伤寒、副伤寒、麻疹、流感等传染病、化疗、放疗。某结血液病(再生障碍性贫血、粒细胞缺乏症、骨髓增殖异常综合症)、脾功能亢进、自身免疫性疾病等。嗜酸性粒细胞O.5%-5.0%增多:见于过敏性疾病、皮肤病、寄生虫病、某些血液病、射线照射后,脾切除术后、传染病恢复期等。减少:见于伤寒、副伤寒、应用糖皮质激素,促肾上腺皮质激素等。嗜碱性粒细胞0%-l%增多见于慢性粒细胞性白血病、嗜碱粒细胞白血病、霍奇金病、脾切除术后等。淋巴细胞20%-40%增多见于某些传染病(百日咳、传染性单核细胞增多症、传染性单核细胞增多症、传染性淋巴细胞增多症、水痘、麻疹、风疹、流行性腮腺炎、病毒性肝炎、淋巴细胞性白血病和淋巴瘤等)减少见于多传染病的急性期、放射病、免疫缺喻蹲。单核细胞3%-8%增多见于结核病、伤寒、感染性心内膜炎、疟疾、单核细胞白血病、黑热病及传染病的恢复期a红细胞沉降率ESR男性小于15mmh女性小于20mmh增块:生理性、运动、月经期、妊娠3月以上(直至分娩后3W)60岁以上高龄。病理性:各种炎症。风湿热活动期、结核活动期、组织损伤及环死持续2-3W,以肌梗死发病IW左右,恶性肿瘤,其它各种高球蛋白血症,稀血症(贫血),高胆固醇血症。减低:主要见于红细胞增多症,血红蛋白病、低纤维蛋白原血症,遗传性球形红细胞多症,小红细胞低色素性贫血,充血性心功能不全,恶液质,抗感染治疗药检验工程英文缩写正常值范围临床意义红细胞计数RBC男(4.4-5.7)×10121.女(3.8-5.1)×10121.新生儿(6-7)×10121.儿童(4.0-5.2)×10121.RBCt,见于真性经细胞增多症,严重脱水、烧伤、休克、肺源性心脏病、先天性心脏病,一氧化碳中毒、剧烈运动、高血压、高原居住等。.RBCI,各种贫血、白血病,大出血或持续小出血,重症寄生虫病,妊娠等。血红蛋白HbHgb男120-165g1.女110-150g1.血红蛋白增减的临床意义与红细胞计数根本相同红细胞压积PeV或HCTPCVt脱水浓缩,大面积烧伤,严重呕吐腹泻,尿崩症等。PCVI各种贫血,水中毒,妊娠。红细胞平均体积MCV80-100f1.MCV、MCH、MCHC是三项诊断贫血的筛选指标。平均细胞血红蛋白MCH27-32Pg平均细胞血红蛋白浓度MCHC320-360g1.网织红细胞计数Retc成人0.5%-l.5%Retct见于各种增生性贫血。RetcI肾脏疾病,分内泌疾病,溶血性贫血再生危象,再生障碍性贫血等。血小板计数P1.TBPC(100-300)×io7lt增多,急性失血、溶血、真性红细胞增多症、原发性血小板增多、慢性粒细胞白血病、脾切除术后(2月内)、急性风湿热、类风湿性关节炎、溃疡性结肠炎、恶性肿瘤、大手术后(2W内)等。血小板计数P1.TBPC(100-300)×101.减少遗传性疾病。获得性疾病,免疫性血小板减少性紫瘢、系统性红斑狼疮、各种贫血。以及脾、肾、肝、心脏疾患。另有阿斯匹林、抗生素药物过敏等。白细胞计数WBC成人(4-10)×io7l儿童(5-12)×1071.新生儿(15-20)×1071.增多:假设干种细菌感染所引起的炎症,以及大面积烧伤、尿毒症、传染性单核细胞增多症、传染性淋巴细胞增多症、百日咳、血吸虫病、肺吸虫病、白血病、类白血病、恶性肿瘤、组织坏死、各种过敏、手术后、尤以脾切除后为甚等。WBC减少:感冒、麻疹、伤寒、副伤寒、疟疾、斑疹伤寒、回归热、粟粒性结核、严重感染、败血症、恶性贫血、再生障碍性贫血、阵发性夜间血红蛋白尿症、脾功能亢进、急性粒细胞减少症、肿瘤化疗、射线照射、激素治疗以及多种药物如解热镇痛药、抗生素、抗肿瘤药、抗癫痫病、抗甲状腺药、抗疟药、抗结核药、抗糖尿病药物等。白细胞计数生理性增多:新生儿、妊娠期、分娩期、月经期、餐后剧烈运动后,冷水浴后、日光浴、紫外线照射、神经过度紧张、恐惧、恶心、呕吐。工程名称参考值简要意义A1.T谷丙转氨040单位/升升高见于肝炎、心肌炎及多发性肌炎;总蛋白60克80克/升(6克8克/分升)降低,见于营养不良,肝功能障碍蛋白质合成减少,蛋白质丧失过多,如肾病综合征、烧伤等A1.B白蛋白35克55克/升(3.5克55克/分升)降低,见于营养不良、肝脏合成功能障碍,尿中大量丧失,如肾病综合征G1.O球蛋白20克29克/升高,见于结缔组织升(2克2.9克/疾病,肝脏纤维化,骨髓分升)瘤A/G白蛋白与球蛋白比值1.5-2.5:1降低,见于肝脏纤维化TBI1.总胆红素1.7171微摩尔/升(01毫克1.O毫克/分升)升高,见于溶血、肝损害及胆道阻塞DBI1.直接胆红素03.4微摩尔/升(002毫升高,见于肝损害及胆道阻塞克/分升)程一名称参考值简要意义SG比重1.0021.030升高见于心衰、高热、脱水及急性肾炎等。降低见于过量饮水、慢性肾炎及尿崩症等PH酸碱度4.68.0升高见于碱中毒等。降低见于酸中毒等1.EU白细胞阴性阳性表示尿路感染NIT亚硝酸盐阴性阳性表示尿路感染PRO蛋白阴性阳性表示肾炎、肾病综合征及泌尿系感染等G1.U糖阴性阳性表示糖尿病及肾性糖尿KET酮体阴性阳性表示糖尿病酮症酸中毒及各种原因造成的呕吐UBG尿胆原阴性阳性表示肝脏损害及溶血BU尿隐血阴性阳性提示血尿、血红蛋白尿,见于肾炎、肾结核、肾结石、肾肿瘤、尿路损伤及溶血等ERY红细胞阴性阳性提示血尿,见于肾炎、肾结核、肾结石、肾肿瘤及尿路损伤等实验名称标本正常参考范围临床意义乙型肝炎外表抗原(HbSAg)血清(浆)阴性感染乙肝病毒,为乙肝病毒携带者乙型肝炎外表抗体(HbsAb)血清(浆)阴性保护性抗体,感染乙肝病毒康复后或注射疫苗后乙型肝炎E抗原(HbeAg)血清(浆)阴性反映HBV的复制和判断传染性强弱,急性乙肝HbeAg短暂阳性,持续阳性提示转为慢性。乙型肝炎E抗体(HbeAb)血清(浆)阴性出现于急性乙肝后期、慢性HBV感染时。乙型肝炎核心抗体(HbCAb)血清(浆)阴性出现于急性乙肝急性期,恢复后仍可持续阳性数年或更长时间。丙型肝炎病毒抗体(抗HCV)血清(浆)阴性阳性为丙肝病毒(HCV)感染。抗HCV阳性持续六个月以上预示转为慢性丙肝的可能性较大。戊型肝炎病毒抗体(抗HEV)血清(浆)阴性阳性为戊型肝炎病毒(HEV)感染。庚型肝炎病毒抗体(抗HGV)血清(浆)阴性病人感染庚型肝炎病毒(HGV)。可引起

    注意事项

    本文(看懂化验单(学医的珍藏版)检验科常见检查项目及临床意义.docx)为本站会员(p**)主动上传,第壹文秘仅提供信息存储空间,仅对用户上传内容的表现方式做保护处理,对上载内容本身不做任何修改或编辑。 若此文所含内容侵犯了您的版权或隐私,请立即通知第壹文秘(点击联系客服),我们立即给予删除!

    温馨提示:如果因为网速或其他原因下载失败请重新下载,重复下载不扣分。




    关于我们 - 网站声明 - 网站地图 - 资源地图 - 友情链接 - 网站客服 - 联系我们

    copyright@ 2008-2023 1wenmi网站版权所有

    经营许可证编号:宁ICP备2022001189号-1

    本站为文档C2C交易模式,即用户上传的文档直接被用户下载,本站只是中间服务平台,本站所有文档下载所得的收益归上传人(含作者)所有。第壹文秘仅提供信息存储空间,仅对用户上传内容的表现方式做保护处理,对上载内容本身不做任何修改或编辑。若文档所含内容侵犯了您的版权或隐私,请立即通知第壹文秘网,我们立即给予删除!

    收起
    展开