欢迎来到第壹文秘! | 帮助中心 分享价值,成长自我!
第壹文秘
全部分类
  • 幼儿/小学教育>
  • 中学教育>
  • 高等教育>
  • 研究生考试>
  • 外语学习>
  • 资格/认证考试>
  • 论文>
  • IT计算机>
  • 法律/法学>
  • 建筑/环境>
  • 通信/电子>
  • 医学/心理学>
  • ImageVerifierCode 换一换
    首页 第壹文秘 > 资源分类 > DOCX文档下载
    分享到微信 分享到微博 分享到QQ空间

    附件3 评分标准.docx

    • 资源ID:980800       资源大小:18.49KB        全文页数:5页
    • 资源格式: DOCX        下载积分:5金币
    快捷下载 游客一键下载
    账号登录下载
    三方登录下载: 微信开放平台登录 QQ登录
    下载资源需要5金币
    邮箱/手机:
    温馨提示:
    快捷下载时,如果您不填写信息,系统将为您自动创建临时账号,适用于临时下载。
    如果您填写信息,用户名和密码都是您填写的【邮箱或者手机号】(系统自动生成),方便查询和重复下载。
    如填写123,账号就是123,密码也是123。
    支付方式: 支付宝    微信支付   
    验证码:   换一换

    加入VIP,免费下载
     
    账号:
    密码:
    验证码:   换一换
      忘记密码?
        
    友情提示
    2、PDF文件下载后,可能会被浏览器默认打开,此种情况可以点击浏览器菜单,保存网页到桌面,就可以正常下载了。
    3、本站不支持迅雷下载,请使用电脑自带的IE浏览器,或者360浏览器、谷歌浏览器下载即可。
    4、本站资源下载后的文档和图纸-无水印,预览文档经过压缩,下载后原文更清晰。
    5、试题试卷类文档,如果标题没有明确说明有答案则都视为没有答案,请知晓。

    附件3 评分标准.docx

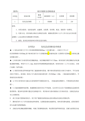
    附件1项目预算及采购要求合同包设备名称数量(台套)最高限价(元)交货期质保期1危化品试剂柜19500015天2年说明:1、本项目报价:包括设备费、运输费、安装费、培训费、税金、保险等一切费用。2、付款方式:项目验收合格后办理相关结算,根据结算资料十五个工作日内支付至结算金额的oo%0发票应为增值税专用发票。3、验收:按本技术要求和合同约定进行验收。合同包1危化品试剂柜技术要求 1.危化品单柜尺寸不大于H1800*W900*D600mm(含内置风道),内部尺寸不小于H1350XW800×D450mmo每个柜体存放不少于120瓶500m1.的液体试剂(以国药沪式500m1.分析纯乙酸试剂瓶为例)。 2.柜体及柜门全部采用双层钢板构造,双层钢板间隙不少于35mm;柜体及柜门两层钢板为冷轧钢板或镀锌钢板,厚度不小于1.2mm,表面为环氧树脂喷涂防腐处理。柜体内内衬(上下左右前后,含柜门内侧)为PP内胆。 3.须采用多联式PP材质扁平的三通道的排风管道,整个排风管道须设计在柜子内腔中,不可出现在柜子外壁上。柜体统一排风口可与现有实验室排风管(外径60mm)对接。(需前述的实物照片,不得使用宣传类彩照) 4.开关门时须有灯光提示且采用两种不同颜色的灯光。(需前述的实物照片,不得使用宣传类彩照)。 5.具备机械锁和电控锁,机械锁锁具需符合GA/T73标准,完全符合公安关于易制爆危化品储存的检查要求;紧急时电控锁可通过应急钥匙开启。须具备双人脸识别验证人员身份信息,且满足危化品双人双锁要求。6 .柜门具备可更换标签设计,用于用户根据实际情况标记柜内物品信息或分类情况等。7 .整体采用不大于12V直流弱电控制系统,无需配备强电电源供电,同时需有静电接地。试剂存储空间与电器空间物理隔离。8 .层板为冷轧钢板或镀锌钢板,均做了防腐喷涂处理;每层都具备PP材质托盘,层板与挂钩结合处有咬合设计或类似设计,使层板在水平方向不能直接抽出,以免滑落发生意外。9.扩展性:9.1 后期可搭载试剂管理软件,可实现标准品、试剂、危化品、易制毒品的使用管理。(验收时需提供系统演示,特别危化品、易制毒品管理流程需符合易制爆危险化学品治安管理办法、易制毒化学品管理条例等国家管控要求。)9.2 后期柜体统一排风口可方便直接安装成过滤盒。(验收时需提供现场演示)10.控制器:A10.1一体化集成触控屏、角度须可调的人脸识别设备、隐藏式热敏或者热转印标签打印机、嵌入式扫码窗,可同时识别一维、二维等多种编码;10.2控制器可自由纵向层叠式组合,即可组合成落地式的,也可组合成桌面式的。(需前述的实物照片,不得使用宣传类彩照)。工控机性能应优于:屏幕尺寸不小于10.1寸,分辨率不低于800*1280。运行内存不小于2GB.内置CPU:RK3288/4核主频1.6Ghz,操作系统Android5.1.1,运行内存2GB,网络通信支持4G/WIFI、蓝牙、WIFl连接,支持蓝牙4.2协议。10.3具备人脸识别摄像头,性能应优于:工业级200万WDR+130万NIR高清图像传感器,RGB为115DB宽动态,IR为80DB适合复杂的光线环境,搭载100°无畸变高清500WDPl高清镜头,支持不小于40cm到无限远清晰成像,通过专业USB-IFWHQ1.ROHSCE(4KV/8KV)认证。10.4多功能唯一性标识生成器性能应优于:热敏或者热转印打印,兼容ESC/POS指令集,分辨率为203DPI,80TSM,支持GBK汉字库,ASCH字库,一维码,二维码不同密度点图,光栅位图以及下载位图打印,通讯接口采用USB+RS232。10.5控制器须采用独立的电子天平,不可采用称重模块或内嵌式称重传感器。可实现危化品用量的自动称量,称量数据实时上传系统,量程25kg,可读性WO.1g,天平称重台面需做防腐蚀处理。10.6具有语音播报功能、拾音功能和离线语音识别作为辅助操作。11.配置要求:H.1智能危化品柜2台11.2控制器1套附件2投标人报名表投标项目名称(编号及合同包号)报名投标单位名称及盖章报名投标单位联系人及联系电话报名时间附件3评分标准各投标人的总评分=A+B+C,其中价格分A为30分,技术分B为57分,商务分C为13分。具体评分细则如下:序号评标项目评标权重评价方法一A投标价格(满分30分)30分=T0Tn×30A:投标人的报价得分Tn:投标人的投标价T0:评标基准价,取所有有效投标中最低投标价为投标基准价,有效投标指经评审响应招标文件资格和技术/商务要求并低于采购人控制价的投标*计算分数时四舍五入取小数点后两位。二技术部分评分B(满分57分,B=B1+B2+B3)技术部分最终得分低于技术部分总分70%(含70%)的投标人,视为未实质性响应招标文件要求,作无效标处理。Bl设备性能、技术参数和设备质量(满分50分)50分根据各投标人所投设备性能以及技术参数和设备质量对招标文件各项基本要求(附件1项目预算及采购要求中具体技术要求细项条款要求)的逐项响应承诺等方面情况由评标人员进行评议评分,投标人所投设备完全满足招标文件技术规范及要求的,得50分。有负偏离情况的,评标人员将根据该技术参数的负偏离对所投标设备的使用影响程度进行以下扣分:标注“”号的技术参数有一个或一个以上不满足的,则视为无效投标。标注号的技术参数每偏离一项扣3分,未标注或“”号的技术参数每负偏离一项扣2分,本项得分低于35分的视为技术参数实质性不满足招标文件要求,作无效标处理。B2产品的佐证资料(满分3分)3分(1)彩页资料完整且能佐证所投标产品的主要技术参数及功能得3分;(2)彩页资料或相关复印件能大部分佐证所投标产品的主要技术参数及功能得2分;(3)彩页费料或相关复印件仅能少部分佐证所投标产品的主要技术参数及功能得1分;(4)无提供彩页资料,或提供的彩页资料与所投设备的规格型号不一致,或彩页资料及相关复印件不能佐证所投标产品的主要技术参数及功能为O分;B3产品配置、技术先进性(满分4分)4分横向比较所投产品的技术先进性、配置的合理性、齐全性、备件提供情况,由评标人员在0-4之间评分。三商务部分评分C(满分13分,C=C1+C2+C3+C4)Cl业绩情况(满分5分)5分评委根据所提供的投标产品近三年(日期以验收报告为准)在国内所完成的与本次投标同类设备的销售业绩情况进行打分。满分5分,其中合同占2.5分(0.5分/份)、验收报告占2.5分(0.5分/份)。招标人需提供采购合同文本复印件,以及能证明该业绩项目采购人验收合格的相关文件复印件。原件备查。C2质保期(满分3分)3分投标人所投设备的保修期必须满足招标的要求,在此基础上每增加1年加1分,最高得3分。未增加保修期的不得分。保修期达不到要求的按投标无效处理。C3售后服务、技术培训承诺(满分3分)2分根据投标人对其售后服务的专业性、可操作性、快捷性及维修响应时间、维修方式、质保期后维修服务的项目及费用承诺,由评标人员在0-2分之间打分。(1)提供的方案完整、详细、具体、可行性强的2分;(2)提供的方案不够周全详细、具体、完善、可行性一般的得1分;(3)提供的方案不周全详细、具体、可行性较差的得0.5分;(4)未提供则不得分。1分根据投标人提供的培训方案的可行性、合理性、实用性等方面情况,由评标人员在OT分之间进行打分,未提供技术培训承诺的视同响应招标文件要求,本项得0分。(1)提供的现场技术培训方案完整、详细、具体、可行性强的得1分;(2)提供的现场技术培训方案不够周全详细、具体、完善、可行性一般的得0.5分;(3)提供的现场技术培训方案不周全详细、具体、可行性较差的或未提供的不得分。C4生产企业或产品相关认证情况(满分2分)2分根据各投标人所投设备具有省级或省级以上相关认证、检测、评估等情况由评标人员进行横向评议并评分。(1)资料提供较多且能较好佐证所投设备的质量及功能,得2分;(2)资料提供较少且能部分佐证所投设备的质量及功能,得1分;(3)资料提供很少且无法佐证所投设备的质量及功能,或未提供任何资料,不得分。

    注意事项

    本文(附件3 评分标准.docx)为本站会员(p**)主动上传,第壹文秘仅提供信息存储空间,仅对用户上传内容的表现方式做保护处理,对上载内容本身不做任何修改或编辑。 若此文所含内容侵犯了您的版权或隐私,请立即通知第壹文秘(点击联系客服),我们立即给予删除!

    温馨提示:如果因为网速或其他原因下载失败请重新下载,重复下载不扣分。




    关于我们 - 网站声明 - 网站地图 - 资源地图 - 友情链接 - 网站客服 - 联系我们

    copyright@ 2008-2023 1wenmi网站版权所有

    经营许可证编号:宁ICP备2022001189号-1

    本站为文档C2C交易模式,即用户上传的文档直接被用户下载,本站只是中间服务平台,本站所有文档下载所得的收益归上传人(含作者)所有。第壹文秘仅提供信息存储空间,仅对用户上传内容的表现方式做保护处理,对上载内容本身不做任何修改或编辑。若文档所含内容侵犯了您的版权或隐私,请立即通知第壹文秘网,我们立即给予删除!

    收起
    展开