欢迎来到第壹文秘! | 帮助中心 分享价值,成长自我!
第壹文秘
全部分类
  • 幼儿/小学教育>
  • 中学教育>
  • 高等教育>
  • 研究生考试>
  • 外语学习>
  • 资格/认证考试>
  • 论文>
  • IT计算机>
  • 法律/法学>
  • 建筑/环境>
  • 通信/电子>
  • 医学/心理学>
  • ImageVerifierCode 换一换
    首页 第壹文秘 > 资源分类 > DOCX文档下载
    分享到微信 分享到微博 分享到QQ空间

    公共数据质量评价举例.docx

    • 资源ID:957840       资源大小:23.13KB        全文页数:4页
    • 资源格式: DOCX        下载积分:5金币
    快捷下载 游客一键下载
    账号登录下载
    三方登录下载: 微信开放平台登录 QQ登录
    下载资源需要5金币
    邮箱/手机:
    温馨提示:
    快捷下载时,如果您不填写信息,系统将为您自动创建临时账号,适用于临时下载。
    如果您填写信息,用户名和密码都是您填写的【邮箱或者手机号】(系统自动生成),方便查询和重复下载。
    如填写123,账号就是123,密码也是123。
    支付方式: 支付宝    微信支付   
    验证码:   换一换

    加入VIP,免费下载
     
    账号:
    密码:
    验证码:   换一换
      忘记密码?
        
    友情提示
    2、PDF文件下载后,可能会被浏览器默认打开,此种情况可以点击浏览器菜单,保存网页到桌面,就可以正常下载了。
    3、本站不支持迅雷下载,请使用电脑自带的IE浏览器,或者360浏览器、谷歌浏览器下载即可。
    4、本站资源下载后的文档和图纸-无水印,预览文档经过压缩,下载后原文更清晰。
    5、试题试卷类文档,如果标题没有明确说明有答案则都视为没有答案,请知晓。

    公共数据质量评价举例.docx

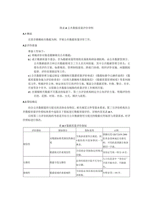
    附录A公共数据质量评价举例A.1概述以某市婚姻相关数据为例,开展公共数据质量评价工作。A.2评价准备准备工作如下:a)明确评价对象是婚姻相关公共数据;b)成立数据质量专委会,作为数据质量管理的决策机构和协调机构,由公共数据管理方、公共数据提供方和公共数据使用方三方人员共同组建,其中公共数据管理方牵头,主要负责评价方案、标准规范、管理制度建设、跨部门协调、组织评价实施、问题跟踪监督、评价结果报送等工作;c)公共数据管理方通过制定婚姻相关数据质量评价体系数据标准中心操作流程数据质量服务能力评估检查表自然人婚姻相关数据规范数据质量管理制度等系列规范文件,明确评价主体,制定切实可行的评价方案,覆盖公共数据采集、归集、整合、共享、开放等各个环节,以保障公共数据全链路的质量评价工作顺利开展;d)在婚姻相关数据不可篡改的场景下,第三方评估机构制定并公布评价方案,明确评价的目的、范围、时间、内容、方式、频次与流程。A.3指标确定结合公共数据提供方提交的具体业务特征、相关规范文件等基本要求,第三方评估机构从公共数据质量评价指标体系中选取以下指标进行数据质量评价,详细内容见表A.1。后续第三方评估机构将考虑是否结合公共数据使用方提交的数据应用场景与质量需求,对评价指标进行修改。表A.1数据质量评价指标评价指标指标细分指标说明示例规范性对数据标准类规范的满足度字典表表要符合规范,同属性的字段参照同一字典表。国籍应用GB/T2659-2000世界各国和地区名称代码,不同的表国籍字典参照同一字典。数据格式约束规范性字段值必须按指定的格式存储。身份证号统一转为18位。完整性数据字段完整性必须有值的字段不可为空,如主键。人口信息表中“身份证”字段不能为空,不能缺失。准确性数据值域约束准确性字段值必须在指定的范围内取值。年龄必须150岁。评价指标指标细分指标说明示例数据唯一性字段必须是唯一值。常住人口信息中“身份证”,不能重复。一致性表内等值一致性一个值是由多个字段值计算出来的。当地总人口数应与常住和流动人口汇总值相同。跨表等值一致性相同字段在不同表中,值必须保持一致。如户籍信息和身份证件中同一个人的性别、民族等信息应该一致。跨表逻辑一致性表之间的字段具有参照关系时必须保持一致。主外键参照,如合同信息表和子表。时效性数据及时性数据必须按业务更新周期要求进行上传。天表中数据更新时间IoaCLtime应有每天的值。数据时序性多个字段间具有先后关系的。开始日期终止日期。A.4模型构建第三方评估机构针对不同婚姻公共数据,根据数据质量评价的实际需求,基于影响程度构建评价模型,设置权重见表A.3。A.5评价实施第三方评估机构运用数据可用性评估工具、多源数据采集工具、数据探查工具、数据剖析工具、数据质量平台、标准中心、质量规则库、质量问题工单、质量大盘等工具,开展比对报告、重跑验证、复检审核、问题审核、规则审核、质量告警等工作,进行数据质量检核,得到婚姻相关公共数据质量评价结果,见表A.2,发现并记录数据质量问题。表A.2数据质量评价结果评价维度字段中文名规则评价目标实际评价得分规范性证件号码身份证为15位或者18位95%92%婚姻事项代码GAT543.1-2011公安数据元国家标准比对>95%100%一致性婚姻事项代码代码与名称一致295%90%准确性证件号码证件号码唯一>90%100%婚姻事项代码事项代码不为空295%100%开展数据质量检核时,采用日常评估与阶段性评估相结合的评估方式。日常工作中,组织日常评估,结合评价方案,从简组织数据质量检核;每月组织阶段性评估,对评估对象进行全面、完整的质量评估,并结合日常评估成果,形成整体婚姻相关数据质量评估结果。A.6结果评定第三方评估机构根据婚姻相关业务的工作重点与数据质量需求,结合数据影响程度,确定评价指标权重,计算各项指标评分及权重,获得最终评分值,见表A.3。表A.3数据质量评分表评价维度字段中文名规则得分原始权重影响程度权重维度得分最终得分规范性证件号码身份证为15位或者18位92%0.50.893.6%94.53%婚姻事项代码与GA/T543.1-2011公安数据元国家标准比对100%0.50.2致性婚姻事项代码代码与名称一致90%0.5190%准确性证件号码证件号码唯100%0.50.5100%婚姻事项代码事项代码不为空100%0.50.5第三方评估机构制定数据质量分级规则见表A.4,评定婚姻相关数据质量级别为良好,并将数据质量的评价结果进行公布。表A.4婚姻数据质量评价分级规则质量评分评价级别定义85以下(含85)不合格公共数据质量不满足使用方需求。85-90(含90)合格公共数据质量基本满足使用方需求,有较多问题需要整改。90-95(含95)良好公共数据质量满足使用方需求,有少量问题需要整改。95-100(含100)优秀公共数据质量满足使用方需求,没有问题需要整改。A.7跟踪复评由于数据质量评级为良好,有少量问题需要整改。因此由公共数据管理方将评价结果反馈公共数据提供方,并由相应责任人组织整改。公共数据管理方后续定期开展数据质量动态评价,并构建循环机制,及时记录数据质量事件的评估、初步诊断和后续行动等信息,达到数据质量保持和改进的目的。

    注意事项

    本文(公共数据质量评价举例.docx)为本站会员(p**)主动上传,第壹文秘仅提供信息存储空间,仅对用户上传内容的表现方式做保护处理,对上载内容本身不做任何修改或编辑。 若此文所含内容侵犯了您的版权或隐私,请立即通知第壹文秘(点击联系客服),我们立即给予删除!

    温馨提示:如果因为网速或其他原因下载失败请重新下载,重复下载不扣分。




    关于我们 - 网站声明 - 网站地图 - 资源地图 - 友情链接 - 网站客服 - 联系我们

    copyright@ 2008-2023 1wenmi网站版权所有

    经营许可证编号:宁ICP备2022001189号-1

    本站为文档C2C交易模式,即用户上传的文档直接被用户下载,本站只是中间服务平台,本站所有文档下载所得的收益归上传人(含作者)所有。第壹文秘仅提供信息存储空间,仅对用户上传内容的表现方式做保护处理,对上载内容本身不做任何修改或编辑。若文档所含内容侵犯了您的版权或隐私,请立即通知第壹文秘网,我们立即给予删除!

    收起
    展开