欢迎来到第壹文秘! | 帮助中心 分享价值,成长自我!
第壹文秘
全部分类
  • 幼儿/小学教育>
  • 中学教育>
  • 高等教育>
  • 研究生考试>
  • 外语学习>
  • 资格/认证考试>
  • 论文>
  • IT计算机>
  • 法律/法学>
  • 建筑/环境>
  • 通信/电子>
  • 医学/心理学>
  • ImageVerifierCode 换一换
    首页 第壹文秘 > 资源分类 > DOCX文档下载
    分享到微信 分享到微博 分享到QQ空间

    医院低血糖应急演练.docx

    • 资源ID:935722       资源大小:68.91KB        全文页数:6页
    • 资源格式: DOCX        下载积分:5金币
    快捷下载 游客一键下载
    账号登录下载
    三方登录下载: 微信开放平台登录 QQ登录
    下载资源需要5金币
    邮箱/手机:
    温馨提示:
    快捷下载时,如果您不填写信息,系统将为您自动创建临时账号,适用于临时下载。
    如果您填写信息,用户名和密码都是您填写的【邮箱或者手机号】(系统自动生成),方便查询和重复下载。
    如填写123,账号就是123,密码也是123。
    支付方式: 支付宝    微信支付   
    验证码:   换一换

    加入VIP,免费下载
     
    账号:
    密码:
    验证码:   换一换
      忘记密码?
        
    友情提示
    2、PDF文件下载后,可能会被浏览器默认打开,此种情况可以点击浏览器菜单,保存网页到桌面,就可以正常下载了。
    3、本站不支持迅雷下载,请使用电脑自带的IE浏览器,或者360浏览器、谷歌浏览器下载即可。
    4、本站资源下载后的文档和图纸-无水印,预览文档经过压缩,下载后原文更清晰。
    5、试题试卷类文档,如果标题没有明确说明有答案则都视为没有答案,请知晓。

    医院低血糖应急演练.docx

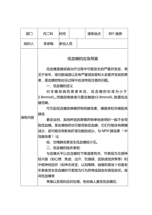
    部门内二科时间演练地点801病房组织人李翠梅参加人员演练内容低血糖的应急预案低血糖是糖尿病治疗过程中可能发生的严重并发症,常见于老年、肾功能减退以及有严重微血管和大血管并发症的患者,是血糖控制达标过程中应该特别注意的问题。一、低血糖的定义对非糖尿病的患者来说,低血糖的标准为小于2.8mmol/Lo而糖尿病患者只要血糖值3.9mmol/L就属低血糖范畴。可引起低血糖的降糖药物有胰岛素、磺服类和非磺版类胰岛素促泌剂,其他种类的降糖药物单独使用时一般不会导致低血糖。某些植物药也可能导致低血糖,它们可能含有降糖成分,或可能含有影响肝肾功能的成分。与NPH胰岛素(中效胰岛素)比较,甘精胰岛素发生低血糖较少见。二、低血糖的临床表现:与血糖水平以及血糖的下降速度有关,可表现为交感神经兴奋(如心悸、焦虑、出汗、饥饿感、皮肤感觉异常等)和中枢神经症状(如神志改变、认知障碍、抽搐和昏迷卜但是老年患者发生低血糖时可表现为行为异常或其他非典型症状。夜间低血糖常常难以发现和及时处理。有些病人屡发低血糖后,可表现为无先兆症状的低血糖昏迷。临床研究显示,严格的血糖控制会增加低血糖的风险。因而对糖尿病患者需要制定个体化的血糖控制目标。三、低血糖的可能诱因和对策 胰岛素或胰岛素促分泌剂:从小剂量开始,逐渐增加剂量,谨慎的调整剂量 未按时进食,或进食过少:患者应定时定量进餐,如果进餐量减少应相应减少药物剂量,有可能误餐时提前做好准备。 运动量增加:运动前应增加额外的碳水化合物摄入 酒精摄入,尤其是空腹饮酒:酒精能直接导致低血糖,应避免酗酒和空腹饮酒。四、低血糖的治疗糖尿病患者应常规备用碳水化合物类食品,以便及时食用。糖尿病患者血糖低于3.9mmo1L(70mgdL),即需要补充葡萄粗或含糖食物。低血糖应急处理流程每15min监测血糖一次I、f血糖3.9mmol/L,血糖在3.9mmol/L以上,但距离下一次就餐时间在血糖仍3.Ommol/1.,继续给予50%葡7/低血糖恢复:“了解发生低血糖的原因,调整用药。可使用动态血糖监测。*注意低血糖症诱发的心、脑血管疾病,监测命体征。.4»9上/n-SH>4=rxi>rXStrlAY3dKlA血糖未恢复:静脉注射5%或10%的葡萄糖或加用糖皮质激素。注意长效胰岛素及磺眼类药物所致低血糖9as/IraavI.演练目的为提高医护人员对突发公共卫生事件的应急处置能力,促进对救治工作程序及技术要求的掌握程度。我们通过演练,强化医护协同作战意识,为医疗安全提供保障。物品准备血压计、血糖仪、吸氧装置、抢救车、听诊器、监护仪背景设置演练地点:801病房参加人员:毛俊叶、胡明月、周芈、何梅患者,李红,女,55岁、糖尿病收入院,10:35胡明月巡视病房发现病情突变,请看现场演练。场景一:胡明月:李红,你怎么了?哪里不舒服?患者:我冒汗、心慌、手抖、脚上没力我也不知道怎么回事?护士观察患者在做热敷理疗1.胡明月:立即拿掉热敷,按铃呼叫周芈:5床李红在做热敷过程中出现冒汗、心慌、手抖症状,通知医生、何梅”。立即取平卧位,安慰患者:你不要紧张,医生马上就来。测量血压、吸氧。2.何梅:毛医生,1床李红在做热敷过程中出现冒汗、心慌、手抖症状,请您马上过去,周芈推急救车。何梅准备治疗车(车上备监护仪,车下备医疗垃圾桶及锐器盒)立即推入病房。3.毛医生到病床旁:查体:呼叫患者李红,神志清楚,口唇发白,出冷汗,脉搏细速,四肢皮肤湿冷,考虑低血糖反应。同时胡明月汇报测量生命体征数值,P98次/分,R20次/分,BP9050mmHgo准备吸氧物品。4.毛医生查体后,医嘱:吸氧3升min,测微量血糖。5.胡明月复述医嘱:吸氧3升min,测微量血糖。何梅准备血糖仪,并在治疗本上记录医嘱。周芈:测血糖3.0mmolLo6.医生下达口头医嘱:15克葡萄糖口服。8.胡明月复述医嘱:15克葡萄糖口服,与何梅核对,准备药物,给予口服。何梅记录医嘱。9.医生再次评估:李红,怎么样了?好些了吗?患者:好多了,还有点心慌。医生:患者神志清楚,呼吸、心率减慢,脉搏有力,口唇好转,再次测血压。10.周芈汇报监测结果:BP10060mmHg,P90次/分,R20次/分,SpO297%011.胡明月整理好床单元。健康宣教。“李红,刚才您在做治疗的过程中,由于没有吃早点,出现了低血糖反应,现在生命体征平稳,症状好转,你好好休息,我们会密切观察您的,有什么不舒服请及时床头铃告诉我们”。12.胡明月、何梅双人核对抢救记录,治疗车物品。洗手。场景二:胡明月:毛医生,这是李红的家属,何梅:毛医生,这是病情、监测及用药记录,请您补记医嘱。毛医生:在6小时内据实补记抢救过程。胡明月:在护理记录上记录抢救过程,并签字。演练结束,请大家提出宝贵意见。人员签到:护士长总结:通过本次应急演练,不仅让我科医护人员熟练掌握了应急处置的程序,强化了我科医护人员的应急意识,同时提升了对低血糖救治能力,为患者的身体健康和生命安全提供了可靠的保障。

    注意事项

    本文(医院低血糖应急演练.docx)为本站会员(p**)主动上传,第壹文秘仅提供信息存储空间,仅对用户上传内容的表现方式做保护处理,对上载内容本身不做任何修改或编辑。 若此文所含内容侵犯了您的版权或隐私,请立即通知第壹文秘(点击联系客服),我们立即给予删除!

    温馨提示:如果因为网速或其他原因下载失败请重新下载,重复下载不扣分。




    关于我们 - 网站声明 - 网站地图 - 资源地图 - 友情链接 - 网站客服 - 联系我们

    copyright@ 2008-2023 1wenmi网站版权所有

    经营许可证编号:宁ICP备2022001189号-1

    本站为文档C2C交易模式,即用户上传的文档直接被用户下载,本站只是中间服务平台,本站所有文档下载所得的收益归上传人(含作者)所有。第壹文秘仅提供信息存储空间,仅对用户上传内容的表现方式做保护处理,对上载内容本身不做任何修改或编辑。若文档所含内容侵犯了您的版权或隐私,请立即通知第壹文秘网,我们立即给予删除!

    收起
    展开