欢迎来到第壹文秘! | 帮助中心 分享价值,成长自我!
第壹文秘
全部分类
  • 幼儿/小学教育>
  • 中学教育>
  • 高等教育>
  • 研究生考试>
  • 外语学习>
  • 资格/认证考试>
  • 论文>
  • IT计算机>
  • 法律/法学>
  • 建筑/环境>
  • 通信/电子>
  • 医学/心理学>
  • ImageVerifierCode 换一换
    首页 第壹文秘 > 资源分类 > DOCX文档下载
    分享到微信 分享到微博 分享到QQ空间

    水平二三年级篮球18课时大单元计划-----多种形式的运球.docx

    • 资源ID:922131       资源大小:57.19KB        全文页数:16页
    • 资源格式: DOCX        下载积分:5金币
    快捷下载 游客一键下载
    账号登录下载
    三方登录下载: 微信开放平台登录 QQ登录
    下载资源需要5金币
    邮箱/手机:
    温馨提示:
    快捷下载时,如果您不填写信息,系统将为您自动创建临时账号,适用于临时下载。
    如果您填写信息,用户名和密码都是您填写的【邮箱或者手机号】(系统自动生成),方便查询和重复下载。
    如填写123,账号就是123,密码也是123。
    支付方式: 支付宝    微信支付   
    验证码:   换一换

    加入VIP,免费下载
     
    账号:
    密码:
    验证码:   换一换
      忘记密码?
        
    友情提示
    2、PDF文件下载后,可能会被浏览器默认打开,此种情况可以点击浏览器菜单,保存网页到桌面,就可以正常下载了。
    3、本站不支持迅雷下载,请使用电脑自带的IE浏览器,或者360浏览器、谷歌浏览器下载即可。
    4、本站资源下载后的文档和图纸-无水印,预览文档经过压缩,下载后原文更清晰。
    5、试题试卷类文档,如果标题没有明确说明有答案则都视为没有答案,请知晓。

    水平二三年级篮球18课时大单元计划-----多种形式的运球.docx

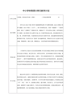
    中小学体育课大单元教学计划大单元名称小篮球:基本技术年级(班级)三年级总课时数18设计思路本单元以2022年版体育与健康课程标准作为整体思路,选自人教版体育与健康(2013年版)水平二,第六章球类活动;坚持“健康第一”为指导思想,落实“立德树人”的根本任务,根据水平二学生的身心发展、动作技能与学习规律,设计篮球大单元教学计划;从三年级学情实际出发,深化篮球项目学、练、赛、评的教学思路,以篮球基本动作技术为教学内容,通过趣味的游戏和竞赛等教学手段,培养学生对“篮球”的兴趣和热爱,帮助学生在学习过程中享受乐趣、增强体质、健全人格、锤炼意志,从而形成终身体育锻炼的意识。学情分析三年级学生正处在生长发育的高峰期,学生的自制能力和独立意识开始增强;学生注意力不稳定,缺乏持久性,对带有合作性、竞争性的练习有很大兴趣,更容易接受将练习项目融入游戏、比赛中。学生身体素质参差不齐,对篮球的理解深浅不一,教学中既要照顾全面,还要注意对学生动作规范的培养。通过游戏、比赛培养学生对篮球运动的兴趣,通过学练形成扎实的基本功,使所有学生都能在运动中体验成功的喜悦,顺利掌握与运用所学技术。学习目标通过本单元的学习,熟悉篮球运动的简单规则,基本学会运球、传球、投篮、移动等基本动作,能够在篮球比赛中运用简单技能;在学练中培养学生对篮球运动的兴趣、发展灵敏性、协调性等,在合作比赛中提高沟通能力;在篮球运动的“学”“练”“赛”中,做到相互尊重、遵守规则、责任担当、公平竞争等优秀品格,能够将个人融入团队中,培养合作意识和团队精神,表现出团队协作、顽强拼搏的精神,敢于接受挑战,并能正确面对胜利与失败。小篮球:基本技术大单元教学计划教学顺序教学内容课时1熟悉球性12各种形式的运球13原地高、低运球14行进间直线运球15行进间曲线运球16单手肩上投篮17运球+投篮18基本姿势+启动19防守练习110攻防练习111行进间单手传球112行进间胸前双手传球113多人传抢球练习114传球比赛115运球上篮116传球上篮117分组三对三比赛118三对三比赛1课次学习内容教学策略过程与方法注意事项第1课时1.熟悉球性音乐卡点原地抛接球击掌抛接球头部、腰部、腿部绕球L运球时五指张开,掌心空出;2 .运球时膝盖弯曲,重心下降;3 .用力适度,抬头观察。4 .抢球注意安全。2.模仿动物:原地运球高运球低运球单手运球小碎步运球开合跳运球3.抢球游戏两人面对面原地运球,在运球的情况下打掉对方的球4.身体素质游戏小组比赛:折返跑接力第2课时1.熟悉球性手指拨球小碎步抛接球腰部、胯下绕球1 .运球时膝盖弯曲,重心下降;2 .运球时保持抬头;3 .小组轮换的过程中注意避免碰撞;4 .接力时跑动注意安全。2.运球通关六种不同形式的运球练习:手指运球戴帽子运球石头剪刀布运球绕标志桶运球运球抢断运球击掌3.接力游戏小组PK:行进间运球抢夺标志盘4.体能充电站运球+静态体能动作下肢力量操第3课时L音乐卡点熟悉球性行进间抛接球,击掌抛接球头部、腰部、腿部绕球,胯下赶球1 .注意控制掉球;2 .运球时抬头屈膝;3 .在比赛过程中注意安全O2.比赛:高低运球运球原地高运球原地低运球两人面对面做石头剪刀布游戏,输的同学绕赢得同学高运球和低运球-圈3.运球趣味游戏比赛:捡地滚球运球接力4.身体素质操深蹲开合跳单脚跳20次一组,3组第4课时1.行进间运球慢走一步一运球,快跑运球L运球时手推球的中后部,将球推出后身体迅速跟上。2 .运球用力适中。3 .比赛中遵守游戏规则,注意安全。2.运球投框小游戏学生分成四个小组进行运球投入小篮筐比多游戏3.运球抢龙尾每名同学身后夹一块布条学生在运球跑动过程中将其他同学的布条撤掉得一分规定时间内看谁的积分多4.身体素质PK游戏碎步+转段跳+开合跳每组20秒,间歇10秒小组比赛第5课时1.行进间运球行进间单手运球交换手运球变向S形绕标志桶练习11.运球绕标志桶时,重心下降。2.保持注意力集中。2.听声辩向运球游戏听教师喊左或者右后,迅速做出向左或者是向右运球5米避免走步3.运抢球比赛学生在两个半场内,以运球的方式区破坏别人的球整个过程中自己的球不能掉3.比赛中遵守比赛规则,注意安全。4.身体素质练习触地深蹲侧滑步箭步蹲跳30秒,间歇20秒,完成3组第6课时L运球热身各种形式的运球1.投篮时上下肢协调发力上投篮时避开其他同学。3.练习过程中注意安全。2.学习单手肩上投篮学习单手肩上投篮正确姿势两人一组面对面投篮练习分4组在篮筐下投篮练习3.运球+投篮练习学生分四组,分别在四个篮筐下,运3次进行投篮投进一个得一分。两分钟时间,比比谁的积分多4.下肢力量身体素质操缰梯练习:高抬腿+双脚同时进出并脚跳每个动作3次,完成3组第7课时L原地投篮复习原地投篮学生分四组分别进行原地投篮L投篮时上下肢协调发力02 .运球稳,收球准,投篮发力正确。3 .投篮过程中注意安全。2.运球+投篮小比赛学生分四组,每两组面对面分别进行全场运球投篮练习2分钟比一比谁进的多3.身体素质小游戏全场侧滑步练习,3组1.基本姿势三威胁姿势和中枢脚的概念;三威胁姿势的防守2.运球启动面对标志桶进行突破启动练习启动确定中枢脚L进攻队员注意走步犯规2 .三威胁持球姿势正确。3 .防守对用姿势正确,重心降低。4 .学练过程中注意安全。第8课时3.自抛自接+习突破练学生分为8组每组同学轮流做原地防守,干扰进攻队员自抛自接确定中枢脚,做突破练习4.音乐卡点:质操身体素碎步6次侧滑步2次半蹲左右移动每个动作20秒,间隙10秒,完成3组L基本姿势三威胁姿势和中枢脚的概念三威胁姿势的防守2.防守练习两人一组一人抱球进攻,一人防守练习1 .进攻队员注意走步犯规O2 .三威胁持球姿势正确。3 .防守对用姿势正确,重心降低。3.一对一攻防练习两人一组一人运球,一人抱球防守练习4.身体素质练习左右单脚跳5次收腹跳10次下蹲10次完成三组子然坦住中/土思攵王。L基本姿势三威胁姿势和中枢脚的概念三威胁姿势的防守第10课时2.三威胁+行进间运球四队沿边线和限制区域边线散开自抛自接后,三威胁顺步或交叉步起动1.进攻队员注意走步犯规O3.攻防练习2人一球,对向传接+三威胁+行进间运球听到教师喊左或右,迅速向左或右起动2 .三威胁持球姿势正确。3 .防守对用姿势正确,重心降低。4 .学练过程中注意安全。4.身体素质练习触地深蹲侧滑步箭步跳加速跑完成三组1.行进间运球分四组进行行进间运球绕标志桶全场练习2.碎步、侧滑步练习持球在沿标志桶进行碎步侧滑步练习3.行进间单手运球卜碎步、侧滑步分四组,每组分两队面对面站立传球后迅速上前防守碎步减速进攻队员起动后做行进问运球,防守队员侧滑步跟随1 .进攻队员注意走步犯规2 .三威胁持球姿势正确。3 .防守对用姿势正确,重心降低。4 .学练过程中注意安全。4.身体素质练习俯卧拨球俄罗斯转体转股跳10次完成3组1.行进间运球投篮学生分两组全场运球绕标志桶投篮第12课时2.行进间胸前传球+碎步、侧滑步分四组,每组分两队面对面站立传球后迅速上前防守碎步减速进攻队员起动后做行进间运球,防守队员侧滑步跟随L收球稳,不走步。2.进攻队员注意观察防守队员位置进行突破。3.行进间攻防练习学生分三组,每组分两队站在端线外篮架两侧,传球后上前防守3 .不走步,抬头观察。4 .学练过程中注意安全。进攻队员起动后运球,防守队员移动跟随,得到出手机会后投篮4.身体素质练习触地深蹲10次侧滑步10次开合跳20次完成3组第13课时1.学习原地双手胸前传球接学生两人一组面对面站立学习原地双手传接球1 .传球力度适中,姿势正确,接球人主动接球。2 .比赛练习中主动接球,抬头观察,根据防守队员的位置,选择传球人。3 .学练过程中注意安全。2.传球+防守练习学生分四组,每组分两队面对面站立,组员轮流防守,通过传接球避险抢断。3.传抢比赛4人一组,三对一传球比赛利用标志物固定传球队员的轴心脚禁止头上传球,失误的队员上场防守4.身体素质练习碎步5次转髅跳5次开合跳10次完成5组第14课时1.复习单双手传接球学生两人一组或三人一组进行双手胸前传接球1 .传球力度适中,姿势正确,接球人主动接球。2 .比赛练习中主动接球,抬头观察,根据防守队员的位置,选择传球人。3 .学练过程中注意安全。2.变向跑+单双手传接球学生分四组,每组分两队面对面站立固定传球人,接球人变向跑后接球3.传抢比赛4人一组,三对一传球比赛利用标志物固定传球队员的轴心脚禁止头上传球,失误的队员上场防守4.身体素质练习交替箭步蹲跳5次单脚跳5次俯卧撑10次完成三组1.行进间传球学生两人一组,进行全场移动传球练习必须传球5次以上1 .传球准确,接球主动。2 .抬头观察,根据防守队员选择传球还是自己运第15课时2.运、传球上篮练习固定一名同学在中间传球,其余同学分两组传给固定同学之后,迅速跑到对面篮下接球投篮3,全场2对1练习三人一组,两人进攻,一人防守完成投篮命中得一分球。3.学练过程中注意女全。4.身体素质练习俯撑左右滚球持球深蹲每个动作20秒,间隙10秒,完成3组L行进间传球学生两人一组,进行全场移动传球练习必须传球5次以上1 .传球准确,接球主动。2 .抬头观察,根据防守队员选择传球还是自己运第16课时2.传球上篮练习固定一名同学在中间传球,其余同学分两组传给固定同学之后,迅速跑到对面篮卜接球投篮3.全场2对1练习三人一组,两人进攻,一人防守完成投篮命中得一分球。3.练习过程中注4.身体素质练习俯撑左右滚球持球深蹲每个动作20秒,间隙10秒,完成3组息保护自己。第17课时L班级内比赛将学生分为男生和女生两个场地分别进行比赛1 .学生担任裁判执裁比赛;2 .未上场的同学担任啦啦队和记录比分。3 .赛后每位同学个人总结。4

    注意事项

    本文(水平二三年级篮球18课时大单元计划-----多种形式的运球.docx)为本站会员(p**)主动上传,第壹文秘仅提供信息存储空间,仅对用户上传内容的表现方式做保护处理,对上载内容本身不做任何修改或编辑。 若此文所含内容侵犯了您的版权或隐私,请立即通知第壹文秘(点击联系客服),我们立即给予删除!

    温馨提示:如果因为网速或其他原因下载失败请重新下载,重复下载不扣分。




    关于我们 - 网站声明 - 网站地图 - 资源地图 - 友情链接 - 网站客服 - 联系我们

    copyright@ 2008-2023 1wenmi网站版权所有

    经营许可证编号:宁ICP备2022001189号-1

    本站为文档C2C交易模式,即用户上传的文档直接被用户下载,本站只是中间服务平台,本站所有文档下载所得的收益归上传人(含作者)所有。第壹文秘仅提供信息存储空间,仅对用户上传内容的表现方式做保护处理,对上载内容本身不做任何修改或编辑。若文档所含内容侵犯了您的版权或隐私,请立即通知第壹文秘网,我们立即给予删除!

    收起
    展开