欢迎来到第壹文秘! | 帮助中心 分享价值,成长自我!
第壹文秘
全部分类
  • 幼儿/小学教育>
  • 中学教育>
  • 高等教育>
  • 研究生考试>
  • 外语学习>
  • 资格/认证考试>
  • 论文>
  • IT计算机>
  • 法律/法学>
  • 建筑/环境>
  • 通信/电子>
  • 医学/心理学>
  • ImageVerifierCode 换一换
    首页 第壹文秘 > 资源分类 > DOCX文档下载
    分享到微信 分享到微博 分享到QQ空间

    一年级体育与健康第二学期教学计划.docx

    • 资源ID:919821       资源大小:38.51KB        全文页数:8页
    • 资源格式: DOCX        下载积分:5金币
    快捷下载 游客一键下载
    账号登录下载
    三方登录下载: 微信开放平台登录 QQ登录
    下载资源需要5金币
    邮箱/手机:
    温馨提示:
    快捷下载时,如果您不填写信息,系统将为您自动创建临时账号,适用于临时下载。
    如果您填写信息,用户名和密码都是您填写的【邮箱或者手机号】(系统自动生成),方便查询和重复下载。
    如填写123,账号就是123,密码也是123。
    支付方式: 支付宝    微信支付   
    验证码:   换一换

    加入VIP,免费下载
     
    账号:
    密码:
    验证码:   换一换
      忘记密码?
        
    友情提示
    2、PDF文件下载后,可能会被浏览器默认打开,此种情况可以点击浏览器菜单,保存网页到桌面,就可以正常下载了。
    3、本站不支持迅雷下载,请使用电脑自带的IE浏览器,或者360浏览器、谷歌浏览器下载即可。
    4、本站资源下载后的文档和图纸-无水印,预览文档经过压缩,下载后原文更清晰。
    5、试题试卷类文档,如果标题没有明确说明有答案则都视为没有答案,请知晓。

    一年级体育与健康第二学期教学计划.docx

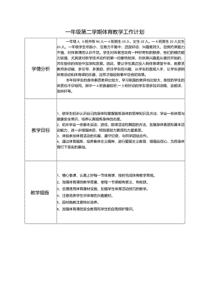
    一年级第二学期体育教学工作计划学情分析一年级4、5班共有90人一4班男生23人,女生22人。一5班男生22人女生23人。一年级学生年龄小、注意力不集中,活泼好动,兴趣难持久,自我约束能力不强,对体育课的认识不足。学生对体育活动有一种好奇和新鲜感,他们的模仿能力较强,尤其使对新学技术动作的第一印象特别深,对体育兴趣是从模仿开始的,并在愉快的体验中加深和发展。因此,要让学生真正投入到体育课堂中来,就要求教师多动脑、多引导、多激励,抓住学生的兴趣,从学生的直观入手,让学生感到体育活动和体育课的乐趣,这样才能起到事半功倍的效果。本年段学生的身体素质差异比较大,学习氛围的差异也比较大,各班的学生的体质也不尽相同。其中一4班普遍较好,一5班好动的学生很多如洪润煌、宓颜泽、张林轩等。教学目标1、使学生初步认识自己的身体和掌握锻炼身体的简单知识及方法,学会一些体育与健康安全常识,培养认真锻炼身体的态度。2、初步学会一些基本运动,游戏,韵律活动和舞蹈的方法,发展身体素质和基本活动能力,进一步增强体质,特别是耐力素质和力量素质。3、体验参加体育活动的乐趣,遵守纪律,与同学团结合作。4、通过体育锻炼,培养集体主义精神,进行爱国主义教育,增强自信心,为终身体育打下坚实的基础。教学措施1、精心备课,认真上好每一节体育课,按时完成体育教学常规。2、加强体育课的教学质量,使每一节课都有意义、有收获。3、合理使用体育器材设施,加强学生体育活动技巧的教学。4、注意培养学生对体育的兴趣爱好。5、因材施教注意特长培养。6、加强体育课的安全教育和学生的自我保护意识。一年级第一学期(一)多种形式跑的方法与游戏”学期单元计划学期单元目标1、够说出游戏中应注意的安全事项,如不携带尖锐的物品、不推打、不能阻挡等。各种姿势的起跑、“看谁反。2、在各种姿势的起跑、“看谁反应快”等跑的练习和游戏中,能够表现出中快速起跑的反应速度和快速奔跑的动作速度。3、在游戏中能够表现出勇敢、团结的品质,正确面对胜利和失败的态度。课时3课时课时内容教学目标教学重点与难点教学策略1(4)直线跑的练习方法1 .能说出所学游戏的名称和游戏后的体会2 .在直线跑换位、让距离追逐跑中巩固摆臂姿势,提高摆臂姿势,提高摆臂速度,发展速度、灵敏等体能。3 .在情境教学活动中培养勇敢顽强、团结进取的良好品质。巩固摆臂姿势、肩膀放松、快速摆臂。1、直线跑比快”游戏。复习快速摆臂的动作要领,展示优美的跑姿势。2、不同形式下的跑:直线跑换位,让距离追逐跑拄巩固直线跑的动作方法。3、“比谁跑的远”游戏。练习胸前贴报纸跑,看谁跑得远.2(5)快速跑的练习方法L能说出错误的摆臂姿势。2 .能通过直臂摆臂、左右摆臂与曲臂前后摆臂动作的对比,体会3种不同摆臂姿势对跑的影响,发展速度体能和反应能力。3 .在练习中能够善于观察动作,大胆说出自己的想法。前后摆臂、肩膀放松、快速摆臂。1 .模仿直臂摆臂、左右摆臂与曲臂前后摆臂动作,说说它们对跑的影响2 .不同摆臂姿势的转换。在奔跑过程中根据不同的信号改变摆臂姿势。3 .快速跑接力比赛C在快速跑接力比赛中能够做到前后曲臂协调摆动。3(9)反应跑练习方法11 .了解“长江黄河、抢占空位”等追逐跑游戏的方法以及名称。2 .通过声音、手势等信号的反应跑游戏,发展在不同反应跑的练信号下进行直线跑的能力,提高快速启动能力和速度体能。3 .乐于参与游戏,并能在游戏中学会遵守游戏规则,友好协作,安全地进行游戏,快速反应、奔跑启动迅速。L“长江黄河”游戏,学生面对面站立,听到口令后迅速做出反应,追或逃。要求直线奔跑。2“抢占空位”游戏。听到信号后迅速抢占空位,空位数量少于参与人数。游戏集体或分组进行均可。(二)多种形式的投掷方法和游戏“多种形式的投掷方法和游戏”学期单元计划学期单元目标1、能说出相关投掷游戏的名称。2、能够在“套圈、打保龄球、纸飞机、看谁投得远”等投掷类游戏中,用单手或双手做出3投、抛、甩、扔、撇、滚等3种以上不同形式投掷的动作,表现出一定的高度或远度;能做出简单的投掷组合动作,如原地跳投掷等C3、能够积极参与投掷游戏,在游戏中能够遵守规则。课时5课时课时内容教学目标教学重点与难点教学策略1(2)不同姿势双手投的动作。1 .能够说出双手投掷的动作名称,如“抛、滚、推”等。2 .在学会"打保龄球、看谁抛得高”等投掷类游戏中,能够通过双手做出抛、滚、推等2种以上不同形式的投掷动作。3 .在练习中能够听从指挥,能够和同伴分享、轮流使用投掷器材。重点:双手不同形式的投掷动作。难点:双脚站立与投掷动作的配合。1 .看谁抛得高、看谁滚得远。2 .抛过线、滚进洞、打保龄球。3 .“你抛我接”游戏,转圈+滚,,原地跳+推C2(5)向后抛的练习方法。1、能够明白“抛”的动作方法、投掷时下肢准备姿势的动作术语,如“前后开立、左右开立"等。2 .能够在“看谁抛得高、看谁抛得远、向后抛过线、抛球找同伴”等游戏中,做出单、双手不同形式的抛的动作,表现出动作幅度大快速有力。3 .在练习中遵守纪律、相互帮助,遇到困难不气馁。重点:动作幅度。难点:腰腹用力。L看谁抛得高、向上抛接、向后抛排球过线。2 .不同准备姿势的抛球、“抛球找同伴”游戏。3 .弓步+向后抛,转圈I向后抛。3(6)向前滚的练习方法1、能够明白"滚"的动作方法、投掷时下肢准备姿势的动作术语,如“前后开立、左右开立“等。2 .能够学会单、双手的"看谁练滚得远、看谁滚得准、打保龄球、篮球对对碰”等游戏,发展上肢的协调能力和力量体能。3 .在练习中能够尊重同伴与不同的同伴一起进行游戏。重点:滚的动作。难点:出手迅速有力。1 .看谁滚得远、看谁滚得准。2 .“打保龄球”游戏。3 .“篮球对对碰"游戏。4(8)投掷的运用方法与综合活动2。1 .知道投准和投远的投掷方法。2 .在“套圈、滚准、掷远”等简投掷的运用单的任务中,能够根据不方法与综合同的要求做出“抛、投、滚”活动2。等合理的投掷动作,动作连贯、协调。3 .在练习中能够遵守练习顺序,学会耐心等待。重点:投掷动作有力。难点:有一定速度的挥臂。L撇远滚直线、投准。2 .“保龄球、击中目标"游戏。3 .原地跳十投掷,转圈十滚。5(9)投掷的运用方法与综合活动3。1 .能够说出大幅度挥摆动作的方法。2 .学会“看谁抛得高、投过投掷的运用线、击中目标、甩炮”等投方法与综合掷游戏,提高身体动作的协调性和方位感、时空感。3 .在游戏中能够和同伴友好相处,乐意与同伴交换器材练习。重点:挥臂迅速、有力。难点:做出下肢蹬的动作。1 .多种姿势的“反弹球比高“不同重量物体的投远练习、看谁击中得多。2 .“滚球对对碰、你抛我接"游戏。3 .小步跑+投掷。(三)小篮球游戏活动方法“多种形式的拍球游戏及综合游戏”学期单元计划学期单元目标1 .能说出多种拍球游戏的名称及练习方法,知道“弱侧手”的意思。2 .能够做出3种以上的拍球方法,如“不同姿势拍球、按节奏拍球、走动中拍球”等,拍球后能及时、准确地接住球。在此基础上,乐于挑战并能展示"弱侧手拍球、左右手轮换拍球"2种有难度的拍球方法,能比较好地把球控制在自己身体的周围.3 .相互合作,敢于挑战有困难的任务并能坚持完成。课时8课时课时内容教学目标教学重点与难点教学策略1(4)不同身体姿势的拍球方法3。1 .能说出左右弓步、横叉拍球的动作名称和练习方法。2 .能做出原地左右弓步拍球与原地横叉拍球的动作发展协调性与柔韧性。3 .积极完成动作,体验成功后所带来的喜悦。重点:双手不同形式的投掷动作。难点:双脚站立与投掷动作的配合。1 .看谁抛得高、看谁滚得远。2 .抛过线、滚进洞、打保龄球。3 .“你抛我接”游戏,转圈+滚,原地跳+推。2(5)不同身体姿势的拍球方法4。L能说出前后弓步、竖叉拍球的动作名称与练习方法。2 .能做出原地前后弓步拍球与原地竖叉拍球的动作,发展协调性与柔韧性。3 .积极参与活动,敢于尝试新的拍球方法。重点:动作幅度。难点:腰腹用力。L看谁抛得高、向上抛接、向后抛排球过线。2 .不同准备姿势的抛球、"抛球找同伴”游戏。3 .弓步+向后抛,转圈+向后抛。3(9)多种形式的走动拍球方法2.L能说出左右走动拍球与前后走动拍球的练习方法。2 .做出前后、左右走动拍球的动作,学会拍球时手的按拍部位,发展手臂小肌肉的力量和协调性。3 .敢于尝试、创新。重点:滚的动作。难点:出手迅速有力。L看谁滚得远、看谁滚得准。2“打保龄球”游戏。3.”篮球对对碰”游戏。4(12)按节奏拍球方法1。L能说出有节奏拍球的练习方法。2 .能做出有节奏的拍球动作,随声音的节奏控制球速,发展反应能力。3 .积极与同伴合作,勇于展示自我。重点:投掷动作有力。难点:有一定速度的挥明L撇远滚直线、投准。2 .“保龄球、击中目标"游戏C3 .原地跳十投掷,转圈十滚。5(15)按节奏拍球方法4。L能说出听鼓声,根据节奏快慢走直线拍球的练习方法。2 .能做出听鼓声节奏走直线拍球的动作,发展对球速的控制能力和视动能力。3 .积极思考、认真参与,在练习中能相互观察、互相评价。重点:挥臂迅速、有力。难点:做出下肢蹬的动作。1 .多种姿势的“反弹球比高"不同重量物体的投远练习、看谁击中得多。2 .“滚球对对碰、你抛我接"游戏。3 .小步跑+投掷C6(17)弱侧手拍球方法2。L能说出弱侧手拍球方法,讲出2种以上拍球的练习方法。2 .能做出2种以上不同身体姿势的弱侧手拍球动作,发展在非正常体位下的协调平衡能力。3 .敢于挑战自我,勇于创新。重点:单脚站立时的控球能力难点:身体稳定性。1 .弱侧手站立、蹲立坐姿拍球2 .各种身体姿势弱侧手拍球10次+走动拍球10米。3 .一人或多人转球比赛。7(21)拍球绕圈(旋转)方法2.1 .能说出绕圈拍球的练习方法。2 .能做出顺时针、逆时针转圈的拍球动作,发展控球能力和身体灵敏性。3培养创新能力和主动学习的能力。重点:控球能力。难点:动作协调L绕大、小圈拍球;(顺时针、逆时针)。2 .两人一组手拉手旋转拍球+大小圈顺时针拍球。3 .”拍球中快速指部位”游戏。8(24)左右手轮流拍球方法L1 .能说出左、右手轮流拍球的练习方法,感知拍球的位置。2 .能做出左、右手轮流换球。的动作,提高拍球的稳定性,发展身体协调性及控球能力。3 .不断尝试不同的拍球方法,树立信A挑战自我。重点:身体随球变化.难点:连续拍球。1.10秒钟左手拍球比多,10秒钟右手拍球比多,左、右手轮流拍球。2.两人一组,左、右手拍球10秒钟比多十追地滚球。3"滚球击人"游戏。一年级第二学期体育教学进度表周课次教材内容11体育与健康基础知识:坐立行我最美。21 .田径:直线走的练习方法2。2 .体操:徒手操XX的综合活动。23L排球:原地抛接球的练习方法4。2.排球:原地拍(击)球的练习方法441 .体操:爬行的练习方法2。2 .田

    注意事项

    本文(一年级体育与健康第二学期教学计划.docx)为本站会员(p**)主动上传,第壹文秘仅提供信息存储空间,仅对用户上传内容的表现方式做保护处理,对上载内容本身不做任何修改或编辑。 若此文所含内容侵犯了您的版权或隐私,请立即通知第壹文秘(点击联系客服),我们立即给予删除!

    温馨提示:如果因为网速或其他原因下载失败请重新下载,重复下载不扣分。




    关于我们 - 网站声明 - 网站地图 - 资源地图 - 友情链接 - 网站客服 - 联系我们

    copyright@ 2008-2023 1wenmi网站版权所有

    经营许可证编号:宁ICP备2022001189号-1

    本站为文档C2C交易模式,即用户上传的文档直接被用户下载,本站只是中间服务平台,本站所有文档下载所得的收益归上传人(含作者)所有。第壹文秘仅提供信息存储空间,仅对用户上传内容的表现方式做保护处理,对上载内容本身不做任何修改或编辑。若文档所含内容侵犯了您的版权或隐私,请立即通知第壹文秘网,我们立即给予删除!

    收起
    展开