欢迎来到第壹文秘! | 帮助中心 分享价值,成长自我!
第壹文秘
全部分类
  • 幼儿/小学教育>
  • 中学教育>
  • 高等教育>
  • 研究生考试>
  • 外语学习>
  • 资格/认证考试>
  • 论文>
  • IT计算机>
  • 法律/法学>
  • 建筑/环境>
  • 通信/电子>
  • 医学/心理学>
  • ImageVerifierCode 换一换
    首页 第壹文秘 > 资源分类 > DOCX文档下载
    分享到微信 分享到微博 分享到QQ空间

    案例-CSFB问题总结-V2.docx

    • 资源ID:892934       资源大小:21.29KB        全文页数:3页
    • 资源格式: DOCX        下载积分:5金币
    快捷下载 游客一键下载
    账号登录下载
    三方登录下载: 微信开放平台登录 QQ登录
    下载资源需要5金币
    邮箱/手机:
    温馨提示:
    快捷下载时,如果您不填写信息,系统将为您自动创建临时账号,适用于临时下载。
    如果您填写信息,用户名和密码都是您填写的【邮箱或者手机号】(系统自动生成),方便查询和重复下载。
    如填写123,账号就是123,密码也是123。
    支付方式: 支付宝    微信支付   
    验证码:   换一换

    加入VIP,免费下载
     
    账号:
    密码:
    验证码:   换一换
      忘记密码?
        
    友情提示
    2、PDF文件下载后,可能会被浏览器默认打开,此种情况可以点击浏览器菜单,保存网页到桌面,就可以正常下载了。
    3、本站不支持迅雷下载,请使用电脑自带的IE浏览器,或者360浏览器、谷歌浏览器下载即可。
    4、本站资源下载后的文档和图纸-无水印,预览文档经过压缩,下载后原文更清晰。
    5、试题试卷类文档,如果标题没有明确说明有答案则都视为没有答案,请知晓。

    案例-CSFB问题总结-V2.docx

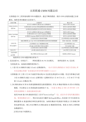
    太原联通CSFB问题总结太原联通LTE工程单验初期CSFB问题较多,通过不断的摸索,现在CSFB出现的问题已全部解决,现将各类问题进行总结如下:CSFB问题出现原因解决方案空闲态无法优先驻留4G爱立信3G侧相关功能IiCenCe过期或缺失更新3G相关IiCenCe3G侧未添加3G到4G的重选数据或优先级设置错误联系3G添加相关数据3G侧添加重选数据时没有将所有频点都添加上联系3G添加相关数据挂机后无法快速返回4G爱立信3G侧相关功能IiCenCe过期或缺失更新3G相关licence3G侧未添加3G至U4G的fastreturn的数据联系3G添加相关数据3G侧添加fastreturn数据时没有把所有频点都加上联系3G添加相关数据LTE侧未添加CSFB相关数据LTE网管添加CSFB相关数据主叫正常,但无法被叫MME侧配置LAC-TAC对应关系时配置错误或者直接未配置数据联系VME添加、修改数据LTE侧基站TAC号配置错误导致LTE网管修改TAC跨MSC边界时偶尔导致无法被叫开启MTRF功能LTE侧未添加CSFB相关数据LTE网管添加CSFB相关数据无法主叫LTE侧CSFB的功能未开启LTE网管开启相关功能无法注册在4G网络核心网联合注册IiCenCe过期更新核心网相关licence现将所有CSFB问题详细分析如下:1.无法驻留4G。空闲态下,网络设置为3G/4G自由模式,始终驻留在3G,无法优先重选到4G。造成此问题的原因如下:1.l爱立信3G侧相关功能IiCenCe过期或缺失。(由于目前太原联通3G为爱立信设备,所以无法确定其他厂家设备是否存在同样功能的licence)太原联通LTE工程5月30日凌晨开始出现3G无法优先重选到4G问题,经过分析确定为爱立信3G侧相关功能IiCenCe过期导致(过期时间为5月30日0点),5月30日下午更新IiCenCe后测试正常。1.23G侧未添加3G到4G的重选数据或优先级设置错误。首先3G侧必须添加3G到4G的重选数据,并且要定义4G的重选优先级要高于3G。(目前3G侧定义TDD-LTE和FDDLTE的优先级都是7,也就是最高优先级)使用PRoBE做CSFB测试时看层三信令"ExensionType"(注:此信令并非每次测试都出现,要重复测试几次),然后双击此信令翻开MeSSageBrOWSer,在此窗口中可以看到3G侧设置到4G重选的频点和优先级等信息,如果在测试中发现找不到我方LTE的频点和优先级等信息,那么可以判断为3G侧未添加4G数据原因导致,联系3G相关工程师添加数据即可。正常信令如下列图所示:1.33G侧添加重选数据时没有将所有频点都添加上。这样会出现以下情况:在同一个地方有时候可以重选到4G,有时候就无法重选到4G。,现网3G共3个频点(10713,10688,10663),前期3G添加重选数据时仅添加了主频点10713,假设在测试中占到了10688或者10663频点那么无法重选回4G,3G侧将这两个频点数据添加以后,问题解决。2.挂机后无法快速返回4Go语音通话时在3G网络,挂机后正常情况下应快速返回4G网络,无法快速返回原因如下:2.1爱立信3G侧相关功能IiCenCe过期或缺失。2. 23G侧未添加3G到4G的fastreturn的数据。使用PROBE做CSFB测试时看层三信令"RRCConnectionRelease”,然后双击此信令翻开MeSSageBrowser,在此窗口中可以看到3G侧设置到4G快速返回的频点信息,如果在测试中发现找不到我方LTE的频点信息,那么可以判断为3G侧未添加到4G快速返回数据,联系3G相关工程师添加数据即可。正常信令如下列图所示:2.3 3G侧添加fastreturn数据时没有把所有频点都加上。3G共三个频点10713,10688,10663<>2.4 1.TE侧未添加CSFB相关数据。LTE侧未添加CSFB相关数据也会导致返回4G很慢,并伴随被叫不同的问题。联系后台添加数据即可。3. 主叫正常,但无法被叫。做被叫时,可以从4G回落到3G,但是被叫无法成功。原因如下:3.3 MME侧配置LAC-TAC对应关系时配置错误或者直接未配置数据。现网LTE的TAC规划与3G的LAC规划完全一致,MME侧配置时也是LAC-TAC一对应,假设数据错误那么会导致寻呼失败,无法被叫。3.4 1.TE侧基站TAC号配置错误导致。由于MME侧LAC-TAC是一一对应关系,所以TAC配置错误也会导致向错误的LAC发起寻呼,导致被叫失败。理论上,MTRF开启后即使TAC配置错误,被叫也可以接通。3.5 跨MSC边界时偶尔导致无法被叫。由于现网已开启MTRF功能,所以此问题已得到解决。由于此问题描述比拟复杂,详细分析见以下附件:3.6 1.TE侧未添加CSFB相关数据。联系后台添加CSFB相关数据即可。4. 无法主叫。太原联通LTE工程目前未发现无法主叫的问题,如果出现主叫不通问题,那么在后台网管查询CSFB的功能是否开启,“0”为关闭,“1”为开启。命令为:MODENODEBALGoSWITCH:HOALGoSWITCH=UtranCSfbSWitch-0;5. 无法注册在4G网络。华为U9202L无法驻留在4G网络,强制锁定4G网络后也会自动掉回3G网络。MIFI(华为E5375)可以正常驻留在4G网络,但是做附着测试时,附着非常慢。后来经过确认为核心网联合注册IiCenCe过期导致,licence打上之后恢复正常。联合注册为PS,CS联合注册,但是MIFI由于不支持CS业务,所以未受此IiCenCe影响。

    注意事项

    本文(案例-CSFB问题总结-V2.docx)为本站会员(p**)主动上传,第壹文秘仅提供信息存储空间,仅对用户上传内容的表现方式做保护处理,对上载内容本身不做任何修改或编辑。 若此文所含内容侵犯了您的版权或隐私,请立即通知第壹文秘(点击联系客服),我们立即给予删除!

    温馨提示:如果因为网速或其他原因下载失败请重新下载,重复下载不扣分。




    关于我们 - 网站声明 - 网站地图 - 资源地图 - 友情链接 - 网站客服 - 联系我们

    copyright@ 2008-2023 1wenmi网站版权所有

    经营许可证编号:宁ICP备2022001189号-1

    本站为文档C2C交易模式,即用户上传的文档直接被用户下载,本站只是中间服务平台,本站所有文档下载所得的收益归上传人(含作者)所有。第壹文秘仅提供信息存储空间,仅对用户上传内容的表现方式做保护处理,对上载内容本身不做任何修改或编辑。若文档所含内容侵犯了您的版权或隐私,请立即通知第壹文秘网,我们立即给予删除!

    收起
    展开