欢迎来到第壹文秘! | 帮助中心 分享价值,成长自我!
第壹文秘
全部分类
  • 幼儿/小学教育>
  • 中学教育>
  • 高等教育>
  • 研究生考试>
  • 外语学习>
  • 资格/认证考试>
  • 论文>
  • IT计算机>
  • 法律/法学>
  • 建筑/环境>
  • 通信/电子>
  • 医学/心理学>
  • ImageVerifierCode 换一换
    首页 第壹文秘 > 资源分类 > DOCX文档下载
    分享到微信 分享到微博 分享到QQ空间

    建设工地扬尘治理“十必须、十不准“.docx

    • 资源ID:890157       资源大小:13.82KB        全文页数:2页
    • 资源格式: DOCX        下载积分:5金币
    快捷下载 游客一键下载
    账号登录下载
    三方登录下载: 微信开放平台登录 QQ登录
    下载资源需要5金币
    邮箱/手机:
    温馨提示:
    快捷下载时,如果您不填写信息,系统将为您自动创建临时账号,适用于临时下载。
    如果您填写信息,用户名和密码都是您填写的【邮箱或者手机号】(系统自动生成),方便查询和重复下载。
    如填写123,账号就是123,密码也是123。
    支付方式: 支付宝    微信支付   
    验证码:   换一换

    加入VIP,免费下载
     
    账号:
    密码:
    验证码:   换一换
      忘记密码?
        
    友情提示
    2、PDF文件下载后,可能会被浏览器默认打开,此种情况可以点击浏览器菜单,保存网页到桌面,就可以正常下载了。
    3、本站不支持迅雷下载,请使用电脑自带的IE浏览器,或者360浏览器、谷歌浏览器下载即可。
    4、本站资源下载后的文档和图纸-无水印,预览文档经过压缩,下载后原文更清晰。
    5、试题试卷类文档,如果标题没有明确说明有答案则都视为没有答案,请知晓。

    建设工地扬尘治理“十必须、十不准“.docx

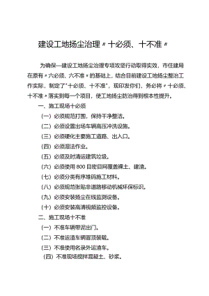
    建设工地扬尘治理十必须、十不准为确保建设工地扬尘治理专项攻坚行动取得实效,市住建局在原有六必须、六不准的基础上,结合目前建设工地扬尘整治工作实际,制定了"十必须、十不准",现印发你们,务必将十必须、十不准落实到每一个项目,使工地扬尘防治得到根本性提升。一、施工现场十必须(一)必须规范打围,保持干净整洁。(二)必须设置出场车辆高压冲洗设施。(三)必须硬化主要施工道路、出入口。(四)必须湿法作业。(五)必须及时清运建筑垃圾。(六)必须使用800目密目网覆盖裸土、建渣。(七)必须分类有序堆码施工材料。(八)必须规范张贴非道路移动机械环保标识。(九)必须安装扬尘在线监测设备。(十)必须安装高清视频监控设备。二、施工现场十不准(一)不准车辆带泥出门。(二)不准运渣车辆冒顶装载。(三)不准使用名录外运渣车。(四)不准现场搅拌混凝土、砂浆。(五)不准露天切割。(六)不准高处抛洒建筑垃圾。(七)不准场地积水、积泥、积尘。(八)不准焚烧废弃物。(九)不准干扰扬尘监测设备运行。(十)不准干扰视频监控设备。

    注意事项

    本文(建设工地扬尘治理“十必须、十不准“.docx)为本站会员(p**)主动上传,第壹文秘仅提供信息存储空间,仅对用户上传内容的表现方式做保护处理,对上载内容本身不做任何修改或编辑。 若此文所含内容侵犯了您的版权或隐私,请立即通知第壹文秘(点击联系客服),我们立即给予删除!

    温馨提示:如果因为网速或其他原因下载失败请重新下载,重复下载不扣分。




    关于我们 - 网站声明 - 网站地图 - 资源地图 - 友情链接 - 网站客服 - 联系我们

    copyright@ 2008-2023 1wenmi网站版权所有

    经营许可证编号:宁ICP备2022001189号-1

    本站为文档C2C交易模式,即用户上传的文档直接被用户下载,本站只是中间服务平台,本站所有文档下载所得的收益归上传人(含作者)所有。第壹文秘仅提供信息存储空间,仅对用户上传内容的表现方式做保护处理,对上载内容本身不做任何修改或编辑。若文档所含内容侵犯了您的版权或隐私,请立即通知第壹文秘网,我们立即给予删除!

    收起
    展开