欢迎来到第壹文秘! | 帮助中心 分享价值,成长自我!
第壹文秘
全部分类
  • 幼儿/小学教育>
  • 中学教育>
  • 高等教育>
  • 研究生考试>
  • 外语学习>
  • 资格/认证考试>
  • 论文>
  • IT计算机>
  • 法律/法学>
  • 建筑/环境>
  • 通信/电子>
  • 医学/心理学>
  • ImageVerifierCode 换一换
    首页 第壹文秘 > 资源分类 > DOCX文档下载
    分享到微信 分享到微博 分享到QQ空间

    品牌连锁美容院运营顾客服务流程.docx

    • 资源ID:876137       资源大小:18.46KB        全文页数:2页
    • 资源格式: DOCX        下载积分:5金币
    快捷下载 游客一键下载
    账号登录下载
    三方登录下载: 微信开放平台登录 QQ登录
    下载资源需要5金币
    邮箱/手机:
    温馨提示:
    快捷下载时,如果您不填写信息,系统将为您自动创建临时账号,适用于临时下载。
    如果您填写信息,用户名和密码都是您填写的【邮箱或者手机号】(系统自动生成),方便查询和重复下载。
    如填写123,账号就是123,密码也是123。
    支付方式: 支付宝    微信支付   
    验证码:   换一换

    加入VIP,免费下载
     
    账号:
    密码:
    验证码:   换一换
      忘记密码?
        
    友情提示
    2、PDF文件下载后,可能会被浏览器默认打开,此种情况可以点击浏览器菜单,保存网页到桌面,就可以正常下载了。
    3、本站不支持迅雷下载,请使用电脑自带的IE浏览器,或者360浏览器、谷歌浏览器下载即可。
    4、本站资源下载后的文档和图纸-无水印,预览文档经过压缩,下载后原文更清晰。
    5、试题试卷类文档,如果标题没有明确说明有答案则都视为没有答案,请知晓。

    品牌连锁美容院运营顾客服务流程.docx

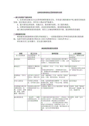
    品牌连锁美容院运营顾客服务流程一.建立优质客户服务体系1、由美容院老板先行定出简明的顾客服务宗旨,并形成专属的服务声明,随着美容院的发展,进行修改完善后,所有员工都必须严格遵守。2、建立服务品质标准、实施方法、服务操作流程、员工服务规范。3、对顾客的满意度进行调查,改进美容院的服务,提高顾客满意度。建立相应处理顾客投诉的流程,使员工正确处理顾客的不满,提高顾客的忠诚度二.顾客服务流程顾客服务流程指顾客从预约开始到进门,一直到接受服务完毕和美容院的事后服务跟踪,包括中间经过的服务步聚及员工的行为和接待语言(如表2T所示)。所有相关员工必须遵守,店长进行随时监督。美容院顾客服务流程表流程员工行为接待语言人员与器材员工仪容准备营业前照镜子,店长进行检查所有员工“服装仪容检查对照表”顾客预约接顾客电话您好!这里是X美容院请问您打算约哪个时段?有没有相熟的美容师?X小姐,己经安排好了,欢迎您到时光临前台咨询员“顾客预约表”顾客进门为顾客开门鞠躬询问顾客意愿X小姐您好!早安!(午安、晚安)欢迎光临请问您是要美容吗?(若顾客拿不定注意,拿服务项目表向他解说)这是本店的XX服务项目前台咨询员'顾客基本资料记录表及”顾客护理记录寄放物品,引导入座走在客人之前以手势表示,请客人坐下小姐,请把物品(大衣、雨伞等)寄放在这边;小姐,请往这边走,请这边坐前台咨询员引导入座更衣引导客人至美容室,引导客人更衣小姐,这是您的座位请稍等一下,我去给您倒杯茶来。请看一下杂志小姐,请到更衣室换下衣服好吗前台咨询员美容师做自我介绍,为顾客卸妆、洗脸、去角质、清粉刺、舒缓、按摩、敷脸、搽保养品。美容师先自我介绍以熟练的动作专心做服务小姐你好,我姓X名XX,请问贵姓?我们现在开始做美容好吧!美容师、助理“顾客护理记录表”蒸脸器、放大灯、粉刺针等确认顾客种类一面动作,一面确认顾客是会员、非会员或是新顾客X小姐以前有没有来过本店?(若来过)有没有加入会员?(若有则介绍最近会员服务及商品优惠)我们最近会员优惠活动。(若没来过或没加入则介绍加入会员的好处)如果你加入会员,不但所有服务项目享XX优惠,购买商品享XX优惠,还可以享受预约服务哦。美容师、助理“会员卡”与顾客愉快地交谈了解顾客的电话、地址、职业及其也背景资料X小姐现在在哪里高就?方不方便留地址,我们可以寄本店的美容通讯给你参考。方不方便留电话,我们可以通知您本店皮肤保养讲座的活动美容师、助理“顾客基本资料记录”推荐商品与顾客建立交情后,斟酌时机依顾客肤质、体质推荐产品1、X小姐平常用什么保养品来保养皮肤?你的肤质属XX,建议您用XX方法来保养;2、我们这里最近有XX新产品,适合您这类型肤质平常做保养的时候使用,效果很好,你可以试试看美容师助理更衣招待喝茶水、休息告知顾客完成服务,引导顾客更衣照镜子,递送茶水、杂志。1、X小姐,我们已经完成保养了,您看,您现在皮肤白多了,2、请到更衣室,穿上衣服,喝茶休息一下,好吗美容师、助理付款递传传票给助理引领顾客至柜台收款、结帐(若顾客为会员)X小姐,看一下你的会员卡好吗X小姐,这是您的消费额,谢谢您美容师、助理“会员卡”满意度调查填写调查表X小姐,不知您对本店的服务感到满意吗?可否占用您一点时间,麻烦您填一下这张调查表。(填写之后)谢谢!我们一定会努力给您提供更好的服务前台咨询员“美容院优质服务系统评估表美容院顾客消费意见调查表等顾客出门协助取出顾客寄放物品,开门行礼X小姐,欢迎您再度光临,请慢走,再见美容师、助理、前台咨询员顾客投诉处理安抚顾客情绪,问明事情,给予解决方法,致歉并有礼貌地送出店门X小姐,请先坐下来喝口茶、歇会儿再说请问事情是怎样的?对不起,给您添麻烦了前台咨询员、店长“顾客投诉处理单”“顾客索赔一览表”等顾客回访打电话,邮寄X小姐,您好!我是XX美容院!上次您在我美容院进行了服务,不知现在效果如何?店长、美容师“顾客访问报告表”

    注意事项

    本文(品牌连锁美容院运营顾客服务流程.docx)为本站会员(p**)主动上传,第壹文秘仅提供信息存储空间,仅对用户上传内容的表现方式做保护处理,对上载内容本身不做任何修改或编辑。 若此文所含内容侵犯了您的版权或隐私,请立即通知第壹文秘(点击联系客服),我们立即给予删除!

    温馨提示:如果因为网速或其他原因下载失败请重新下载,重复下载不扣分。




    关于我们 - 网站声明 - 网站地图 - 资源地图 - 友情链接 - 网站客服 - 联系我们

    copyright@ 2008-2023 1wenmi网站版权所有

    经营许可证编号:宁ICP备2022001189号-1

    本站为文档C2C交易模式,即用户上传的文档直接被用户下载,本站只是中间服务平台,本站所有文档下载所得的收益归上传人(含作者)所有。第壹文秘仅提供信息存储空间,仅对用户上传内容的表现方式做保护处理,对上载内容本身不做任何修改或编辑。若文档所含内容侵犯了您的版权或隐私,请立即通知第壹文秘网,我们立即给予删除!

    收起
    展开