欢迎来到第壹文秘! | 帮助中心 分享价值,成长自我!
第壹文秘
全部分类
  • 幼儿/小学教育>
  • 中学教育>
  • 高等教育>
  • 研究生考试>
  • 外语学习>
  • 资格/认证考试>
  • 论文>
  • IT计算机>
  • 法律/法学>
  • 建筑/环境>
  • 通信/电子>
  • 医学/心理学>
  • ImageVerifierCode 换一换
    首页 第壹文秘 > 资源分类 > DOCX文档下载
    分享到微信 分享到微博 分享到QQ空间

    自吸增压泵储气罐结构.docx

    • 资源ID:855697       资源大小:15.42KB        全文页数:3页
    • 资源格式: DOCX        下载积分:5金币
    快捷下载 游客一键下载
    账号登录下载
    三方登录下载: 微信开放平台登录 QQ登录
    下载资源需要5金币
    邮箱/手机:
    温馨提示:
    快捷下载时,如果您不填写信息,系统将为您自动创建临时账号,适用于临时下载。
    如果您填写信息,用户名和密码都是您填写的【邮箱或者手机号】(系统自动生成),方便查询和重复下载。
    如填写123,账号就是123,密码也是123。
    支付方式: 支付宝    微信支付   
    验证码:   换一换

    加入VIP,免费下载
     
    账号:
    密码:
    验证码:   换一换
      忘记密码?
        
    友情提示
    2、PDF文件下载后,可能会被浏览器默认打开,此种情况可以点击浏览器菜单,保存网页到桌面,就可以正常下载了。
    3、本站不支持迅雷下载,请使用电脑自带的IE浏览器,或者360浏览器、谷歌浏览器下载即可。
    4、本站资源下载后的文档和图纸-无水印,预览文档经过压缩,下载后原文更清晰。
    5、试题试卷类文档,如果标题没有明确说明有答案则都视为没有答案,请知晓。

    自吸增压泵储气罐结构.docx

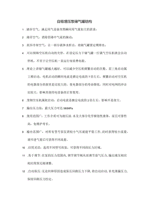
    自吸增压泵储气罐结构1 .储存空气,满足用气设备突然瞬间用气量加大的需求;2 .储存空气,消除管路中气流的脉动;3 .初步冷却空气,让一部分液体水析出。故储气罐要定期排水;4 .可以保障空压机自动的关停,在设定压力下储气罐一打满气空压机就会自动停机,不至于让空压机一直运行而浪费电能。5 .理论上讲储气罐越大越好,可以减少空压机频繁启动的次数。星三角启动属工频启动,电机启动的瞬间电流是额定电流的7倍左右,频繁启动对空压机的电器部分的损害是比较大的,使电器部分的寿命降低,同时对电网的冲击比较大,影响其他用电设备的正常使用。6 .变频空压机属软启动,启动电流是额定电流的2倍左右,影响不是很大。7 .输出压力高:最大压力可达560MPa8 .使用范围广:工作介质可为液压油.水及大部分化学腐蚀性液体,而且可靠性高,免维护寿长。9 .输出范围广:对所有型号泵仅需较小气压就能平稳工作,此时获得较小流量,调节进气量后可获得不同流量。10 .应用灵活:选用不同型号的泵,可获得不同的压力区域。11 .易于调节:在泵的压力范围内,调节调节阀从而调节进气压力,输出液压相应相应得到无极调整。12 .自动保压:无论何种原因造成保压回路压力下降,将自动启动,补充泄漏压力,保持回路压力恒定。13 .操作安全:采用气体驱动,无电弧及火花,可在危险场所使用。14 .维护简单:与其他气驱泵相比,增压泵可完成相同的工作,但其零件及密封少,维护简单15 .性价比高:增压泵是一种柱塞泵,工作时增压泵迅速往复工作,随着输出压力的增高,泵的往复减慢直至停止,此时泵的压力恒定,能量消耗最低,各部件停止运动。16 .实际举例17 .某公司新增一台两级压缩工频机型(排气压力0.8MPa,容量流量12立方min),需要配备多大的储气罐?1、常规选型可按公式V=N×Q÷(P+l)=l×12÷(8+1)QI3(立方)取近似值V=L5(立方)2、有特殊要求时,如当空压机或者外部管网突然停止供气,气动设备仍需工作一段时间,则储气罐计算公式为:VNPaXQXt/(P1-P2)Pa:大气压力,取0.1MPaQmax:气动设备最大消耗气量,立方mint:停止供气后应维持气动设备正常工作时间,minPL停止供气时压力,绝压,MPaP2:气动设备最低允许压力,绝压,MPa假设:t=10,Qmax=2,Pl=0.9,P2=0.5则V=PaXQXt/(P1-P2)=5(立方)

    注意事项

    本文(自吸增压泵储气罐结构.docx)为本站会员(p**)主动上传,第壹文秘仅提供信息存储空间,仅对用户上传内容的表现方式做保护处理,对上载内容本身不做任何修改或编辑。 若此文所含内容侵犯了您的版权或隐私,请立即通知第壹文秘(点击联系客服),我们立即给予删除!

    温馨提示:如果因为网速或其他原因下载失败请重新下载,重复下载不扣分。




    关于我们 - 网站声明 - 网站地图 - 资源地图 - 友情链接 - 网站客服 - 联系我们

    copyright@ 2008-2023 1wenmi网站版权所有

    经营许可证编号:宁ICP备2022001189号-1

    本站为文档C2C交易模式,即用户上传的文档直接被用户下载,本站只是中间服务平台,本站所有文档下载所得的收益归上传人(含作者)所有。第壹文秘仅提供信息存储空间,仅对用户上传内容的表现方式做保护处理,对上载内容本身不做任何修改或编辑。若文档所含内容侵犯了您的版权或隐私,请立即通知第壹文秘网,我们立即给予删除!

    收起
    展开