欢迎来到第壹文秘! | 帮助中心 分享价值,成长自我!
第壹文秘
全部分类
  • 幼儿/小学教育>
  • 中学教育>
  • 高等教育>
  • 研究生考试>
  • 外语学习>
  • 资格/认证考试>
  • 论文>
  • IT计算机>
  • 法律/法学>
  • 建筑/环境>
  • 通信/电子>
  • 医学/心理学>
  • ImageVerifierCode 换一换
    首页 第壹文秘 > 资源分类 > DOCX文档下载
    分享到微信 分享到微博 分享到QQ空间

    1080MW汽轮发电机转子内部短路故障分析.docx

    • 资源ID:824391       资源大小:215.93KB        全文页数:10页
    • 资源格式: DOCX        下载积分:5金币
    快捷下载 游客一键下载
    账号登录下载
    三方登录下载: 微信开放平台登录 QQ登录
    下载资源需要5金币
    邮箱/手机:
    温馨提示:
    快捷下载时,如果您不填写信息,系统将为您自动创建临时账号,适用于临时下载。
    如果您填写信息,用户名和密码都是您填写的【邮箱或者手机号】(系统自动生成),方便查询和重复下载。
    如填写123,账号就是123,密码也是123。
    支付方式: 支付宝    微信支付   
    验证码:   换一换

    加入VIP,免费下载
     
    账号:
    密码:
    验证码:   换一换
      忘记密码?
        
    友情提示
    2、PDF文件下载后,可能会被浏览器默认打开,此种情况可以点击浏览器菜单,保存网页到桌面,就可以正常下载了。
    3、本站不支持迅雷下载,请使用电脑自带的IE浏览器,或者360浏览器、谷歌浏览器下载即可。
    4、本站资源下载后的文档和图纸-无水印,预览文档经过压缩,下载后原文更清晰。
    5、试题试卷类文档,如果标题没有明确说明有答案则都视为没有答案,请知晓。

    1080MW汽轮发电机转子内部短路故障分析.docx

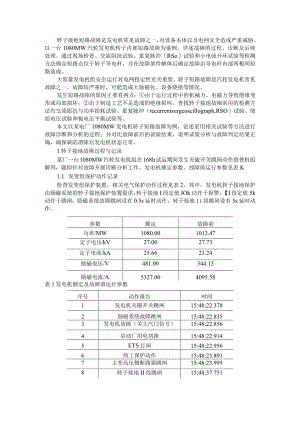
    转子接地短路故障是发电机常见故障之一,对设备本体以及电网安全造成严重威胁。以一台1080MW汽轮发电机转子内部短路故障为案例,详述故障的过程、诊断及后续处理。通过现场检查、交流阻抗试验、重复脉冲(RSo)试验和小电流开环试验等检测方法确定短路点位于转子导电杆,并在故障部件解体后确定故障由导电杆内部两极间短路造成。大容量发电机组安全运行对电网稳定性至关重要。转子短路故障是汽轮发电机常见故障之一,故障较严重时,可能造成大轴磁化、设备烧损等情况。发生短路故障的原因主要有两点:由于运行过程中的机械力、电磁力导致绝缘变形或局部损坏;由于制造工艺不足造成的绝缘损坏。查找转子接地故障常用的检测方法有交流阻抗与功率损耗试验、重复脉冲(recurrentsurgeoscillograph,RSO)试验、绕组电压试验和极电压平衡试验等。本文以某电厂1080MW发电机转子短路故障为例,论述采用相关试验等方法进行故障诊断和分析的过程;并对比故障前后的试验结果,说明试验分析与故障判定结果正确,确保缺陷消除后发电机状态正常。1转子接地故障过程与记录某厂一台1080MW汽轮发电机组在168h试运期间发生灭磁开关跳闸动作致使机组解列,随即针对故障开展诊断分析工作。发电机额定参数、故障前运行参数见表K1.1 发变组保护动作记录检查发变组保护装置,相关电气保护动作过程见表2。其中,发电机转子接地保护由励磁系统的转子接地保护装置提供,转子接地I段定值IOk动作于报警,【I段定值5k动作于跳闸;励磁系统故障跳闸设有0.5s延时动作,转子接地11段跳闸设有5s延时动作。参数额定故障前功率/MW1080.001012.47定子电压kV27.0027.73定子电流/kA25.6621.24励磁电压/V481.00344.15励磁电流/A5327.004095.58表1发电机额定及故障前运行参数序号动作报告时间1发电机灭磁开关跳闸15:48:22.3782励磁系统故障跳闸15:48:22.8353发电机故障(关主汽门信号)15:48:22.8564启动厂用电切换15:48:22.9145ETS打闸15:48:22.9566热工保护动作15:48:23.8917主变高压侧断路器跳闸15:48:23.9958转子接地II段跳闸15:48:37.751表2发变组保护装置动作记录1.2 故障录波波形记录查看故障录波装置,在灭磁开关跳闸前,发电机运行正常,机端电压、电流无异常,如图1所示。而在灭磁开关跳闸前,励磁电流和励磁变高压侧电流明显上升,励磁电压小幅下降情况,如图2所示。保护动作、开关变位的时间及顺序记录如图3所示,其结果与发变组保护装置事件记录相符。其中,“转子接地保护跳闸(A屏)”“转子接地接地保护跳闸(B屏)”未保护启动时,延时(定值5s)动作未计入。1.3 励磁系统记录为准确分析故障时刻工况,查看励磁系统故障波形,如图4所示。WwwWWVWWWWWWwwWV/WWWVWWWWWWWWWWW图1发电机机端电压、电流波形记录图2励磁电压、电流波形记录图3保护动作及开关变位记录VwwWVVVW三三WAA三三WwwwWWWWwwwVwWW图4励磁系统故障波形记录励磁系统中P、Q基准值为1200MVA;发电机电压Ug基准值481V,电流Ig基准值25661A;励磁电压Uf基准值481V,励磁电流If基准值5327A。根据波形记录可知故障时刻If最高达到3.08倍基准值,约为16407A。由以上各装置的数据波形检查可以判断故障过程为:励磁系统发生励磁过流,导致灭磁开关跳闸;励磁系统故障跳闸信号至发变组保护装置,经0.5s延时后保护动作,启动厂用电切换,发关主汽门信号;随后ETS动作,发热工保护至发变组保护装置,联跳主变高压侧断路器;热工保护动作后延时约15s保护装置收到转子接地保护跳闸信号。2现场检查与试验分析2.1 现场初步检查发电机跳闸后,转子接地保护装置显示接地11段动作、绝缘电阻IkC,且装置不能复归。断开发电机大轴至转子接地保护装置接线,拆除励磁碳刷后,转子接地保护装置可复归,此时显示绝缘电阻2M,说明转子接地保护装置功能正常。检查发电机励磁各部件无明显损坏痕迹,经测量励磁直流母排绝缘电阻为2M,转子对地绝缘电阻0.1,转子绕组直流电阻0.029Q(其出厂值为0.069)o为进一步查找故障原因,采取试验方法进行检测分析。2.2 转子交流阻抗试验测量转子绕组交流阻抗参数,并与历史数据对比变化趋势,是判断转子绕组是否存在短路故障的常用方法。故障前后,发电机盘车工况的交流阻抗试验数据见表3。试验时间电压/V电流/A阻抗/C故障前4012.23.278023.53.4012034.03.5216044.23.6220054.73.6522059.73.69故障后210.00321.70表3故障前后转子交流阻抗试验对比根据两次试验数据的明显差异,可以判断转子内部发生短路故障。2.3 转子绕组RSO试验RSO试验原理基于行波过程理论,在转子绕组两端同时注入脉冲波,通过分析注入点波形和特性波形判断绕组是否存在故障。绕组在正常情况下由于其结构对称性,当两端同时注入一致的脉冲波时,其特性波形应为平直直线。当绕组存在故障时,绕组阻抗分布变化将产生反射波,则两端呈现不同的合成波,在特性波形上表现为突起的尖峰。特性波形尖峰的位置、幅值与故障程度、位置有关。故障后盘车工况的RSO试验波形如图5所示。图5故障后RSO试验结果根据特性波形曲线存在明显尖峰,同样可以判断转子内部存在短路故障。2.4 励磁小电流开环试验为确定励磁系统设备完好、功能正常,测量励磁系统交、直流侧绝缘结果合格,并进行小电流开环试验,结果见表4。根据试验结果可以判断励磁系统功能正常。试验项目(),v+EGl90.0068.6083.81100.3077.54137.40+EG290.0064.1083.8195.2077.54131.60+EG390.0066.2083.8197.6077.54134.50+EO490.0064.1083.8195.2077.54131.50+EGl-+EG490.0059.5083.8192.7077.54131.70表4励磁小电流开环试验结果综合上述多项试验结果可以确定,此次励磁系统过流引起的发电机解列事故,是由发电机转子内部发生接地短路故障造成。3故障原因分析根据前文所述试验结果,并结合发电机结构特点,推断故障可能发生在转子绕组前端及引出线导电杆两个部位。为确认故障发生部位,脱开发电机侧导电螺钉后,分别测量转子绕组和导电杆对地绝缘电阻。结果显示,转子绕组对地绝缘电阻为93M,导电杆对地绝缘电阻为0.1o由试验数据可以基本排除转子绕组短路情况,可进一步确定故障点发生在导电杆处。抽出导电杆后,发现靠发电机侧表面存在明显烧损痕迹,并且有一处碳化击穿点,导电螺钉孔底部有金属熔融物。将导电杆返厂解体检查发现故障点铜体局部烧损,合缝处绝缘隔板烧损、碳化;接地点熔融物沿导电杆合缝面轴向流动,并沿宽度方向流动至导电螺钉孔底面。图6导电杆内部损坏痕迹由此确定引起接地故障的原因是,导电杆内部两极间短路,产生高温熔化局部导电杆并使导电杆对地绝缘碳化损坏造成接地故障。根据返厂检查结果判定此次故障由导电杆内部绝缘损坏,导致两极间短路,产生高温熔化局部导电杆并使导电杆对地绝缘损坏造成接地。在完成导电杆修复安装后,发电机在静态工况下进行相关试验检查以确保缺陷已消除。静态工况转子交流阻抗试验结果见表5。试验数据表明修复后交流阻抗参数无异常。静态工况转子绕组RSO试验结果如图7所示,可以看出合成的特性波形曲线为一条平展直线,表明无阻抗突变点,转子绕组无异常。通过上述试验以及相关检查工作可以判断转子内无异常,修复后短路故障已排除,可正常投运。序号电压/V电流/A阻抗/Q14014.82.7628028.42.83312040.92.94416151.93.10520061.13.28622065.53.38719960.13.31815950.43.15912040.22.99108028.22.85114014.52.74表5修复后转子交流阻抗试验结果图7修复后RSO试验结果本文详细论述了一台1080MW汽轮发电机转子短路故障的发展、诊断及处理过程。通过多项试验分析确定该故障由导电杆内两极间短路造成,但由于故障部位损坏严重,尚未确定极间短路原因。为避免同类故障的发生,提出几点防范措施:D发电机在制造、运输、安装、维护时需进行严格质量管控,以免在运行前造成设备缺陷。2)发电机在运行过程中需对相关参数加强监测和分析,及时发现异常状态。3)RSO试验在判定转子状态、故障定位等方面有独特优势,可以建立RSo试验数据档案,并进行长期跟踪。附振动诊断在汽轮发电机的转子短路上的应用发电机转子线圈局部短路,包括匝间和对地短路。现场大量案例表明,不明显的匝间和对地短路在电气上还难于查明时,在振动上已有明显的反应。从短路的位置来看,绝大部分发生在转子端部,比如护环部位,这使得故障更加隐蔽。因此振动在现场故障诊断中诊断相对于比如温度、油液等其他分析技术得到更大面积的广泛使用。发电机转子线圈局部短路时,会产生不均衡电磁力,引起转子振动。这种故障引起的振动特点是,振动随励磁电流的的增大而加大,且无时滞,因此在改变励磁电流变化的同时观察振动的变化,当振动随励磁电流增大而立即增大时,表明不稳定的普通强迫振动是由不对称电磁力激起的,但不能由此推断振动就是由发电机转子线圈局部短路引起,因为引起不对称电磁力的故障还有空气间隙不均匀,空气间隙不均匀通过测量转子空气间隙以及振动的变化过程即可查明。发电机线圈局部短路还会使转子产生热弯曲,这种振动的变化滞后于励磁电流的变化,从同类型机组积累的经验来看,特征比较明显。(相对于大机组来说)。如一台发电机并网前的振动在20m,但是在并网的瞬间升到70m,且振动频率为Ix,在解列的瞬间振动又恢复到并网前的水平,假设机组以前运行振动正常,且没做过影响转子空气间隙的检修,即可认为振动的变化由发电机转子线圈局部短路引起。案例一:干熄焦发电机为OF-W25-2型,标准编号为GB-T7064-2008,功率25MW,额定电压为105kv,电流为1718.3A,由杭州发电机设备有限公司生产,于2012年2月投入运行至今。一、事件经过年4月8日晚班6:30分左右,汽轮机组出现各轴瓦振动均突然上升至异常值并达报警值、发电机端三相电压波动剧烈、发电机电流升至2000A左右、现场异响、震感明显,当班运行人员刘XX为确保机组运行安全,第一时间对机组进行了打闸并破坏真空等紧急停机操作,随后通知作业区相关人员。作业区相关人员到现场后,决定再开一次机看看,发电机起励后,汽轮机组各轴瓦振动陡然增大并持续,灭磁后振动迅速恢复至正常水平,分析认为发电机转子存在故障。相

    注意事项

    本文(1080MW汽轮发电机转子内部短路故障分析.docx)为本站会员(p**)主动上传,第壹文秘仅提供信息存储空间,仅对用户上传内容的表现方式做保护处理,对上载内容本身不做任何修改或编辑。 若此文所含内容侵犯了您的版权或隐私,请立即通知第壹文秘(点击联系客服),我们立即给予删除!

    温馨提示:如果因为网速或其他原因下载失败请重新下载,重复下载不扣分。




    关于我们 - 网站声明 - 网站地图 - 资源地图 - 友情链接 - 网站客服 - 联系我们

    copyright@ 2008-2023 1wenmi网站版权所有

    经营许可证编号:宁ICP备2022001189号-1

    本站为文档C2C交易模式,即用户上传的文档直接被用户下载,本站只是中间服务平台,本站所有文档下载所得的收益归上传人(含作者)所有。第壹文秘仅提供信息存储空间,仅对用户上传内容的表现方式做保护处理,对上载内容本身不做任何修改或编辑。若文档所含内容侵犯了您的版权或隐私,请立即通知第壹文秘网,我们立即给予删除!

    收起
    展开