欢迎来到第壹文秘! | 帮助中心 分享价值,成长自我!
第壹文秘
全部分类
  • 幼儿/小学教育>
  • 中学教育>
  • 高等教育>
  • 研究生考试>
  • 外语学习>
  • 资格/认证考试>
  • 论文>
  • IT计算机>
  • 法律/法学>
  • 建筑/环境>
  • 通信/电子>
  • 医学/心理学>
  • ImageVerifierCode 换一换
    首页 第壹文秘 > 资源分类 > DOCX文档下载
    分享到微信 分享到微博 分享到QQ空间

    加工中心技术训练安全操作规程.docx

    • 资源ID:82159       资源大小:13.99KB        全文页数:2页
    • 资源格式: DOCX        下载积分:5金币
    快捷下载 游客一键下载
    账号登录下载
    三方登录下载: 微信开放平台登录 QQ登录
    下载资源需要5金币
    邮箱/手机:
    温馨提示:
    快捷下载时,如果您不填写信息,系统将为您自动创建临时账号,适用于临时下载。
    如果您填写信息,用户名和密码都是您填写的【邮箱或者手机号】(系统自动生成),方便查询和重复下载。
    如填写123,账号就是123,密码也是123。
    支付方式: 支付宝    微信支付   
    验证码:   换一换

    加入VIP,免费下载
     
    账号:
    密码:
    验证码:   换一换
      忘记密码?
        
    友情提示
    2、PDF文件下载后,可能会被浏览器默认打开,此种情况可以点击浏览器菜单,保存网页到桌面,就可以正常下载了。
    3、本站不支持迅雷下载,请使用电脑自带的IE浏览器,或者360浏览器、谷歌浏览器下载即可。
    4、本站资源下载后的文档和图纸-无水印,预览文档经过压缩,下载后原文更清晰。
    5、试题试卷类文档,如果标题没有明确说明有答案则都视为没有答案,请知晓。

    加工中心技术训练安全操作规程.docx

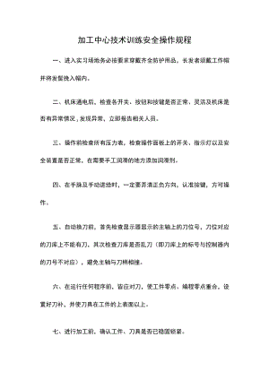
    加工中心技术训练安全操作规程一、进入实习场地务必按要求穿戴齐全防护用品,长发者须戴工作帽并将发髻挽入帽内。二、机床通电后,检查各开关、按钮和按键是否正常、灵活及机床是否有异常情况z发现异常,立即报告相关人员。三、操作前检查所有压力表,检查操作面板上的开关、指示灯以及安全装置是否正常,在需要手工润滑的地方添加润滑剂。四、在手脉及手动进给时,一定要弄清正负方向,认准按键,方可操作。五、自动换刀前,首先检查显示器显示的主轴上的刀位号,刀位对应的刀库上不能有刀,其次检查刀库是否乱刀(即刀库上的标号与控制器内的刀号不对应),避免主轴与刀柄相撞。六、在运行任何程序前,皆应对刀,使工件零点、编程零点重合,设置好刀补,并使刀具在工件的上表面以上。七、进行加工前,确认工件、刀具是否已稳固锁紧。八、操作机床前,应确认防护罩都锁紧。九、操作过程中,只允许一人操作,他人不得干扰,以防发生事故。十、设备运转过程中,操作人不得离开机床,如遇紧急情况应按红色急停按钮,问题解决并确定无误后方可继续进行加工。十一、不得擅自修改,删除机床参数和系统文件,如须对设定参数进行修改,须经确认后方可修改。十二、当机床与外部计算机进行联机工作时,不允许碰摸计算机。十三、操作过程中,注意保持环境及机床的卫生,工具、量具、夹具摆放整齐。十四、关闭机床主电源前必须先关闭急停开关,再关闭控制系统,切断系统电源,关好门窗后才能离开。十五、当日实习完毕,要打扫干净工作场地,擦拭干净机床,应注意保持机床及控制设备的清洁,经指导教师同意后方可离开。

    注意事项

    本文(加工中心技术训练安全操作规程.docx)为本站会员(p**)主动上传,第壹文秘仅提供信息存储空间,仅对用户上传内容的表现方式做保护处理,对上载内容本身不做任何修改或编辑。 若此文所含内容侵犯了您的版权或隐私,请立即通知第壹文秘(点击联系客服),我们立即给予删除!

    温馨提示:如果因为网速或其他原因下载失败请重新下载,重复下载不扣分。




    关于我们 - 网站声明 - 网站地图 - 资源地图 - 友情链接 - 网站客服 - 联系我们

    copyright@ 2008-2023 1wenmi网站版权所有

    经营许可证编号:宁ICP备2022001189号-1

    本站为文档C2C交易模式,即用户上传的文档直接被用户下载,本站只是中间服务平台,本站所有文档下载所得的收益归上传人(含作者)所有。第壹文秘仅提供信息存储空间,仅对用户上传内容的表现方式做保护处理,对上载内容本身不做任何修改或编辑。若文档所含内容侵犯了您的版权或隐私,请立即通知第壹文秘网,我们立即给予删除!

    收起
    展开