欢迎来到第壹文秘! | 帮助中心 分享价值,成长自我!
第壹文秘
全部分类
  • 幼儿/小学教育>
  • 中学教育>
  • 高等教育>
  • 研究生考试>
  • 外语学习>
  • 资格/认证考试>
  • 论文>
  • IT计算机>
  • 法律/法学>
  • 建筑/环境>
  • 通信/电子>
  • 医学/心理学>
  • ImageVerifierCode 换一换
    首页 第壹文秘 > 资源分类 > DOCX文档下载
    分享到微信 分享到微博 分享到QQ空间

    【CPA-财管】第16章短期经营决策知识点总结.docx

    • 资源ID:821180       资源大小:17.87KB        全文页数:3页
    • 资源格式: DOCX        下载积分:5金币
    快捷下载 游客一键下载
    账号登录下载
    三方登录下载: 微信开放平台登录 QQ登录
    下载资源需要5金币
    邮箱/手机:
    温馨提示:
    快捷下载时,如果您不填写信息,系统将为您自动创建临时账号,适用于临时下载。
    如果您填写信息,用户名和密码都是您填写的【邮箱或者手机号】(系统自动生成),方便查询和重复下载。
    如填写123,账号就是123,密码也是123。
    支付方式: 支付宝    微信支付   
    验证码:   换一换

    加入VIP,免费下载
     
    账号:
    密码:
    验证码:   换一换
      忘记密码?
        
    友情提示
    2、PDF文件下载后,可能会被浏览器默认打开,此种情况可以点击浏览器菜单,保存网页到桌面,就可以正常下载了。
    3、本站不支持迅雷下载,请使用电脑自带的IE浏览器,或者360浏览器、谷歌浏览器下载即可。
    4、本站资源下载后的文档和图纸-无水印,预览文档经过压缩,下载后原文更清晰。
    5、试题试卷类文档,如果标题没有明确说明有答案则都视为没有答案,请知晓。

    【CPA-财管】第16章短期经营决策知识点总结.docx

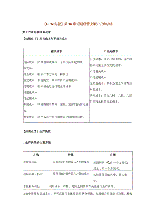
    【CPA财管】第16章短期经营决策知识点总结第十六章短期经营决策【知识点1相关成本与不相关成本相关成本不相关成本边际成本:产量增加或减少一个单位所引起的成本变动。机会成本:指实行本方案的一种代价。重置成本:目前购置一项原有资产所需成本。付现成本:将来或最近支付现金的成本。可避免成本可延缓成本专属成本:明确归属于某种、某批、某部门的固定成本。差量成本:两个备选方案预期成本之间的差异数。沉没成本:过去已发生的,现在和将来决策无法改变的成本。不可避免成本不可延缓成本无差别成本:多个方案之间没有差别的成本。共同成本:需由几种、几批、几部门共同承担的固定成本。【知识点2生产决策1.生产决策的主要方法方法计算决策差量分析法差额利润=差额收入差额成本差额利润0,前一个方案优;反之,后一个方案优。边际贡献分析法边际贡献=销售收入-变动成本比较边际贡献大小,谁大谁优。本量利分析法利用成本、产量、利润之间的依存关系进行生产决策。决策中涉及专属成本时,不可直接用上述边际贡献分析法,使用相关损益指标决策,相关损益=边际贡献-专属成本,谁大谁优。2 .保留或关闭生产线或其他分部决策:是否带来正的边际贡献。(2023调整)假设单独考核A产品目前是亏损的,但带来正的边际贡献,就会分担部分固定成本,所以继续生产A(固定成本不会因为A的生产与否而发生变化)。3 .零件自制与外购决策:比较相关总成本进行短期决策。是否为相关成本,要具体分析,例如:企业有剩余生产能力且无法转移,则剩余生产能力就不是自制的相关成本(自制与否都会发生),若可以转移,就是相关成本(可以用于别的生产创造收益)。决策时,企业也可以选择生产能力内的部分选择自制,超出生产能力的部分选择外购。除考虑成本外还要考虑外购的产品质量、送货及时性、长期供货能力、供应商新产品研发能力及本企业职工的抱怨程度等。4 .特殊订单是否接受决策(单价可能低于市场价或单位成本):比较边际贡献是否高于相关成本。情形决策追加订货不影响正常销售,无需追加专属成本,剩余生产能力无法转移单价大于单位变动成本,即:边际贡献大于0:接受。需追加专属成本,其他条件同边际贡献大于追加的专属成本:接受。剩余生产能力可以转移,其他条件同边际贡献大于机会成本:接受。机会成本=转移剩余生产能力的可能收益。影响正常销售,需减少正常销售,其他条件同边际贡献大于机会成本:接受。机会成本=减少的正常边际贡献。5 .约束性资源最佳利用决策:总的边际贡献最大化。单位限制资源边际贡献二单位产品边际贡献/该单位产品所需限制资源优先安推单位限制资源边际贡献最大的产品,即可产生最大的总边际贡献。6 .产品是否进一步深加工决策差量法:差额收入差额成本0,则继续深加工。其中:差额收入=加工后出售收入-直接出售收入;差额成本=深加工追加的成本。【知识点3定价决策定价方法具体定价成本加成定价法完全成本加成法:单价二单位制造成本+加成,加成部分=非制造成本+满意的利润。变动成本加成法:单价二单位变动成本+加成,加成部分二固定成本+满意的利润。市场定价法对于有活跃市场的产品,根据市场价格定价或根据市场同类或相似产品价格定价。新产品销售定价撒脂定价:试销期高价,逐步降价。初期获得较高的利润,如:iphoneo渗透定价:试销期价格较低,迅速获得市场份额,市场地位较稳固时,逐步提高价格。有闲置能力情况下的定价方法定价:产品价格应该在变动成本与目标价格之间。目标价格=变动成本+成本加成;变动成本=直接材料+直接人工+变动制造费用+变动销售和行政管理费用。此定价方法虽然定价低,但短期内可以维持企业正常运营,维持员工稳定,抵补一部分固定成本。

    注意事项

    本文(【CPA-财管】第16章短期经营决策知识点总结.docx)为本站会员(p**)主动上传,第壹文秘仅提供信息存储空间,仅对用户上传内容的表现方式做保护处理,对上载内容本身不做任何修改或编辑。 若此文所含内容侵犯了您的版权或隐私,请立即通知第壹文秘(点击联系客服),我们立即给予删除!

    温馨提示:如果因为网速或其他原因下载失败请重新下载,重复下载不扣分。




    关于我们 - 网站声明 - 网站地图 - 资源地图 - 友情链接 - 网站客服 - 联系我们

    copyright@ 2008-2023 1wenmi网站版权所有

    经营许可证编号:宁ICP备2022001189号-1

    本站为文档C2C交易模式,即用户上传的文档直接被用户下载,本站只是中间服务平台,本站所有文档下载所得的收益归上传人(含作者)所有。第壹文秘仅提供信息存储空间,仅对用户上传内容的表现方式做保护处理,对上载内容本身不做任何修改或编辑。若文档所含内容侵犯了您的版权或隐私,请立即通知第壹文秘网,我们立即给予删除!

    收起
    展开