欢迎来到第壹文秘! | 帮助中心 分享价值,成长自我!
第壹文秘
全部分类
  • 幼儿/小学教育>
  • 中学教育>
  • 高等教育>
  • 研究生考试>
  • 外语学习>
  • 资格/认证考试>
  • 论文>
  • IT计算机>
  • 法律/法学>
  • 建筑/环境>
  • 通信/电子>
  • 医学/心理学>
  • ImageVerifierCode 换一换
    首页 第壹文秘 > 资源分类 > DOCX文档下载
    分享到微信 分享到微博 分享到QQ空间

    高警示药品警示原因.docx

    • 资源ID:811854       资源大小:22.21KB        全文页数:6页
    • 资源格式: DOCX        下载积分:5金币
    快捷下载 游客一键下载
    账号登录下载
    三方登录下载: 微信开放平台登录 QQ登录
    下载资源需要5金币
    邮箱/手机:
    温馨提示:
    快捷下载时,如果您不填写信息,系统将为您自动创建临时账号,适用于临时下载。
    如果您填写信息,用户名和密码都是您填写的【邮箱或者手机号】(系统自动生成),方便查询和重复下载。
    如填写123,账号就是123,密码也是123。
    支付方式: 支付宝    微信支付   
    验证码:   换一换

    加入VIP,免费下载
     
    账号:
    密码:
    验证码:   换一换
      忘记密码?
        
    友情提示
    2、PDF文件下载后,可能会被浏览器默认打开,此种情况可以点击浏览器菜单,保存网页到桌面,就可以正常下载了。
    3、本站不支持迅雷下载,请使用电脑自带的IE浏览器,或者360浏览器、谷歌浏览器下载即可。
    4、本站资源下载后的文档和图纸-无水印,预览文档经过压缩,下载后原文更清晰。
    5、试题试卷类文档,如果标题没有明确说明有答案则都视为没有答案,请知晓。

    高警示药品警示原因.docx

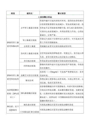
    类别通用名警示原因A级高警示药品静脉用肾上腺素受体激动药去甲肾上腺素注射液药液外漏可引起局部组织坏死。强烈的血管收缩可以使重要脏器器官血流减少,肾血流锐减少尿,组织供血不足导致缺氧和酸中毒;持久或大量使用时,可使回心血流量减少,外周血管阻力升高,心排血量减少,后果严重。肾上腺素注射液用量过大或皮下注射时误入血管后,可引起血压突然上升而导致脑溢血。去氧肾上腺素药液漏出血管可出现局部缺血性坏死。异丙肾上腺素注射液对有明显缺氧的哮喘患者,用量过大,易引起心律失常,甚至可致室性心动过速及心室颤动。多巴胺注射液外周血管长时间收缩可导致局部坏死或坏疽。间羟胺注射液静脉时药液外溢可引起局部血管严重收缩,导致组织坏死糜烂。静脉用肾上腺素受体拮抗药盐酸艾司洛尔注射液高浓度(10mgml)可造成严重静脉反应,甚至局部坏死。酚妥拉明药物过量主要影响心血管系统,出现心律失常、心动过速、低血压甚至休克。高渗葡萄糖注射液(20%或以上)50%葡萄糖注射液高渗葡萄糖滴注时可致静脉炎,外渗可致局部肿痛。可致反应性低血糖、高血糖非酮症昏迷、电解质紊乱(长期单纯补给葡萄糖时易出现低钾、低钠及低磷血症)、高钾血症(I型糖尿病患者应用高浓度葡萄糖时偶有发生)。胰岛素,皮下或静脉用胰岛素注射液可致低血糖反应甚至出现低血糖性昏迷门冬胰岛素30注射液可致低血糖反应甚至出现低血糖性昏迷门冬胰岛素注射液可致低血糖反应甚至出现低血糖性昏迷(甘舒霖R)人胰岛素注射液可致低血糖反应甚至出现低血糖性昏迷(甘舒霖30R)精蛋白人胰岛素混合注射液可致低血糖反应甚至出现低血糖性昏迷(诺和灵30R)精蛋白人胰岛素混合注射液可致低血糖反应甚至出现低血糖性昏迷甘精胰岛素注射液可致低血糖反应甚至出现低血糖性昏迷硫酸镁注射液硫酸镁注射液(25%)可抑制中枢神经活动,阻断神经肌肉传导,可致心脏传导阻滞。静脉给药速度<0.15gmin(0.6ml25%)o浓氯化钾注射液氯化钾注射液(10%)高浓度电解质制剂,严禁直接静脉注射,可引起高钾血症及胃肠道刺激刺激,甚至消化性溃疡及出血100ml以上灭菌注射用水注射用水(500ml瓶)血管内给药可致溶血。硝普钠注射液注射用硝普钠代谢中间产物有氧化物,较长时间连续用药可致富化物中毒。吸入或静脉麻醉药吸入用七氟烷吸入或静脉麻醉药,注意严格掌握适应症和用法用量。丙泊酚注射液吸入或静脉麻醉药,注意严格掌握适应症和用法用量。静脉用强心药去乙酰毛花苔注射液静脉用强心药,注意严格掌握适应症和用法用量。米力农注射液静脉用强心药,注意严格掌握适应症和用法用量。口服强心药地高辛片治疗窗窄,剂量过大致洋地黄中毒静脉用抗心律失常药利多卡因注射液静脉用抗心律失常药,注意严格掌握适应症和用法用量。盐酸胺碘酮注射液静脉用抗心律失常药,注意严格掌握适应症和用法用量。维拉帕米注射液静脉用抗心律失常药,注意严格掌握适应症和用法用量。浓氯化钠注射液10%氯化钠注射液高浓度电解质制剂,可致钠水潴留,高钠血症,溶血及脑水肿。葡萄糖酸钙注射液葡萄糖酸钙注射液高浓度电解质制剂,用10%葡萄糖注射液稀释后缓慢注射,每分钟不超过5ml。静注过快可产生心律失常甚至心跳停止、呕吐、恶心。静脉用茶碱类药氨茶碱注射液治疗窗窄,血药浓度个体差异明显,易发生茶碱中毒B级高警示药品硬膜外或鞘内注射药枸椽酸芬太尼注射液麻醉药品,具有成瘾性,可致呼吸循环抑制及心脏停搏等。甲磺酸罗哌卡因注射液局部麻醉药,意外注入血管可立即产生毒性反应。抗血栓药肝素钠注射液抗凝血药,药物过量可致出血低分子肝素钙注射液抗凝血药,药物过量可致出血依诺肝素钠注射液抗凝血药,药物过量可致出血注射用尿激酶纤维蛋白溶解药,药物过量可致出血全胃肠外营养液(TPN)脂肪乳氨基酸葡萄糖注射液肠外营养药,静脉滴注过快可致不良反应发生。氨基酸注射液肠外营养药,静脉滴注过快可致不良反应发生。脂肪乳注射液肠外营养药,静脉滴注过快可致不良反应发生。静脉用异丙嗪盐酸异丙嗪注射液小于3个月的婴儿体内药物代谢酶不足,不宜应用本品。此外还有可能引起肾功能不全。新生儿或早产儿、患急性病或脱水的小儿以及患急性感染的儿童,注射异丙嗪后易发生肌张力障碍。孕妇使用本药后,可诱发婴儿的黄疸和锥体外系症状。因此,孕妇在临产前12周应停用此药。哺乳期妇女应用本品时需权衡利弊。静脉用催产素缩宫素注射液靓管阻滞时用药可发生严重高血压甚至脑血管破裂。用于催产时需密切监测。阿片类镇痛药,注射给药盐酸吗啡注射液麻醉药品,长期用药产生依赖性。盐酸哌替咤注射液麻醉药品,长期用药产生依赖性。枸椽酸舒芬太尼注射液麻醉药品,长期用药产生依赖性。注射用盐酸瑞芬太尼麻醉药品,长期用药产生依赖性。静脉用中度镇静药盐酸咪达嘤仑注射液大剂量过快给药可致呼吸抑制,请注意给药剂量和速度。注射用苯巴比妥钠大剂量过快给药可致呼吸抑制,请注意给药剂量和速度。地西泮注射液大剂量过快给药可致呼吸抑制,请注意给药剂量和速度。C级高警示药品口服降糖药盐酸二甲双胭缓释片可致低血糖反应,乳酸性酸中毒。格列美胭片可致低血糖反应,乳酸性酸中毒。格列齐特缓释片可致低血糖反应,乳酸性酸中毒。阿卡波糖片可致低血糖反应,乳酸性酸中毒。达格列净片可致低血糖反应,乳酸性酸中毒。阿片类镇痛药,口服盐酸吗啡缓释片长期用药产生依赖性。肌肉松弛剂氯化琥珀胆碱注射液肌松剂,可致呼吸肌麻痹。注射用苯磺酸阿曲库镂肌松剂,可致呼吸肌麻痹。罗库溟钱注射液肌松剂,可致呼吸肌麻痹。口服化疗药甲氨蝶吟片细胞毒类药物,影响核酸合成。静脉用造影剂碘海醇注射液可使目标器官处于高浓度对比剂状态,可能引起相应器官的并发症如肾衰;同时也可能发生呼吸困难等。碘佛醇注射液可使目标器官处于高浓度对比剂状态,可能引起相应器官的并发症如肾衰;同时也可能发生呼吸困难等。札特酸葡胺注射液可使目标器官处于高浓度对比剂状态,可能引起相应器官的并发症如肾衰;同时也可能发生呼吸困难等。中药注射剂柴胡注射液中药注射液影响因素较多,静警惕输液过敏反应。丹红注射液中药注射液影响因素较多,静警惕输液过敏反应。冠心宁注射液中药注射液影响因素较多,静警惕输液过敏反应。苦碟子注射液中药注射液影响因素较多,静警惕输液过敏反应。注射用益气复脉中药注射液影响因素较多,应。静警惕输液过敏反参麦注射液中药注射液影响因素较多,应。静警惕输液过敏反生脉注射液中药注射液影响因素较多,应。静警惕输液过敏反肾康注射液中药注射液影响因素较多,应。静警惕输液过敏反参附注射液中药注射液影响因素较多,应。静警惕输液过敏反谷红注射液中药注射液影响因素较多,应静警惕输液过敏反

    注意事项

    本文(高警示药品警示原因.docx)为本站会员(p**)主动上传,第壹文秘仅提供信息存储空间,仅对用户上传内容的表现方式做保护处理,对上载内容本身不做任何修改或编辑。 若此文所含内容侵犯了您的版权或隐私,请立即通知第壹文秘(点击联系客服),我们立即给予删除!

    温馨提示:如果因为网速或其他原因下载失败请重新下载,重复下载不扣分。




    关于我们 - 网站声明 - 网站地图 - 资源地图 - 友情链接 - 网站客服 - 联系我们

    copyright@ 2008-2023 1wenmi网站版权所有

    经营许可证编号:宁ICP备2022001189号-1

    本站为文档C2C交易模式,即用户上传的文档直接被用户下载,本站只是中间服务平台,本站所有文档下载所得的收益归上传人(含作者)所有。第壹文秘仅提供信息存储空间,仅对用户上传内容的表现方式做保护处理,对上载内容本身不做任何修改或编辑。若文档所含内容侵犯了您的版权或隐私,请立即通知第壹文秘网,我们立即给予删除!

    收起
    展开