欢迎来到第壹文秘! | 帮助中心 分享价值,成长自我!
第壹文秘
全部分类
  • 幼儿/小学教育>
  • 中学教育>
  • 高等教育>
  • 研究生考试>
  • 外语学习>
  • 资格/认证考试>
  • 论文>
  • IT计算机>
  • 法律/法学>
  • 建筑/环境>
  • 通信/电子>
  • 医学/心理学>
  • ImageVerifierCode 换一换
    首页 第壹文秘 > 资源分类 > DOCX文档下载
    分享到微信 分享到微博 分享到QQ空间

    我国上市公司高管报酬影响因素分析.docx

    • 资源ID:777204       资源大小:16.76KB        全文页数:2页
    • 资源格式: DOCX        下载积分:5金币
    快捷下载 游客一键下载
    账号登录下载
    三方登录下载: 微信开放平台登录 QQ登录
    下载资源需要5金币
    邮箱/手机:
    温馨提示:
    快捷下载时,如果您不填写信息,系统将为您自动创建临时账号,适用于临时下载。
    如果您填写信息,用户名和密码都是您填写的【邮箱或者手机号】(系统自动生成),方便查询和重复下载。
    如填写123,账号就是123,密码也是123。
    支付方式: 支付宝    微信支付   
    验证码:   换一换

    加入VIP,免费下载
     
    账号:
    密码:
    验证码:   换一换
      忘记密码?
        
    友情提示
    2、PDF文件下载后,可能会被浏览器默认打开,此种情况可以点击浏览器菜单,保存网页到桌面,就可以正常下载了。
    3、本站不支持迅雷下载,请使用电脑自带的IE浏览器,或者360浏览器、谷歌浏览器下载即可。
    4、本站资源下载后的文档和图纸-无水印,预览文档经过压缩,下载后原文更清晰。
    5、试题试卷类文档,如果标题没有明确说明有答案则都视为没有答案,请知晓。

    我国上市公司高管报酬影响因素分析.docx

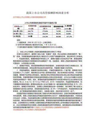
    我国上市公司高管报酬影响因素分析关于我国上市公司高管人员股权激励额度分析上市公司商管股权激励市值平均值统计裳总祥本(1X7家)长持股市值026家)总经碑椅股市值(划So董秘持股市值(253»)Jk离年薪(1331家)2004年(元)360,770275,89474,309236,30120©年(元)335,723282,91980,25618,00020©年(元)380胸216,20488,588157.394说明:(1)数据来源:2005年5月10日上海证券报(2)括号内样本敷的统计截至时问为加。1年I2月31日;(3)股权激励市值别除了高管持非流通股的样本与中小企业板块。二、决定上市公司商管人员股权激励额度或者比例的几个假说在现代企业理论中,通常职工被认为是“依靠性”资源,而企业的核心资源则被称作“唯一性”资源。毕竟管理层即经理持有多少股权关于公司资产增值最有效率,理论界存在三种假说。1 .利益趋同假说。随着管理层所有权的上升,偏离价值最大化的成本会下降,管理层拥有剩余索取权会使得股东与管理者的目标函数趋于一致。也就是说,高管人员股权激励有助于降低代理成本,从而改善企业业绩。2 .掘壕自守假说。假如管理者拥有的所有权增加时,会使他有更大的权力来操纵企业,受外界约束的程度减弱,则他会更多地去追求自身的利益,而偏离价值最大化的目标。3 .风险回避假说。根据现代投资组合理论,不能把鸡蛋放在同一个篮子里,管理者已经在企业里投入了人力资本,假如再在企业中投入更多股份的话,势必会承担较大的风险,作为风险回避者,管理者不应持有过多的股份。假如他们务必持有较多股份的话,那么他们将追求回避风险的经营策略。关键是管理者对风险收益的权衡是从自身出发来考虑的,这与企业价值最大化时的风险收益权衡是不一致的。因此,管理者回避风险策略指导下的经营决策会对企业业绩有非正面的影响。Morck.Sideifer与ViSimy(1988)认为,在0%5%的区间内,利益趋同假说有效,如今随着股权激励的增加,管理层会更加关心企业价值最大化,越来越接近股东的利益;在5%25%的区间内,掘壕自守假说有效,当高管人员股权激励达到一定规模时,他们拥有了更大的权力,使其能够只追求自己的利益,忽视其他股东的利益;在25%100%的区间内,利益趋同假说又重新有效,由于管理层的股权激励比例很大,他就是大股东,因此利益又结合在一起了。利益趋同假说与掘壕自守假说反映了激励与约束机制应相互结合,没有约束的激励确信会带来负面效果。高管人员股权激励这种激励机制的特殊之处在于:随着激励强度的增加,约束的成本也会进一步增加。风险回避假说揭示当管理者发现他承担的风险已超出其风险收益权衡最优点时的风险,确信会采取降低自身风险的策略。管理层的回避风险策略意味着回避风险时就回避了收益,这说明股东在公司高管人员股权激励这种激励机制的使用上应考虑激励与风险的权衡。因此,企业与管理层的特征对高管人员股权激励能否发挥作用有影响,股权激励的比例或者额度对该机制的效用起着关键作用关于我国上市公司高层管理人员薪酬模式构建研究试论我国国有上市公司高管人员股权激励探析关于上市公司高管人员的薪酬定价分析美国公司外部董事薪酬的增长及其原因探析试析对目前上市公司管理层激励特征的分析浅谈公司薪酬管理存在的问题及计策浅谈上市公司高管薪酬与经营者腐败摘要:国内上市公司对高管人员的薪酬激励仍旧以年度报酬为主.这种报酬存在着与业绩脱钩的问题,使得股东通过''高薪养廉的意图没有实现,高管的高报酬反而助长了经营者腐败现象。

    注意事项

    本文(我国上市公司高管报酬影响因素分析.docx)为本站会员(p**)主动上传,第壹文秘仅提供信息存储空间,仅对用户上传内容的表现方式做保护处理,对上载内容本身不做任何修改或编辑。 若此文所含内容侵犯了您的版权或隐私,请立即通知第壹文秘(点击联系客服),我们立即给予删除!

    温馨提示:如果因为网速或其他原因下载失败请重新下载,重复下载不扣分。




    关于我们 - 网站声明 - 网站地图 - 资源地图 - 友情链接 - 网站客服 - 联系我们

    copyright@ 2008-2023 1wenmi网站版权所有

    经营许可证编号:宁ICP备2022001189号-1

    本站为文档C2C交易模式,即用户上传的文档直接被用户下载,本站只是中间服务平台,本站所有文档下载所得的收益归上传人(含作者)所有。第壹文秘仅提供信息存储空间,仅对用户上传内容的表现方式做保护处理,对上载内容本身不做任何修改或编辑。若文档所含内容侵犯了您的版权或隐私,请立即通知第壹文秘网,我们立即给予删除!

    收起
    展开