欢迎来到第壹文秘! | 帮助中心 分享价值,成长自我!
第壹文秘
全部分类
  • 幼儿/小学教育>
  • 中学教育>
  • 高等教育>
  • 研究生考试>
  • 外语学习>
  • 资格/认证考试>
  • 论文>
  • IT计算机>
  • 法律/法学>
  • 建筑/环境>
  • 通信/电子>
  • 医学/心理学>
  • ImageVerifierCode 换一换
    首页 第壹文秘 > 资源分类 > DOCX文档下载
    分享到微信 分享到微博 分享到QQ空间

    数据抽查工作流程图、食品安全抽检监测数据抽查评分细则.docx

    • 资源ID:75694       资源大小:46.50KB        全文页数:4页
    • 资源格式: DOCX        下载积分:5金币
    快捷下载 游客一键下载
    账号登录下载
    三方登录下载: 微信开放平台登录 QQ登录
    下载资源需要5金币
    邮箱/手机:
    温馨提示:
    快捷下载时,如果您不填写信息,系统将为您自动创建临时账号,适用于临时下载。
    如果您填写信息,用户名和密码都是您填写的【邮箱或者手机号】(系统自动生成),方便查询和重复下载。
    如填写123,账号就是123,密码也是123。
    支付方式: 支付宝    微信支付   
    验证码:   换一换

    加入VIP,免费下载
     
    账号:
    密码:
    验证码:   换一换
      忘记密码?
        
    友情提示
    2、PDF文件下载后,可能会被浏览器默认打开,此种情况可以点击浏览器菜单,保存网页到桌面,就可以正常下载了。
    3、本站不支持迅雷下载,请使用电脑自带的IE浏览器,或者360浏览器、谷歌浏览器下载即可。
    4、本站资源下载后的文档和图纸-无水印,预览文档经过压缩,下载后原文更清晰。
    5、试题试卷类文档,如果标题没有明确说明有答案则都视为没有答案,请知晓。

    数据抽查工作流程图、食品安全抽检监测数据抽查评分细则.docx

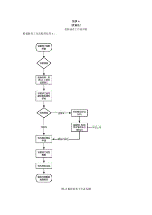
    数据抽查工作流程图见图A.1。附录A(资料性)数据抽查工作流程图图AJ数据抽查工作流程图食品安全抽检监测数据抽查情况明细表见表A.U表A.1食品安全抽检监测数据抽查情况明细表负责单位(人):抽查月份:序号承检机构名称抽样编号食品大类食品细类样品名称问题情况问题类别12345678910注:(1)问题情况填写说明:填写数据抽查评分细则表格中所列问题具体情况。(2)问题类别填写说明:填写数据抽查评分细则表格中所列数据质量问题类型。附录B(资料性)食品安全抽检监测数据抽查评分细则食品安全抽检监测数据抽查评分细则见表B.Io表B.1食品安全抽检监测数据抽查评分细则序号数据质量问题类型具体情况扣分1抽样信息食品大类间问题每出现一例扣5分食品大类内问题每出现一例扣2分营业执照号、生产许可证号问题每出现一例扣2分样品名称问题每出现一例扣1.5分生产日期问题每出现一例扣1.5分.证照过期问题每出现一例扣1.5分被抽样单位名称、生产企业名称问题每出现一例扣1分许可证类型问题每出现一例扣1分食用农产品溯源信息未填报或填报不全每出现一例扣1分加工食品溯源信息未填报或填报不全每出现一例扣1分被抽样单位、生产企业地址及所在区域问题每出现一例扣0.5分包装类型、样品规格、样品类型、日期类型、区域类型、抽样环节、抽样场所、第三方信息等问题每出现一例扣0.5分联系人、联系电话、保质期、保存条件及商标等问题每出现一例扣0.5分抽样人员仅录入一人每出现一例扣0.5分2检验报告信息检验结论问题每出现一例扣10分判定依据问题每出现一例扣1.5分限量值问题每出现一例扣1.5分单项判定错误、未检验却判定为合格项每出现一例扣1.5分多检、漏检项目问题每出现一例扣1分检验方法问题每出现一例扣1分检验项目表示问题每出现一例扣1分检验结果表示、检验结果单位问题每出现一例扣0.5分定量限/检出限表示问题每出现一例扣0.5分序号数据质量问题类型具体情况扣分3其他信息抽样量不满足细则或文件要求每出现一例扣2分缺少照片、照片不能反映真实情况或照片不清晰问题每出现一例扣0.5分抽样配套文书问题每出现一例扣0.5分4其他问题(可酌情扣分)每出现一例扣0.5-2分

    注意事项

    本文(数据抽查工作流程图、食品安全抽检监测数据抽查评分细则.docx)为本站会员(p**)主动上传,第壹文秘仅提供信息存储空间,仅对用户上传内容的表现方式做保护处理,对上载内容本身不做任何修改或编辑。 若此文所含内容侵犯了您的版权或隐私,请立即通知第壹文秘(点击联系客服),我们立即给予删除!

    温馨提示:如果因为网速或其他原因下载失败请重新下载,重复下载不扣分。




    关于我们 - 网站声明 - 网站地图 - 资源地图 - 友情链接 - 网站客服 - 联系我们

    copyright@ 2008-2023 1wenmi网站版权所有

    经营许可证编号:宁ICP备2022001189号-1

    本站为文档C2C交易模式,即用户上传的文档直接被用户下载,本站只是中间服务平台,本站所有文档下载所得的收益归上传人(含作者)所有。第壹文秘仅提供信息存储空间,仅对用户上传内容的表现方式做保护处理,对上载内容本身不做任何修改或编辑。若文档所含内容侵犯了您的版权或隐私,请立即通知第壹文秘网,我们立即给予删除!

    收起
    展开