欢迎来到第壹文秘! | 帮助中心 分享价值,成长自我!
第壹文秘
全部分类
  • 幼儿/小学教育>
  • 中学教育>
  • 高等教育>
  • 研究生考试>
  • 外语学习>
  • 资格/认证考试>
  • 论文>
  • IT计算机>
  • 法律/法学>
  • 建筑/环境>
  • 通信/电子>
  • 医学/心理学>
  • ImageVerifierCode 换一换
    首页 第壹文秘 > 资源分类 > DOCX文档下载
    分享到微信 分享到微博 分享到QQ空间

    四种电线导管SC、KBG、PVC、JDG的区别.docx

    • 资源ID:644350       资源大小:18.60KB        全文页数:4页
    • 资源格式: DOCX        下载积分:5金币
    快捷下载 游客一键下载
    账号登录下载
    三方登录下载: 微信开放平台登录 QQ登录
    下载资源需要5金币
    邮箱/手机:
    温馨提示:
    快捷下载时,如果您不填写信息,系统将为您自动创建临时账号,适用于临时下载。
    如果您填写信息,用户名和密码都是您填写的【邮箱或者手机号】(系统自动生成),方便查询和重复下载。
    如填写123,账号就是123,密码也是123。
    支付方式: 支付宝    微信支付   
    验证码:   换一换

    加入VIP,免费下载
     
    账号:
    密码:
    验证码:   换一换
      忘记密码?
        
    友情提示
    2、PDF文件下载后,可能会被浏览器默认打开,此种情况可以点击浏览器菜单,保存网页到桌面,就可以正常下载了。
    3、本站不支持迅雷下载,请使用电脑自带的IE浏览器,或者360浏览器、谷歌浏览器下载即可。
    4、本站资源下载后的文档和图纸-无水印,预览文档经过压缩,下载后原文更清晰。
    5、试题试卷类文档,如果标题没有明确说明有答案则都视为没有答案,请知晓。

    四种电线导管SC、KBG、PVC、JDG的区别.docx

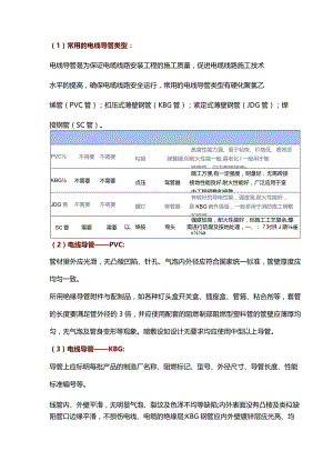
    (1)常用的电线导管类型:电线导管是为保证电缆线路安装工程的施工质量,促进电缆线路施工技术水平的提高,确保电缆线路安全运行,常用的电线导管类型有硬化聚氯乙烯管(PVC管);扣压式薄壁钢管(KBG管);紧定式薄壁钢管(JDG管);焊接钢管(SC管)。PVC不得要不需要抗腐性能力强、易于粘按、价格低、费地坚粘接弹簧硬,但耐火性能一般.易老化I一般用于智能建筑、户内照明睹埋KBG不需要不需要随工方便,有一定强度,明量轻,无需跨接点压驾管器接地性能良好.耐火性能好,广泛应用于室内工程明敷和暗散.JDG售不需要不高要有较好的导电性能,强度高,耐火性能好,螺灯旁管器是KBG音升级版,一般多用于消防施工明敷和暗埋.SC管需要需要强度较高,耐火性能好,但施工工艺复余,螺以、埠按弯头需进行防腐及按地处理,一、:?对洪J期雀a.(2)电线导管PVC:管材里外应光滑,无凸棱凹陷、针孔、气泡内外径应符合国家统一标准,管壁厚度应均匀一致。所用绝缘导管附件与配制品,如各种灯头盒开关盒、插座盒、管箍、粘合剂等,套管的长度要满足管外径的3倍,并应使用配套的阻燃制部阻燃型塑料管的管壁应薄厚均匀,无气泡及管身变形等现象。暗敷设如设计无要求均应使用中型以上导管。(3)电线导管KBG:导管上应标明每批产品的制造厂名称、阻燃标记、型号、外径尺寸、导管长度、性能标准编号等。线管内、外壁平滑,无明显气泡、裂纹及色泽不均等缺陷;内外表面没有凸棱及类似缺陷管口边缘平滑,不损伤电线、电缆的绝缘层;KBG钢管应内外壁镀锌层应光亮、均匀,无破损脱落。管材壁厚、内外直径应均匀。(4)电线导管一一JDG:型号规格符合设计要求管材表面有明显不脱落的产品标识金属内外壁镀层均匀完好无剥落、锈蚀等现象。管材连接套管及其金属附件内外壁表面光洁无毛刺、飞边、砂眼、气泡、裂纹、变形等缺陷。管材连接套管及其金属附件壁厚均匀管口边缘平整光滑,紧定螺钉符合产品设计要求螺纹整产光滑配合良好管材壁厚、内外直径应均匀。(5)电线导管一一SC:钢导管无压扁,内壁光滑。焊缝均匀,无劈裂、砂眼、棱刺和凹扁现象导管无严重锈蚀锁紧螺母外形完好无损,丝扣清晰,无翘曲变形。导管的管径、壁厚及均匀度。电线管为镀锌钢导管,KBG管为套接扣压式镀锌钢导管JDG为套接紧定式镀锌钢导管,现在最常用的应为JDG管。JDG管(套接紧定式镀锌钢导管、电气安装用钢性金属平导管)是一种电气线路最新型保护用导管,连接套管及其金属附件采用螺钉紧定连接技术组成的电线管路,无需做跨接地,焊接和套丝,是明敷暗敷绝缘电线专用保护管路的最佳选择。套接紧定式镀锌钢导管(JDG导管)是取代PVC管和SC管等各类传统电线导管的换代产品是建筑电器领域采用材料、新技术的一项突破性革新,JDG管采用镀锌钢管和薄壁钢管的跨接接地线不应采用熔焊连接以及金属导管施T复杂、施工成本和材料成本高等特点;并同时针对PVC管易老化和防火性能差及接地麻烦等缺点进行设计制造的,是电线电缆的保护神,尤其适用于智能建筑综合布线系统。JDG管=规格外径为16-5Omm。KBG为扣压式镀锌薄壁电线管,其连接是用扣压钳子,将管道和管件压出小坑,紧密连接。JDG为紧定式镀锌薄壁电线管,其连接靠管件顶丝顶紧管道,达到紧密连接。(6)电线导管KGB和JDG的区别:JDG除了16的管壁厚为1.2以外,其余全部为1.6oKBG管壁厚和管大小有关。大于16的也有1.2的,更有的是1.0的也有,KBG管是SC更新换代产品所以只需要考虑PVC管和KBG管很多情况下两者都可以用但是做人防和消防的配电、弱电管线用KBG管特别出入人防防护区的KBG管要求壁厚不小于2.5mmSC为焊接钢管。在明敷设时(包括地埋)内外壁要做防腐处理,SC是规范上的焊管,而且是厚壁的,壁厚通常不小于3mm,SC是厚壁镀锌钢管,用于地下室电气敷管TC是电工管,用于地上电气敷管以上两种管在混凝土暗敷时均不用做内防腐kbg套接扣压式电冷镀锌钢导线管;采用优质冷轧带钢,经高精度焊管机高频焊接而成,双面镀锌保护,壁厚均匀,焊绛光滑管口边缘平滑无毛刺,穿线安全快速。特点以薄代厚重量轻,有效降低工程造价,搬运方便,内焊缝光滑,防火、防触电能力好,屏蔽性能和抗干扰性能好,可用于通讯、控制网络综合布线穿管,产品分kbg镀锌白管和kbg镀锌彩管。(7)电线导管JDG和SC的区别:JDG是套接紧定式钢导管,套接紧定式镀锌钢导管(JDG导管)是取代PVC管和SC管等各类传统电线导管的换代产品,是建筑电器领域采用材料、新技术的一项突破性革新JDG管采用镀锌钢管和薄壁钢管的跨接接地线不应采用熔焊连接以及金属导管施工复杂、施工成本和材料成本高等特点,并同时针对PVC管易老化和防火性能差及接地麻烦等缺点进行设计制造的,是电线电缆的保护神,尤其适用于智能建筑综合布线系统。SC是厚壁钢管SC管是焊接钢管,俗称黑铁管,是厚壁钢管用于暗敷设或强度要求高的场所,施工时多用在楼板墙内。

    注意事项

    本文(四种电线导管SC、KBG、PVC、JDG的区别.docx)为本站会员(p**)主动上传,第壹文秘仅提供信息存储空间,仅对用户上传内容的表现方式做保护处理,对上载内容本身不做任何修改或编辑。 若此文所含内容侵犯了您的版权或隐私,请立即通知第壹文秘(点击联系客服),我们立即给予删除!

    温馨提示:如果因为网速或其他原因下载失败请重新下载,重复下载不扣分。




    关于我们 - 网站声明 - 网站地图 - 资源地图 - 友情链接 - 网站客服 - 联系我们

    copyright@ 2008-2023 1wenmi网站版权所有

    经营许可证编号:宁ICP备2022001189号-1

    本站为文档C2C交易模式,即用户上传的文档直接被用户下载,本站只是中间服务平台,本站所有文档下载所得的收益归上传人(含作者)所有。第壹文秘仅提供信息存储空间,仅对用户上传内容的表现方式做保护处理,对上载内容本身不做任何修改或编辑。若文档所含内容侵犯了您的版权或隐私,请立即通知第壹文秘网,我们立即给予删除!

    收起
    展开