欢迎来到第壹文秘! | 帮助中心 分享价值,成长自我!
第壹文秘
全部分类
  • 幼儿/小学教育>
  • 中学教育>
  • 高等教育>
  • 研究生考试>
  • 外语学习>
  • 资格/认证考试>
  • 论文>
  • IT计算机>
  • 法律/法学>
  • 建筑/环境>
  • 通信/电子>
  • 医学/心理学>
  • ImageVerifierCode 换一换
    首页 第壹文秘 > 资源分类 > DOCX文档下载
    分享到微信 分享到微博 分享到QQ空间

    南京理工大学通识教育选修核心课程建设标准.docx

    • 资源ID:641476       资源大小:16.55KB       
    • 资源格式: DOCX        下载积分:5金币
    快捷下载 游客一键下载
    账号登录下载
    三方登录下载: 微信开放平台登录 QQ登录
    下载资源需要5金币
    邮箱/手机:
    温馨提示:
    快捷下载时,如果您不填写信息,系统将为您自动创建临时账号,适用于临时下载。
    如果您填写信息,用户名和密码都是您填写的【邮箱或者手机号】(系统自动生成),方便查询和重复下载。
    如填写123,账号就是123,密码也是123。
    支付方式: 支付宝    微信支付   
    验证码:   换一换

    加入VIP,免费下载
     
    账号:
    密码:
    验证码:   换一换
      忘记密码?
        
    友情提示
    2、PDF文件下载后,可能会被浏览器默认打开,此种情况可以点击浏览器菜单,保存网页到桌面,就可以正常下载了。
    3、本站不支持迅雷下载,请使用电脑自带的IE浏览器,或者360浏览器、谷歌浏览器下载即可。
    4、本站资源下载后的文档和图纸-无水印,预览文档经过压缩,下载后原文更清晰。
    5、试题试卷类文档,如果标题没有明确说明有答案则都视为没有答案,请知晓。

    南京理工大学通识教育选修核心课程建设标准.docx

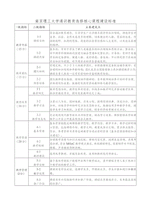
    南京理工大学通识教育选修核心课程建设标准-级指标二级指标主要建设点教学内容(15分)1-1课程目的符合通识教育理念,引导学生广泛涉猎不同学科知识领域,增进学生对自身、社会、自然及其关系的理解,培养健全的人格、宽容的态度、开阔的视野、批判的思维、高度的社会贵任感和人文关怀,以及追求真理的精神。1-2课程内容基本性:有利于学生了解人类最基本的知识领域和思维方法;整合性:对不同学科领域的内容进行融合贯通和完整认识;引导性:有利于发展学生的完备理性、健康人格、美好情感;普适性:不以预先修习系统性专业知识为前提,对不同专业的学生普遍适用。教学团队(15分)2-1团队结构有稳定的、不少于3人的教学团队,并根据课程需要配备辅导教师;有合理的知识结构和年龄结构;团队成员必须能够独立承担课程教学工作;课程负责人具有一定学术影响和丰富的教学经验。2-2师资培养团队教师责任感强、团结协作精神好;青年教师的培养计划科学合理,并取得实际效果;鼓励有实践背景的教师参与教学团队。教学改革(30分)3-1教学研究教学思想活跃,教学改革有创意;积极参加教学研究并推动教学改革,承担有教改项目,撰写发表教研论文1篇。3-2教学方法注重以人为本,因材施教,启发心智。提倡阅读经典、深度讨论、思辩分析,训练多学科的研究方法及思维方式。鼓励运用多种教学手段,提高学生学习积极性。注重学习过程,探索科学的考核方式方法。3-3教学信息化充分使用现代教育技术及网络资源,提高学习效果。课程能够在学校课程中心平台上开展在线混合式教学。教学资源(20分)4-1基本资源基本资源指能反映课程教学思想、教学内容、教学方法、教学过程的核心资源,包括课程介绍、教学大纲、教案或演示文稿、重点难点指导、作业、参考资料目录等反映教学活动必需的资源(基本资源按课程知识点建设)。4-2教学视频全程教学录像与知识点相匹配;课程内容完整,授课表述准确。录像布局合理,符合MOoC教学模式要求,体现课程特色,录像制作水平较高,图像、声音播放清晰流畅。4-3教材建设选用优秀教材,并编写出优质、适用的教材或内部讲义。教学管理分)5-1教学安排每个春秋学期至少能够开出两个教学班次,其中课程负责人至少承担1个教学班的教学工作。5-2教学效果课程深受学生欢迎,选课学生多,开课班次多,学生评教和同行评教优秀。5-3推广价值课程具有示范辐射作用和推广价值,课程共享措施有力,未来能在其他高校推广。

    注意事项

    本文(南京理工大学通识教育选修核心课程建设标准.docx)为本站会员(p**)主动上传,第壹文秘仅提供信息存储空间,仅对用户上传内容的表现方式做保护处理,对上载内容本身不做任何修改或编辑。 若此文所含内容侵犯了您的版权或隐私,请立即通知第壹文秘(点击联系客服),我们立即给予删除!

    温馨提示:如果因为网速或其他原因下载失败请重新下载,重复下载不扣分。




    关于我们 - 网站声明 - 网站地图 - 资源地图 - 友情链接 - 网站客服 - 联系我们

    copyright@ 2008-2023 1wenmi网站版权所有

    经营许可证编号:宁ICP备2022001189号-1

    本站为文档C2C交易模式,即用户上传的文档直接被用户下载,本站只是中间服务平台,本站所有文档下载所得的收益归上传人(含作者)所有。第壹文秘仅提供信息存储空间,仅对用户上传内容的表现方式做保护处理,对上载内容本身不做任何修改或编辑。若文档所含内容侵犯了您的版权或隐私,请立即通知第壹文秘网,我们立即给予删除!

    收起
    展开