欢迎来到第壹文秘! | 帮助中心 分享价值,成长自我!
第壹文秘
全部分类
  • 幼儿/小学教育>
  • 中学教育>
  • 高等教育>
  • 研究生考试>
  • 外语学习>
  • 资格/认证考试>
  • 论文>
  • IT计算机>
  • 法律/法学>
  • 建筑/环境>
  • 通信/电子>
  • 医学/心理学>
  • ImageVerifierCode 换一换
    首页 第壹文秘 > 资源分类 > DOCX文档下载
    分享到微信 分享到微博 分享到QQ空间

    第六章采购需求一览表及技术参数要求.docx

    • 资源ID:625216       资源大小:22.09KB        全文页数:4页
    • 资源格式: DOCX        下载积分:5金币
    快捷下载 游客一键下载
    账号登录下载
    三方登录下载: 微信开放平台登录 QQ登录
    下载资源需要5金币
    邮箱/手机:
    温馨提示:
    快捷下载时,如果您不填写信息,系统将为您自动创建临时账号,适用于临时下载。
    如果您填写信息,用户名和密码都是您填写的【邮箱或者手机号】(系统自动生成),方便查询和重复下载。
    如填写123,账号就是123,密码也是123。
    支付方式: 支付宝    微信支付   
    验证码:   换一换

    加入VIP,免费下载
     
    账号:
    密码:
    验证码:   换一换
      忘记密码?
        
    友情提示
    2、PDF文件下载后,可能会被浏览器默认打开,此种情况可以点击浏览器菜单,保存网页到桌面,就可以正常下载了。
    3、本站不支持迅雷下载,请使用电脑自带的IE浏览器,或者360浏览器、谷歌浏览器下载即可。
    4、本站资源下载后的文档和图纸-无水印,预览文档经过压缩,下载后原文更清晰。
    5、试题试卷类文档,如果标题没有明确说明有答案则都视为没有答案,请知晓。

    第六章采购需求一览表及技术参数要求.docx

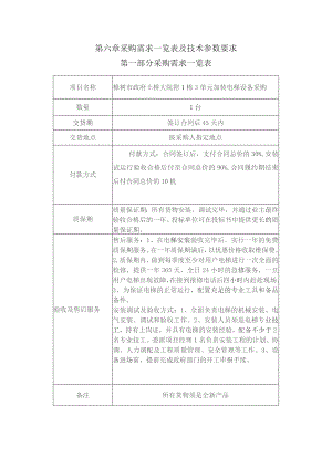
    第六章采购需求一览表及技术参数要求第一部分采购需求一览表项目名称樟树市政府土桥大院附1栋3单元加装电梯设备采购数量1台交货期签订合同后45天内交货地点按采购人指定地点付款方式付款方式:合同签订后,支付合同总价的30%,安装试运行验收合格后付至合同总价的90%,合同履约期结束后付合同总价的10机质保期质量保证期:所有货物安装、调试完毕,并通过业主最终验收合格后的一年。投标单位可在投标书中提供更长的质量保证期。验收及售后服务售后服务:1、在电梯安装验收完毕后,实行一年的免费质保期服务。在一年质保期满后,以优惠价格收取维保费。2,质保期内,做到每季度至少对用户电梯进行一次全面的检修,提供一年365天,全日24小时的急修服务,一旦用户电梯出现故障,在接到报修电话后四小时内赶赴现场。3、为保证电梯的正常运行,配置充足的专业工具和备品备件。安装调试及验收方式:1、全面负责电梯的机械安装、电气安装、调试和验收工作。2、安装人员须是电梯专业技工,持有上岗证,并具有电梯的安装经验,配备不少于2名专业技工。委派项目经理1名负责安装工程的计划、协调、人力调配及工程质量管理、安全管理等工作。3、设备进场前,提前完成政府部门的开工申报手续。备注所有货物须是全新产品第二部分采购需求一技术参数及要求(一)采购清单及要求类型电梯型号规格台数电梯630kg630KG1.oM/S5/5/51备注:本项目为室外加装电梯,项目完工后需确保电梯正常交付使用。项目施工涵盖了:基坑开挖,底坑整体浇灌,开门洞,所有施工细节均按照采购人要求制造钢结构,按照采购人要求进行外封闭,自行勘探现场并征得采购人同意确认后进行施工。(二)技术要求基本参数电梯型号:数量(台):1电梯载重(KG):630电梯速度(m/s):1.0层/站/门5/5/5提升高度(m):根据实际服务楼层:5F动力、控制及操1作功能动力系统:交流调频调压驱动VVVF电源要求:三相五线制,380/220V50HZ控制系统:单控操作方式:单控消防员操作功能:配置无障碍功能:无相关井道参数井道净尺寸(mm):19000*1800(宽*深)(以双方最终确认的图纸为川:)门洞净尺寸(mm):800*2100(宽*高)顶层高度(mm):4400(以双方最终确认的图纸为准)底坑深度(mm):1700(以双方最终确认的图纸为准)井道墙壁结构:钢结构井道圈梁间距;以电梯CAD图纸为准井道牛腿:钢牛腿机房位置:井道上方机房高度:无机房厅外参数配置厅门数量(套):根据实际基站层:IF开门尺寸(mm):800*2100(宽*高)开门方式:中分门厅门材质:首层发纹不锈钢门套材质:首层发纹不锈钢厅外召唤器:超薄型,厅外呼面板厅外显示器:红色点阵显示厅外按钮类型:不锈钢井道安全门:无厅门开门方向:前门到站灯:否轿厢参数及装潢轿厢净尺寸(mm):按照63Okg最大设计(宽*深)轿厢高度(mm):2400轿厢前壁装潢:发纹不锈钢轿厢侧后壁装潢:发纹不锈钢吊顶装潢:喷粉吊顶轿厢地板:高级PVC门保护:光幕保护轿Jffi操纵面板:发纹不锈钢操纵面板数量:1操纵面板位置:以CAD图纸为准轿内显不器:红色点阵显示轿内按钮类型:不锈钢语音报站功能:否轿门装潢:发纹不锈钢备注:1、五方通话(轿厢,底坑,轿顶,机房,监控室,不含电梯机房至监控室线缆)2、控制柜至轿厢摄像电缆(不含控制柜至监控室线缆和轿厢摄像头)3、按国标GB7588执行(三)电梯功能电梯基本功能开、关门按钮报警按钮带视听功能的超载装置轿厢照明、风扇自动关断功能双击按钮取消错误内呼轿内应急照明自动门外呼再开门门闩故障时重复关门主层站开门等待时间可调门机(速度及力矩)可调多束光幕保护系统梯门堵转保护功能(限制关门力)各层站红色点阵楼层显示,及方向箭头显示一对一五方通话系统(轿厢,底坑,轿顶,机房,监控室)火警紧急返回基站返回满载直驶钥匙锁梯集选错误信号缺相及错相保护故障就近平层(非电源及安全回路故障)如有一台电梯故障,其他电梯自动继续运行防捣乱功能(空载时,内呼登记限制)防捣乱功能(端站停层取消内呼)防捣乱功能(反向召唤自动消除)控制柜可锁主开关运行计时计数器紧急电动运行模式轿顶检修运行模式(高优先级别)曳引机温度监控曳引机空转保护功能启动补偿功能梯门未开则自动开往下一层低载重时本梯在梯群优先分配呼叫信号

    注意事项

    本文(第六章采购需求一览表及技术参数要求.docx)为本站会员(p**)主动上传,第壹文秘仅提供信息存储空间,仅对用户上传内容的表现方式做保护处理,对上载内容本身不做任何修改或编辑。 若此文所含内容侵犯了您的版权或隐私,请立即通知第壹文秘(点击联系客服),我们立即给予删除!

    温馨提示:如果因为网速或其他原因下载失败请重新下载,重复下载不扣分。




    关于我们 - 网站声明 - 网站地图 - 资源地图 - 友情链接 - 网站客服 - 联系我们

    copyright@ 2008-2023 1wenmi网站版权所有

    经营许可证编号:宁ICP备2022001189号-1

    本站为文档C2C交易模式,即用户上传的文档直接被用户下载,本站只是中间服务平台,本站所有文档下载所得的收益归上传人(含作者)所有。第壹文秘仅提供信息存储空间,仅对用户上传内容的表现方式做保护处理,对上载内容本身不做任何修改或编辑。若文档所含内容侵犯了您的版权或隐私,请立即通知第壹文秘网,我们立即给予删除!

    收起
    展开