欢迎来到第壹文秘! | 帮助中心 分享价值,成长自我!
第壹文秘
全部分类
  • 幼儿/小学教育>
  • 中学教育>
  • 高等教育>
  • 研究生考试>
  • 外语学习>
  • 资格/认证考试>
  • 论文>
  • IT计算机>
  • 法律/法学>
  • 建筑/环境>
  • 通信/电子>
  • 医学/心理学>
  • ImageVerifierCode 换一换
    首页 第壹文秘 > 资源分类 > DOCX文档下载
    分享到微信 分享到微博 分享到QQ空间

    汽油的安全技术说明书.docx

    • 资源ID:607465       资源大小:27.89KB        全文页数:4页
    • 资源格式: DOCX        下载积分:5金币
    快捷下载 游客一键下载
    账号登录下载
    三方登录下载: 微信开放平台登录 QQ登录
    下载资源需要5金币
    邮箱/手机:
    温馨提示:
    快捷下载时,如果您不填写信息,系统将为您自动创建临时账号,适用于临时下载。
    如果您填写信息,用户名和密码都是您填写的【邮箱或者手机号】(系统自动生成),方便查询和重复下载。
    如填写123,账号就是123,密码也是123。
    支付方式: 支付宝    微信支付   
    验证码:   换一换

    加入VIP,免费下载
     
    账号:
    密码:
    验证码:   换一换
      忘记密码?
        
    友情提示
    2、PDF文件下载后,可能会被浏览器默认打开,此种情况可以点击浏览器菜单,保存网页到桌面,就可以正常下载了。
    3、本站不支持迅雷下载,请使用电脑自带的IE浏览器,或者360浏览器、谷歌浏览器下载即可。
    4、本站资源下载后的文档和图纸-无水印,预览文档经过压缩,下载后原文更清晰。
    5、试题试卷类文档,如果标题没有明确说明有答案则都视为没有答案,请知晓。

    汽油的安全技术说明书.docx

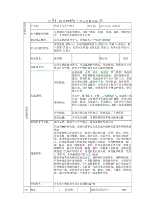
    汽7i闪点v8°c的安全技术说明书化学品标识中文名:汽油闪点VT8C英文名:gasoline;petrol化当鄱螂浏蹄腌主要用作汽油机的燃料,可用于橡胶、制鞋、印刷、制革、颜料等行业,也可用作机械零件的去污剂危险性概述紧急情况概述:高度易燃液体和节气,吞咽及进入呼吸道可能致命GHS危险性类别:易燃液体,类别2*;生殖细胞致突变性,类别1B;致癌性,类别2;吸入危害,类别1;危害水生环境-急性危害,类别2;危害水生环境-长期危害,类别2标签要素:象形图警示词:危险危险性说明:高度易燃液体和蒸气,可造成遗传性缺陷,怀疑致癌,吞咽及进入呼吸道可能致命,对水生生物有毒并具有长期持续影响防范说明:预防措施:远离热源、火花、明火、热表面。禁止吸烟。保持容器密闭。容器和接收设备接地连接。使用防爆电器、通风、照明设备。只能使用不产生火花的工具。采取防止静电措施。戴防护手套、防护眼镜、防护面罩。得到专门指导后操作。在阅读并了解所有安全预防措施之前,切勿操作。按要求使用个体防护装备。禁止排入环境事故响应:火灾时,使用泡沫、干粉、二氧化碳灭火。如皮肤(或头发)接触:立即脱掉所有被污染的衣服,用水冲洗皮肤,淋浴。如果食入:不要催吐,立即呼叫中毒控制中心或就医O如果接触或有担心,就医O收集泄漏物安全储存:存放在通风良好的地方。保持低温。上锁保管废弃处置:本品及内装物、容器依据国家和地方法规处置物理和化学危险:高度易燃,其蒸气与空气混合,能形成爆炸性混合物健康危害:汽油为麻醉性毒物,急性汽油中毒主要引起中枢神经系统和呼吸系统损害急性中毒吸入汽油蒸气后,轻度中毒出现头痛、头晕、恶心、呕吐、步态不稳、视力模糊、烦躁、哭笑无常、兴奋不安、轻度意识障碍等。重试中毒出现中度或重试意识障碍、化学性肺炎、反射性呼吸停止。汽油液体被吸入呼吸道后引起吸入性肺炎,出现剧烈咳嗽、胸痛、咯血、发热、呼吸困难、紫绢。如汽油液体进入消化道,表现为频繁呕吐、胸骨后灼热感、腹痛、腹泻、肝脏肿大及压痛。皮肤浸泡或浸渍于汽油时间较长后,受浸皮肤出现水疱、表皮破碎脱落,呈浅11度灼伤。个别敏感者可发生急性皮炎慢性中毒表现为神经衰弱综合征、植物神经功能紊乱、周围神经病。严重中毒出现中毒性脑病、中毒性精神病、类精神分裂症、中毒性周围神经病所致肢体瘫痪。可引起肾脏损害。长期接触汽油可引起血中白细胞等血细胞的减少,其是由于汽油内苯含量较高,其临床表现同慢性苯中毒。皮肤损害可见皮肤干燥、皴裂、角化、毛囊炎、慢性湿疹、指甲变厚和凹陷。严重者可引起剥脱性皮炎环境危害:对水生生物有毒并具有长期持续影响成物质:混合物:/危险化学品序号:1630组分:汽油浓度:无资料CASNo.:8006-61-9急救措施吸入:迅速脱离现场至空气新鲜处。保持呼吸道通畅。如呼吸困难,给输氧。如呼吸、心跳停止,立即进行心肺复苏术。就医皮肤接触:立即脱去污染的衣着,用流动清水彻底冲洗。就医眼睛接触:立即分开眼睑,和流动清水或生理盐水彻底冲洗。就医食入:漱口,饮水。禁止催吐。就医对保护僦者的忠告:根据需要使用个人防护设备对医生的特别提示:对症处理消防措施灭火剂:泡沫、干粉、二氧化碳灭火特别危险性:与氧化剂能发生强烈反应。蒸气比空气重,沿地面扩散并易积存于低洼处,遇火源会着火回燃。燃烧生成有害的一氧化碳灭火注意事项及防护措施:消防人员必须佩戴空气呼吸器、穿全身防火防毒服,在上风向灭火。喷水保持火场容器冷却,尽可能将容器从火场移至空旷处。容器突然发出异常声音或出现异常现象,应立即撤离泄漏应急处理作业人员防护措施、防护装备和应急处置程序:消除所有点火源。根据液体流动和蒸气扩散的影响区域划定警戒区,无关人员从侧风、上风向撤离至安全区。建议应急处理人员戴正压自给式呼吸器,穿防毒、防静电服,戴橡胶耐油手套。作业时使用的所有设备应接地。禁止接触或跨越泄漏物环境保护措施:尽可能切断泄漏源。防止泄漏物进入水体、下水道、地下室或有限空间泄漏化学品的收容、清除方法及所使用的处置材料:小量泄漏:用砂土或其他不燃材料吸收,使用洁净的无火花工具收集吸收材料。大量泄漏:构筑围堤或挖坑收容。用泡沫覆盖,减少蒸发。喷水雾能减少蒸发,但不能降低泄漏物在有限空间内的易燃性。用防爆泵转移至槽车或专用收集器内操作处置与储存操作注意事项:密闭操作,全面通风。操作人员必须经过专门培训,严格遵守操作规程。建议操作人员穿防静电工作服,戴橡胶耐油手套。远离火种、热源。工作场所严禁吸烟。使用防爆型的通风系统和设备。防止蒸气泄漏到工作场所空气中。避免与氧化剂接触。灌装时应控制流速,且有接地装置,防止静电积聚。搬运时要轻装轻卸,防止包装及容器损坏。配备相应品种和数量的消防器材及泄漏应急处理设备储存注意事项:用储罐、铁桶等容器盛装,盛装时,切不可充满,要留出必要的安全空间。桶装汽油储存于阴凉、通风的库房。远离火种、热源,火热季节应采取喷淋、通风等降温措施。库温不宜超过29C,保持容器密封。应与氧化剂分开存放,切忌混储。采用防爆型照明、通风设施。禁止使用易产生火花的机械设备和工具。储区应备有泄漏应急处理设备和合适的收容材料。罐储时要有防火防爆技术措施。充装时流速不超过3ms,且有接地装置。防止静电积聚接触控制、个体防护职业接触限值:中国PC-TWA:300mgm3(溶剂汽油)美国(ACGIH)TLV-TWA:300ppm;TLV-STEL:500ppm生物接触限值:未制定标准监测方法:空气中有毒物质测定方法:热解吸-气相色谱法;直接进样-气相色谱法。生物监测检验方法:未制定标准工程控制:生产过程密闭,全面通风个体防护装备:呼吸系统防护一般不需要特殊防护,高浓度接触时可佩戴过滤式防毒面具(半面罩)眼睛防护一般不需要特殊防护,高浓度接触时可戴化学安全防护眼镜皮肤和身体防护穿防静电工作服手防护戴橡胶手套理化特性外观与性状:无色或浅黄色透明液体,易挥发,具有典型的石油烧气味PH值:无资料熔点():-90.595.4沸点():25220相对密度(水=1):0.70-0.80相对密度(空气=D:34饱和蒸气压(kPa):40.591.2(37.8)燃烧热(kjmol):无资料临界温度():无资料临界压力(MPa):无资料辛醇/水分配系数:27闪点():-5810自燃温度(C):250530分解温度(C):无资料爆炸下限(%):1.3爆炸上限(%):7.6黏度(mPas):无资料溶解性:不溶于水,易溶于苯、二硫化碳、乙醇、脂肪、乙醛、氯仿等稳定性和反应性稳定性:稳定危险反应:与强氧化剂等禁配物接触,有发生火灾和爆炸的危险避免接触的条件:无资料禁配物:强氧化剂、强酸、强碱、卤素危险的分解产物:无资料毒理学信息急性毒性:LD5067000mgkg(120号溶剂汽油)(小鼠经口)1.U103000mgkg(120号溶剂汽油)(小鼠吸入,2h)皮肤刺激或腐蚀:无资料眼睛刺激或腐蚀:人经眼:140PPm(8h),轻度刺激呼吸或皮肤过敏:无资料生殖细胞突变性:无资料致癌性:IARC致癌性评论:组2B,可疑人类致癌物。对人类致癌性证据有限,对动物致癌性证据不充分生殖毒性:无资料吸入危害:无资料特异性靶器官系统毒性-一接触:无资料特异性靶器官系统毒性-反复接触:大鼠吸入3gm每天1224h,78d(120号溶剂汽油),未见中毒症状。大鼠吸入2500mgm3,130号催化裂解汽油,每天4h,每周6d,8周,体力活动能力降低,神经系统发生机能性改变生态学信息生态毒性:LC50ll-16mgL(96h)(虹鳞鱼,静态)EC507.6-12mgL(48h)(水蚤)持久性和降解性:生物降解性:无资料非生物降解性:无资料潜在的生物累积性:无资料土壤中的迁移性:无资料废弃处置废弃化学品:用焚烧法处置污染包装物:将容器返还生产商或按照国家和地方法规处置废弃注意事项:空的容器归还厂商或在规定的场所掩埋运输信息联合国危险货物编号(UN号):1203联合国运输名称:汽油海洋污染物:否联合国危险性类别:3包装类别:11类包装包装标志:运输注意事项:本品铁路运输时限使用钢制企业自备罐车装运,装运前需报有关部门批准。运输时运输车辆应配备相应品种和数量的消防器材。装运该物品的车辆应配备相应品种和数量的消防器材。夏季最好早晚运输。运输时所用的槽(罐)车应有接地链,槽内可设也隔板以减少震荡产生的静电。严禁与氧化剂等混装混运。运输途中应防曝晒、雨淋,防高温。中途停留时应远离火种、热源、高温区。装运该物品的车辆排气管必须配备装置,禁止使用易产生火花的机械设备和工具装卸。公路运输时要按规定路线行驶,勿在居民区和人口稠密区停留。铁路运输时要禁止溜放。严禁用木船、水泥船散装运输法规信息下列法律、法规、规章和标准,对该化学品的管理作了相应的规定。中华人民共和国职业病防治法职业病分类和目录:汽油中毒危险化学品安全管理条例危险化学品目录:列入。易制爆危险化学品目录:未列入。.重点监管的危险化学品名录:列入。GB18218-2018危险化学品重大危险源辨识(表1):列入。类别:易燃液体,临界量(t):200使用有毒物品作业场所劳动保护条例高毒物品目录:未列入易制毒化学品管理条例易制毒化学品的分类和品种目录:未列入国际公约斯德哥尔摩公约:未列入。鹿特丹公约:未列入。蒙特利尔议定书:未列入

    注意事项

    本文(汽油的安全技术说明书.docx)为本站会员(p**)主动上传,第壹文秘仅提供信息存储空间,仅对用户上传内容的表现方式做保护处理,对上载内容本身不做任何修改或编辑。 若此文所含内容侵犯了您的版权或隐私,请立即通知第壹文秘(点击联系客服),我们立即给予删除!

    温馨提示:如果因为网速或其他原因下载失败请重新下载,重复下载不扣分。




    关于我们 - 网站声明 - 网站地图 - 资源地图 - 友情链接 - 网站客服 - 联系我们

    copyright@ 2008-2023 1wenmi网站版权所有

    经营许可证编号:宁ICP备2022001189号-1

    本站为文档C2C交易模式,即用户上传的文档直接被用户下载,本站只是中间服务平台,本站所有文档下载所得的收益归上传人(含作者)所有。第壹文秘仅提供信息存储空间,仅对用户上传内容的表现方式做保护处理,对上载内容本身不做任何修改或编辑。若文档所含内容侵犯了您的版权或隐私,请立即通知第壹文秘网,我们立即给予删除!

    收起
    展开