欢迎来到第壹文秘! | 帮助中心 分享价值,成长自我!
第壹文秘
全部分类
  • 幼儿/小学教育>
  • 中学教育>
  • 高等教育>
  • 研究生考试>
  • 外语学习>
  • 资格/认证考试>
  • 论文>
  • IT计算机>
  • 法律/法学>
  • 建筑/环境>
  • 通信/电子>
  • 医学/心理学>
  • ImageVerifierCode 换一换
    首页 第壹文秘 > 资源分类 > DOCX文档下载
    分享到微信 分享到微博 分享到QQ空间

    重庆安赛搏新材料技术有限公司食品安全企业标准《人参组培不定根粉状》编制说明.docx

    • 资源ID:602919       资源大小:31.32KB        全文页数:2页
    • 资源格式: DOCX        下载积分:5金币
    快捷下载 游客一键下载
    账号登录下载
    三方登录下载: 微信开放平台登录 QQ登录
    下载资源需要5金币
    邮箱/手机:
    温馨提示:
    快捷下载时,如果您不填写信息,系统将为您自动创建临时账号,适用于临时下载。
    如果您填写信息,用户名和密码都是您填写的【邮箱或者手机号】(系统自动生成),方便查询和重复下载。
    如填写123,账号就是123,密码也是123。
    支付方式: 支付宝    微信支付   
    验证码:   换一换

    加入VIP,免费下载
     
    账号:
    密码:
    验证码:   换一换
      忘记密码?
        
    友情提示
    2、PDF文件下载后,可能会被浏览器默认打开,此种情况可以点击浏览器菜单,保存网页到桌面,就可以正常下载了。
    3、本站不支持迅雷下载,请使用电脑自带的IE浏览器,或者360浏览器、谷歌浏览器下载即可。
    4、本站资源下载后的文档和图纸-无水印,预览文档经过压缩,下载后原文更清晰。
    5、试题试卷类文档,如果标题没有明确说明有答案则都视为没有答案,请知晓。

    重庆安赛搏新材料技术有限公司食品安全企业标准《人参组培不定根粉状》编制说明.docx

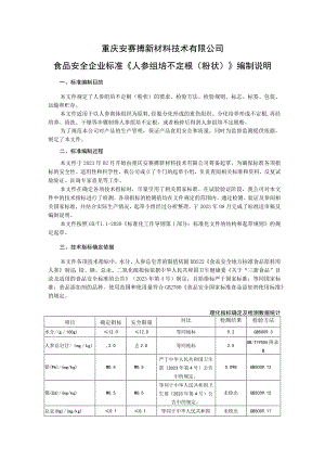
    重庆安赛搏新材料技术有限公司食品安全企业标准人参组培不定根(粉状)编制说明一、标准编制目的本文件规定了人参组培不定根(粉状)的要求、检验方法、检验规则、标志、标签、包装、运输和贮存。本文件适用于以人参离体组织为原料,经脱分化形成的愈伤组织、分化培养形成不定根,再经培养、清洗、干燥等步骤制得人参组培不定根,或者粉碎后得到人参组培不定根粉。为了规范本公司对产品的生产管理,保证产品食用安全和质量,同时为监督监测提供依据,制定了本文件。二、标准编制过程本文件于2023年02月开始由重庆安赛搏新材料技术有限公司筹备起草。为确保标准各项指标的安全性、适用性和科学性,我公司成立了专门的起草小组,负责查阅相关标准和资料、反复试验验证、征询专家意见等工作。本文件在确定各项技术指标时,尽量引用了相关国家标准。在试验验证阶段,我公司对本文件中的技术指标进行了检测。各项指标的检测值均在文件规定的范围内。通过检测、验证及参阅相关国家标准,并结合实际生产情况,起草小组经过分析整理,于2023年08月完成了标准送审稿及编制说明。本文件按照GB/T1.1-2020标准化工作导则第1部分:标准化文件的结构和起草规则的规定起草。三、技术指标确定依据本文件各项技术指标中,水分、人参总皂昔的限值依据DDS22食品安全地方标准食品原料用人参制定;铅、镉、总汞、二氧化硫指标依据中华人民共和国卫生健康委关于“三新食品”目录及适用的食品安全标准的公告(2023年第4号)制定,且铅指标严于国家标准;等同国家标准;食品添加剂的品种、使用范围和使用量符合GB2760食品安全国家标准食品添加剂使用标准的规定。理化指标确定及检测数据统计项目确定指标安全限量对比检测结果检验方法水分/(g100g)12.012.0等同地标9.2GB5009.3人参总皂甘/(mgkg),2.0去2.0等同地标2.5GB/T19506附录B铅(Pb)/(mg/kg)WO.4WO.5严于中华人民共和国卫生部(2023年第4号)公告中的规定。0.098GB5009.12镉(Cd)/(mg/kg)WO.5WO.5等同于中华人民共和国卫生部(2023年第4号)公告中的规定。未检出GB5009.15总汞(Hg)/(mg/kg)0.10.1等同于中华人民共和国未检出GB5009.17卫生部(2023年第4号)公告中的规定。二氧化硫/(gkg)0.100.10等同于中华人民共和国卫生部(2023年第4号)公告中的规定。未检出GB5009.34四、本株准与现行法律、法规和标准的关系的说明:本文件与现行法律、法规和强制性标准没有冲突。2023年09月19日产品疝件KM沟产廛tr*tn*9MUtt*1<2TMIW,水产品*AMM(27MI).食品财(200ElB)MX*M*ttH>Rtf±*SB国家N大健康委员会已生行政许可公众查询a产丛R以乳房;WH三H¾Atfia*<mmAwa此注万汗刚TWcM.可<T力«通畲与生产窿番.雷!»柝闺R企业产品dM*IM5P&安全*9附昭日美旧执行.lrtt尸nejttM公自的IUnlm(Rlgm<a½x有H期跖也,sm¼!wSAMmMH.也安全18蜘MBIUI电美标加M.于20,2年此*公R人(AIMI)(MwGEsgCAMeyer)MKflBM.SK&法0灵拿(CAC)WARHM5Wtaa57mfiRfeJ.AJF三M人叁不定Jww册第明巴发分化的界附国不定.通用如5农01作AJrHmn编透.干«雷*Wfi,Mfctt三三A(ATM)的e美我W.R蹙安殳福行Xlg人丽2不。石名为人B!不定事)健ItmWH公奥里哥于201排R公色E11l8”后(AIM)(MGMM<vCAf<)力位JmM.OBk食WAlI再公令(CAC)占力人IMmft不定HAeaNMafrMtumrrtmwa.人承如不出银人#»透W*化«)Ia系出醴不定*.M>TRWIfTm.MW二培界.道也.干*W,代为食富主产”管三39flX东快0.P2安全标箱IRftSNRXHMG.赛干公rTKlIWE,食8ftdYr'IyalM妓残力唾工经伪的M«,日衣亚庆XM巳公布Xti"m亶以线止6IMeam 加础a>公b0numtAM¾g.3Mf>公"发布<x+1i*n»HMt三sIUMM1%MmNfl的&G.旦去。农HM已公先其借鼻IbEM.改将让育.*WBMeWMPHW1,Hl<qm1ftXafMi1WMiKllfl9”允注耻用*£W.Mlftlliir*.于大IgK人回安钥H际I<食侦加OW用D(082700).<三fl<H9三it分车VUAB(>W%)为巳XMflWfiWt.的tM"B不于假食金”丸.WSttitmL于0M产fiM5步*,有长人食3R防比.9WtMaK¼MWIT万MIRflL启用8G82M诩城定,衣&UBHUUS行80877638X5.A产鼻以科mMRs.收BMrMirc*ut,与巳屹公色的光«(srst+9a14”6今公为)争产12大体E.分子iuwfm.1%fltt.ftvmaMMmvomm*W'w三11'MM>三三M>a*

    注意事项

    本文(重庆安赛搏新材料技术有限公司食品安全企业标准《人参组培不定根粉状》编制说明.docx)为本站会员(p**)主动上传,第壹文秘仅提供信息存储空间,仅对用户上传内容的表现方式做保护处理,对上载内容本身不做任何修改或编辑。 若此文所含内容侵犯了您的版权或隐私,请立即通知第壹文秘(点击联系客服),我们立即给予删除!

    温馨提示:如果因为网速或其他原因下载失败请重新下载,重复下载不扣分。




    关于我们 - 网站声明 - 网站地图 - 资源地图 - 友情链接 - 网站客服 - 联系我们

    copyright@ 2008-2023 1wenmi网站版权所有

    经营许可证编号:宁ICP备2022001189号-1

    本站为文档C2C交易模式,即用户上传的文档直接被用户下载,本站只是中间服务平台,本站所有文档下载所得的收益归上传人(含作者)所有。第壹文秘仅提供信息存储空间,仅对用户上传内容的表现方式做保护处理,对上载内容本身不做任何修改或编辑。若文档所含内容侵犯了您的版权或隐私,请立即通知第壹文秘网,我们立即给予删除!

    收起
    展开