欢迎来到第壹文秘! | 帮助中心 分享价值,成长自我!
第壹文秘
全部分类
  • 幼儿/小学教育>
  • 中学教育>
  • 高等教育>
  • 研究生考试>
  • 外语学习>
  • 资格/认证考试>
  • 论文>
  • IT计算机>
  • 法律/法学>
  • 建筑/环境>
  • 通信/电子>
  • 医学/心理学>
  • ImageVerifierCode 换一换
    首页 第壹文秘 > 资源分类 > DOCX文档下载
    分享到微信 分享到微博 分享到QQ空间

    《Clothes》教学设计.docx

    • 资源ID:570309       资源大小:21.58KB        全文页数:4页
    • 资源格式: DOCX        下载积分:5金币
    快捷下载 游客一键下载
    账号登录下载
    三方登录下载: 微信开放平台登录 QQ登录
    下载资源需要5金币
    邮箱/手机:
    温馨提示:
    快捷下载时,如果您不填写信息,系统将为您自动创建临时账号,适用于临时下载。
    如果您填写信息,用户名和密码都是您填写的【邮箱或者手机号】(系统自动生成),方便查询和重复下载。
    如填写123,账号就是123,密码也是123。
    支付方式: 支付宝    微信支付   
    验证码:   换一换

    加入VIP,免费下载
     
    账号:
    密码:
    验证码:   换一换
      忘记密码?
        
    友情提示
    2、PDF文件下载后,可能会被浏览器默认打开,此种情况可以点击浏览器菜单,保存网页到桌面,就可以正常下载了。
    3、本站不支持迅雷下载,请使用电脑自带的IE浏览器,或者360浏览器、谷歌浏览器下载即可。
    4、本站资源下载后的文档和图纸-无水印,预览文档经过压缩,下载后原文更清晰。
    5、试题试卷类文档,如果标题没有明确说明有答案则都视为没有答案,请知晓。

    《Clothes》教学设计.docx

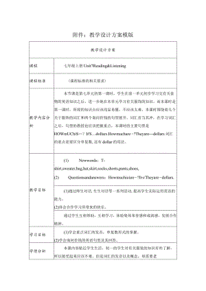
    附件:教学设计方案模版教学设计方案课程七年级上册Unit7Reading&Listening课程标准(课程标准的相关要求)教学内容分析本节课是第七单元的第一课时,学生在前一单元初步学习完有关食物的英语知识之后,进一步地在本单元学习有关服饰的知识。而本课时是第一课时,所授的知识点应该浅显易懂,不应该太难。本课时围绕着几个关于服饰的词汇和两个询问价钱的句型展开。词汇首当其冲,在学习词汇之后,句型的教授也应该把握重点,本课时的主要句型是HOWmUChiS?It'Sdollars.Howmuchare?Theyare-dollars.词汇的重点是要区分单复数,还有dollar的用法。教学目标(1) Newwords:T-shirt,sweater,bag,hat,skirt,socks,shorts,pants,shoes,(2) Questionsandanswers:Howmuchisare?It,s/Theyaredollars.(1)通过师生对话,生生对话等一系列活动,提高学生实际运用英语的能力。(2)体会合作学习所带来的快乐。通过学生互相帮助,互相学习,体验集体荣誉感和成就感,发展合作精神。学习目标(1)学会重点词汇的发音,单复数形式的掌握。(2)学会询问价钱的英语句型及其回答。学情分析本课内容贴近学生生活,初一的学生对有关服装的知识有些了解,所以接受起来应该不难。但是词汇的发音以及概念,却需要老师的及时指导。而且这个年龄段的学生好动,注意力容易分散,记忆的持续时间不长,需要老师设计令人感兴趣的活动,帮助他们提高记忆单词的效率。重点、难点重点:(1)学会重点词汇的发音,单复数形式的掌握。(2)学会询问价钱的英语句型及其回答。难点:(1)表示大小,颜色的形容词同时出现在名词前时,该如何摆放。(2)听力2a前,如何充分铺垫,以便于学生跟上录音速度。教与学的媒体选择电脑,平板课程实施类型偏教师课堂讲授类偏自主、合作、探究学习类备注教学活动步骤序号1课前热身:教唱英语歌曲colorsong设计意图:为了给学生营造一种轻松愉快的学习氛围,尽快融入到所教知识中去,也可以为接下来的颜色的教学作铺垫。2导入新课:(1)媒体图片,教授学生新单词。T-shirt,sweater,bag,hat,skirt,socks,shorts,pants,shoes,然后完成书本P41的活动la.设计意图:这一步是为了让学生为接下来的口语活动打下基础,有话可说。3(2)学生走进一家虚拟的服装店,让学生根据所学单词,进行结对活动,学会提问:Howmuchisare?以及回答:It'sThey,redollars.设计意图:目的是给学生创设半真实的情景,在这样的情景下呈现新的句型能让学生更容易理解和接受。在结对活动之前,先让个别学生操练重点句型以作示范,以使全班同学都能理解并准确地操练新的语言点。4(3)卡片教授颜色:red,green,yellow,orange,white,black,blue教授学生形容词:long,short,big,small.设计意图:为了教会学生用一个或多个形容词来描述物品,使其语言更加丰富。5(4)完成P42任务2a,设计意图:目的是使整节课自始自终围绕着课本,不致于脱离课本。认识英美国家货币单位dollar及其复数形式,还有怎么填写标价签。人民币与美圆的区别也适当介绍。完成P42任务2b,设计意图:目的是渗透英美国家与中国在文化上的差异,发展他们跨文化交际的意识和能力。6服饰大调查7课堂小结(1)今天这堂课你学到了什么?设计意图:帮助学生回顾这节课所学内容,包括重点词汇,句型。使他们不至于很快遗忘。(2)你有那些收获?请同学们谈谈。设计意图:本堂课虽是以活动课为主,但一堂课下来,学生对应该怎样在商店里购物有了一定的认识,还有对英美国家的货币也有所了解,在文化意识上得到了提升。教学活动详情教学活动1:服饰大调查活动目标在一堂课结束的时候安排这么一个活动,目的是让学生把本堂课学过的知识点串联起来,能使他们更加自由地交谈。解决问题有更多地时间运用所学的新单词,新句型进行对话,通过观察还能提高他们的审美观。技术资源布置学生课前通过搜索网络查找服饰的一些信息。如淘宝,京东等的销售服饰方面的数据。并用PPT呈现出来。常规资源(信息化教学资源以外的传统教学资源)活动概述(1)以四人一组为单位,对本组同学所穿服装的颜色和价格进行问答。并将之前调查的数据以PPT形式呈现出来。(2)根据回答做记录并填好表格;(3)挑选几位同学向全班汇报记录的情况。教与学的策略师生互动,小组合作反馈评价小组之间提出评价方案,然后实行互相打分,评出最优秀的小组。评价量规其它参考书备注

    注意事项

    本文(《Clothes》教学设计.docx)为本站会员(p**)主动上传,第壹文秘仅提供信息存储空间,仅对用户上传内容的表现方式做保护处理,对上载内容本身不做任何修改或编辑。 若此文所含内容侵犯了您的版权或隐私,请立即通知第壹文秘(点击联系客服),我们立即给予删除!

    温馨提示:如果因为网速或其他原因下载失败请重新下载,重复下载不扣分。




    关于我们 - 网站声明 - 网站地图 - 资源地图 - 友情链接 - 网站客服 - 联系我们

    copyright@ 2008-2023 1wenmi网站版权所有

    经营许可证编号:宁ICP备2022001189号-1

    本站为文档C2C交易模式,即用户上传的文档直接被用户下载,本站只是中间服务平台,本站所有文档下载所得的收益归上传人(含作者)所有。第壹文秘仅提供信息存储空间,仅对用户上传内容的表现方式做保护处理,对上载内容本身不做任何修改或编辑。若文档所含内容侵犯了您的版权或隐私,请立即通知第壹文秘网,我们立即给予删除!

    收起
    展开