欢迎来到第壹文秘! | 帮助中心 分享价值,成长自我!
第壹文秘
全部分类
  • 幼儿/小学教育>
  • 中学教育>
  • 高等教育>
  • 研究生考试>
  • 外语学习>
  • 资格/认证考试>
  • 论文>
  • IT计算机>
  • 法律/法学>
  • 建筑/环境>
  • 通信/电子>
  • 医学/心理学>
  • ImageVerifierCode 换一换
    首页 第壹文秘 > 资源分类 > DOCX文档下载
    分享到微信 分享到微博 分享到QQ空间

    当前FMEA认识上的错误.docx

    • 资源ID:559921       资源大小:18.23KB       
    • 资源格式: DOCX        下载积分:5金币
    快捷下载 游客一键下载
    账号登录下载
    三方登录下载: 微信开放平台登录 QQ登录
    下载资源需要5金币
    邮箱/手机:
    温馨提示:
    快捷下载时,如果您不填写信息,系统将为您自动创建临时账号,适用于临时下载。
    如果您填写信息,用户名和密码都是您填写的【邮箱或者手机号】(系统自动生成),方便查询和重复下载。
    如填写123,账号就是123,密码也是123。
    支付方式: 支付宝    微信支付   
    验证码:   换一换

    加入VIP,免费下载
     
    账号:
    密码:
    验证码:   换一换
      忘记密码?
        
    友情提示
    2、PDF文件下载后,可能会被浏览器默认打开,此种情况可以点击浏览器菜单,保存网页到桌面,就可以正常下载了。
    3、本站不支持迅雷下载,请使用电脑自带的IE浏览器,或者360浏览器、谷歌浏览器下载即可。
    4、本站资源下载后的文档和图纸-无水印,预览文档经过压缩,下载后原文更清晰。
    5、试题试卷类文档,如果标题没有明确说明有答案则都视为没有答案,请知晓。

    当前FMEA认识上的错误.docx

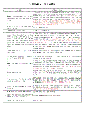
    当前FMEA认识上的错误项次错误模式正确做法/说明1FMEA(含管制计划或其它三阶文件)制定或修订时的原始参考资讯来源不全面,时机不明确个人的经验、客尸的投坏报怨、制程异宿之资讯应视为一种历史经验资料(往往是统计型的资料,或在类似产品上适用时,如某类产品在制程或交货后所有不良的模式的统计资料等)而在制定FMEA前加于考虑,主要用于预防的目的。对于管制计划,则应随时按异常或报怨的出现而随时修订管制计划(往往是突发型或专案型的资料,如抽样不能满足,文件定义及管制不全而时等),主要用了矫正之目的。对:制程的管制方法的规划不是依产品为划分界限时,平时针对FMEA的修订只能看成一种资料的普通更新过程,如是与某个具体的产品相关的规划,则这种更新应被视为APQP过程的一部份2严重度(三)项目在采取措施前与采取措施后产生很大变化变化不大或保持不变为佳3“FMEA类别”一栏不知填什么分为“P”类、“D”类或“sF”类4FMEA只完成一个最新版式,把本部门最先编来应付外部稽核之用的那个统一视为“原始版本”。注意:这种情况只适用于FMEA需要与否不是依产品来划分的时候,也就是可以有一个“通用的”制作模式或项目时,也就是说不需要特别另外制定管制计划的时候。事实是:针对每一个产品,在其初期的分析阶段就应有原始的DFMEA或PFMEA版式本,这个才叫“原始的”,不是指本部门最早定的某个“通用的"FMEA,因为在FMEA的分析过程中,实质上是不会存有“通用”这个概念的,产生这种误解的原因在于:1、FMEA的规划过于简单,使得一些潜在新问题并没有被真正考虑;2、没有把FMEA的规划实施视为APQP活动的一部份,仅视为种普通的资料更新。一一因为任何一个FMEA的规划结果应被视为某个产品是否确实进行APQP的一个主要证据,除非有证据表明,APQP初期规划的结果根本不需要制定或修订FMEA。两个版的H期间隔不应是很长,而是不超过一个完整APQP的时程。5不知哪些版资料需交DCC发行,发行有何意义不知为何目前一律只发行最新版,但各部门必须要保留与该产品FMEA分析的”原始版”资料。FMEA发行的意义重在用于人员训练之用。6把FMEA仅视为张纸或是一个普通记录,未制定“FMEA改善实施计划”应视为APQP的核心工作内容之一,其形成时机也应适当。需针对初期的原始版本制定,并与最新版本相关联7FMEA的查检表只制定一个什么都“OK”的一版这个版式本只是表示最新版的FMEA规划的最终结果,尚需提供份原始的,并能反映后续需要的一个评估的版本,这份资料往往要对早期阶段是否需要进行的一些另外的规划活动作出判断,比如:客户关注项目、相似产品的FMEA考量、量测系统的适用性、高风险指数的载入与否等。实际上需在FMEA的两个制作阶段(原始的及最终的)均作FMEA是否全面的查检。8编制日期不知写于何处早期的版本需连同修人员名字记录于“Revise修订”处,后期的版本已规定明确的栏位,目前中山厂的FMEA因考虑到FMEA的连续性,故采用了早期版本的题头格式。9不知FMEA作为一类文件发行时的文件号编于何处,版本号是几不清楚QSP05001文件管制作业程序二阶文件中已规定采用P-XXXXXX-VXxx/xx的模式编号发行的方式,依据FMEA实质为两阶段作业的特点,期版次往往存有Vl及V2两版。这个编号将被记录于任何一个FMEA的右上角。10认为有一种通用的FMEA存在,故可省去一些作业需视规划的产品特点而定,但不存在通用的FMEA和说法,因为每一FMEA都将产生措施及改善的结果,一般类或通用的FMEA则说明不需改善,这是不合道理的,这个概念与管制计划有本质的差别。11O、S、D值的选取不按规定取,RPN值普遍偏小需按表格里规定的示范选取取评分值12现在补的资料未与原来规划改善的实际措施相结合,找不出任何确实证据需重新按APQP的需要重新制伯合适的FMEA13多功能小组只有本部门人员跨部门成员组成

    注意事项

    本文(当前FMEA认识上的错误.docx)为本站会员(p**)主动上传,第壹文秘仅提供信息存储空间,仅对用户上传内容的表现方式做保护处理,对上载内容本身不做任何修改或编辑。 若此文所含内容侵犯了您的版权或隐私,请立即通知第壹文秘(点击联系客服),我们立即给予删除!

    温馨提示:如果因为网速或其他原因下载失败请重新下载,重复下载不扣分。




    关于我们 - 网站声明 - 网站地图 - 资源地图 - 友情链接 - 网站客服 - 联系我们

    copyright@ 2008-2023 1wenmi网站版权所有

    经营许可证编号:宁ICP备2022001189号-1

    本站为文档C2C交易模式,即用户上传的文档直接被用户下载,本站只是中间服务平台,本站所有文档下载所得的收益归上传人(含作者)所有。第壹文秘仅提供信息存储空间,仅对用户上传内容的表现方式做保护处理,对上载内容本身不做任何修改或编辑。若文档所含内容侵犯了您的版权或隐私,请立即通知第壹文秘网,我们立即给予删除!

    收起
    展开