欢迎来到第壹文秘! | 帮助中心 分享价值,成长自我!
第壹文秘
全部分类
  • 幼儿/小学教育>
  • 中学教育>
  • 高等教育>
  • 研究生考试>
  • 外语学习>
  • 资格/认证考试>
  • 论文>
  • IT计算机>
  • 法律/法学>
  • 建筑/环境>
  • 通信/电子>
  • 医学/心理学>
  • ImageVerifierCode 换一换
    首页 第壹文秘 > 资源分类 > DOCX文档下载
    分享到微信 分享到微博 分享到QQ空间

    建筑给排水工程施工方案.docx

    • 资源ID:556703       资源大小:452.67KB        全文页数:22页
    • 资源格式: DOCX        下载积分:5金币
    快捷下载 游客一键下载
    账号登录下载
    三方登录下载: 微信开放平台登录 QQ登录
    下载资源需要5金币
    邮箱/手机:
    温馨提示:
    快捷下载时,如果您不填写信息,系统将为您自动创建临时账号,适用于临时下载。
    如果您填写信息,用户名和密码都是您填写的【邮箱或者手机号】(系统自动生成),方便查询和重复下载。
    如填写123,账号就是123,密码也是123。
    支付方式: 支付宝    微信支付   
    验证码:   换一换

    加入VIP,免费下载
     
    账号:
    密码:
    验证码:   换一换
      忘记密码?
        
    友情提示
    2、PDF文件下载后,可能会被浏览器默认打开,此种情况可以点击浏览器菜单,保存网页到桌面,就可以正常下载了。
    3、本站不支持迅雷下载,请使用电脑自带的IE浏览器,或者360浏览器、谷歌浏览器下载即可。
    4、本站资源下载后的文档和图纸-无水印,预览文档经过压缩,下载后原文更清晰。
    5、试题试卷类文档,如果标题没有明确说明有答案则都视为没有答案,请知晓。

    建筑给排水工程施工方案.docx

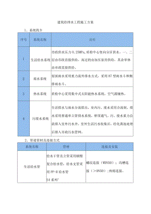
    建筑给排水工程施工方案1、系统简介序号系统名称说明1生活给水系统市政供水压力O.25MPa,质检中心竖向分区供水,一、二层由市政直接供给,高过的由加压泵房供给,其余单体由市政直接供给。2雨水系统屋面雨水采用重力流外排水方式,采用87型雨水斗和侧排雨水斗。3热水系统质检中心采用集中式太阳能热水系统,空气源辅热。4污废水系统生活排水与雨水分流排出,室内污、废水采用合流制。排水采用普通单立管排水系统,伸顶通气。污、废水重力自流排入室外污水井,室外生活污水收集后,经化粪池处理后排入市政污水管网。2、管道管材及连接方式系统名称管材连接及安装生活给水管给水干管及立管采用钢塑复合给水管;给水支管采用PP-R给水管S4系列°螺纹连接(WDN50);沟槽连接(DN50);热熔连接。热水管回水干管、立管采用不锈钢管;支管采用S3.2系列PP-R管。卡压连接;热熔连接。排水管UPVC排水管橡胶圈承插连接雨水管不锈钢管承插式瀛弧焊接室外消防给水、生活给水管钢丝网骨架塑料复合管(PElOO)电熔连接室外污水管聚乙烯(PE)双壁波纹管承插连接,橡胶圈密封接口室外雨水管钢带增强高密度聚乙烯(HDPE)双壁波纹管承插连接,橡胶圈密封接口3、给排水系统施工方案3.1、 给排水系统的预埋施工1)预埋工艺流程2)套管设置本工程预埋套管如下表所示安装位置套管安装详图符号说明固定方式安装位置套管安装详图符号说明固定方式穿地上建筑外墙等防水墙体、顶板9铸铁管;2-翼环;3-钢套管;4-石棉水泥;5-油麻墙处套管需与结构钢筋绑扎固定,一次浇筑在墙体内:!一,淤*1-钢管;2-翼环;3-钢套管;4-石棉水泥;5-油麻墙处套管需与结构钢筋绑扎固定,一次浇筑在墙体内穿建筑内隔墙套管-11-钢管;2-钢套管;3-密封填料;4-隔墙;5-成品装饰板(明装管适用)套管配合墙体施工或使用机械开洞后用水泥砂浆固定穿无防水要求楼板1-钢管;2-钢套管;3-密封填料;4-楼板套管中部架设钢筋于楼板上套管下部水泥砂浆吊模固定安装位置套管安装详图符号说明固定方式穿有防水要求的楼板1-钢管;2-钢套管;3-翼环;4-挡圈;5-石棉水泥;6-油麻套管中部架设钢筋于楼板上套管下部水泥砂浆吊模固定IIfi3)套管安装a.墙上套管在土建完成钢筋施工且模板安装之前进行,楼板上围土建模板和钢筋均施工完毕混凝土浇筑之前进行。b.套管安装前应核对制作好的套管型号无误,测量出套管坐标、标高并做好标记。墙上安装时在套管中心点上做出十字坐标线,纵线控制坐标,横线控制标高,标高线必须从现场固定标高点引来,不得就近引用土建结构墙柱上不经复核的标高控制线,并且现场所有部位的标高控制线均应以同一处固定标高控制点作为参考进行复核,以确保标高无误;坐标线应选用不同的两根轴线对同一坐标进行复核,以确保坐标无误。楼板安装时同样需画十字坐标控制线,并用轴线对坐标点进行复核以确保坐标正确无误。C.坐标确定好之后,将需要安装套管处的剪力墙钢筋(楼板钢筋)以中心点为圆心向上下左右四个方向弯开,若套管DN2300时,则需将钢筋割断进行安装,安装完毕后及时通知钢筋班对套管部位钢筋进行加固处理。钢性防水套管柔性防水套管d.墙上套管安装,墙上钢筋按套管大小弯曲或割除后,根据标高控制线计算出套管底部标高,分别在墙体两面套管底部标高处设置一根钢筋,焊在剪力墙竖向钢筋上,把套管放在焊好的钢筋上,进一步复核套管的标高与坐标,并应使套管两头出剪力墙钢筋面长度相当,确认无误后焊接牢固。e.楼板上套管安装,在钢筋弯曲或割除后,将套管中心对准十字坐标点,套管下端直接放于模板上,套管与钢筋接触处点焊接固定,复核坐标尺寸无误后,另需采用扎丝、铁钉将套管牢固固定于模板上。穿墙、楼板套管f.套管焊接固定后,套管内部需采用轻型柔性材料填塞,口部采用胶带密封,以免混凝土进入套管内部。混凝土浇筑完毕模板拆除后,应及时清理套管,复核坐标及标高,若偏移量超出允许范围,需及时进行补救处理。4)楼板孔洞预留给水和热水、排水立管穿楼板时设置套管,预留洞口规格见下表冷热水管预留套筒尺寸表;排水管穿楼板预留洞口规格见下表排水管预留套筒尺寸表。套管选型管道配套套筒尺寸冷热水管预留套筒尺寸(单位:mm)管径DN套筒外径D管径DN套筒外径D25891002193211412521940114150273501402003256514025037780159排水管预留套筒尺寸(单位:mm)管径DN套筒外径D管径DN套筒外径D25761001593289125219401141502195011420027365140250325801405)卫生间排水管道孔洞预留卫生间内地漏、座便器、小便器、洗手盆等洁具排水管道均需预留洞口。预留洞口具体位置由于受洁具型号制约。预留洞口方法同“楼板孔洞预留”。3.2、 给排水系统管道施工1)施工流程2)管道连接a钢塑管螺纹连接钢塑管可采用专管件连接的方法,其安装方式与普通镀锌钢管相同。管件为专用管件为密封防漏,耐锈蚀的整体注塑钢塑管件,如下图示:钢塑管螺纹连接示意图Type I 第一种管件Type II 第二种管件连接时在管子的外螺纹与管件和阀件的内螺纹之加适当的填料,安装时,先将麻丝料松成薄而均匀的纤维,然后从螺纹第二扣开始沿螺纹方向进行缠绕,缠好后表面沿螺纹方向涂白厚漆,然后用手拧上管件,再用管钳收紧,填料缠绕要适当,不得把白厚漆、麻丝或生料带从管端下垂挤入管腔,以免填塞管路,施工完毕,外露丝头处应刷红丹防锈漆。3)钢塑管卡环连接a管道压槽原理压槽原理图JL ;/I11钢管的沟槽是采用专用钢管压制 而成,压槽机配轮由压轮和滚轮配对 组成,沟槽宽度及端头长度均由配轮 组合决定,压轮下压的深度由沟槽深 度定位尺控制,其下压过程依次实现 在滚轮启动和管体旋转中,旋转一 周、下压一级,以保证下压过程中不 破坏管体圆度或造成沟槽深浅不一。口b安装工艺流程切管f沟槽加工一清理f防腐一接管f检查c沟槽加工沟槽加工步骤如下:序号安装步骤安装说明1固定压槽机把压槽机固定在一个宽敞的水平面上,也可固定在铁板上,必须确保压槽机稳定、可靠;序号安装步骤安装说明2检查压槽机检查压槽机空运转时是否良好,发现异常情况应及时向机具维修人员反映,以便及时解决;3架管把管道垂直于压槽机的驱动轮挡板水平放置,使钢管和压槽机平台在同一个水平面上,管道长度超过0.5m时,要有能调整高度的支撑尾架,且把支撑尾架固定、防止摆动,如下图所示;4检查压轮检查压槽机使用的驱动轮和压轮是否与所压的管径相符;5确定沟槽深度旋转定位螺母,调整好压轮行程,确定沟槽深度和沟槽宽度;6压槽操作液压手柄使上滚轮压住钢管,然后打开电源开关,操动手压泵手柄均匀缓慢下压,每压一次手柄行程不超过02mm,钢管转动一周,一直压到压槽机上限位螺母到位为止,然后让机械再转动两周以上,以保证壁厚均匀;7检查检查压好的沟槽尺寸,如不符合规定,再微调,进行第二次压槽,再一次检查沟槽尺寸,以达到规定的标准尺寸。镀锌钢管沟槽加工示意图用压槽机压槽时,管道应保持水平,且与压槽机驱动轮挡板呈90°,压槽时应保持持续渐进,槽深应符合下表要求:钢管沟槽标准深度及公差要求公称直径(mm)沟槽至管端尺寸(mm)沟槽深度(mm)沟槽宽度(mm)DNlOO15.92.118.74DN12515.92.118.74DN15015.92.1611.91DN20019.12.3411.91DN25019.12.3911.91DN30019.12.7711.914)沟槽式卡箍管件安装沟槽连接优先采用成品沟槽式衬塑管件;采用机械截管,截面应垂直轴心,允许偏差:管径不大于100mm时,偏差不大于Imn1;管径大于125InnI时,偏差不大于1.5mm。沟槽式卡箍管件安装前,检查卡箍的规格和胶圈的规格标识是否一致,检查被连接的管道端部,不允许有裂纹、轴向皱纹和毛刺,安装胶圈前,还应除去管端密封处的泥沙和污物。沟槽连接步骤如下:安装步安装图片安装说明上橡胶垫圈管道连涂润滑将密封橡胶圈套入一根钢管的密封部位,注意不得损坏密封橡胶圈;将另一根加工好的管道与该管对齐,两根管道之间留有一定间隙,移动胶圈,调整胶圈位置,使胶圈与两侧钢管的沟槽距离相等;在管道端部和橡胶圈上涂上润滑剂;5)薄壁不锈钢管卡压连接工艺说明:安装步序号骤安装说明安装图示油迹。如有油污,应用棉纱蘸丙酮等清洁剂擦净。4涂抹用毛刷涂抹粘接剂,轴向并均匀地涂刷被粘接的插口外侧及承口的内侧。涂刷的胶粘剂应适量,不得漏涂或涂抹过厚,冬季施工时,应先涂承口,后涂插口。2J011QC!5连接承插口涂刷胶粘剂后,即找准方向将管子轻轻插入承口,对直后挤压,管端插入深度至少应超过标记,并保证接口的直度和接口位置正确,且静置2-3min;插接过程中,可稍做旋转,但不得超过1/4圈,不得插到底后进行旋转。口(Jr7)压力排水系统管道安装根据设计图纸要求的坐标、标高预留槽洞或预埋套管。安装时应按设计坐标、标高、坡向安装支、吊架。将预制加工好的管段,按编准号运至安装部位进行安装。室内排水管道须进行通球试验,通球球径不小于排水管道管径的2/3,通球率须达到100%。隐蔽或埋地的排水管道在隐蔽前须做灌水试验,其灌水高度不低于底层卫生洁具的上边缘。检验方法:满水15min水面下降后,再灌满观察5min,液面不下降,管道及接口无渗漏为合格。灌水试验适用于检验排水系统分层横支管及分段立管的严密性,也适用于检验卫生洁具及地漏的严密性。试验时采用特制的胶囊充气装置,胶囊的规格应与被试验的管道配套。3.3、 给排水设备及管件安装1)给水泵安装安装流程(基础验收X水泵就位与初平X精平与抹平)(加油盘车X试运转步骤安装要求水泵就位与初平水泵运输到指定位置后,进行设备吊运安装,准确就位于已经做好的设备基础上,然后穿上地脚螺栓并带螺帽,底座底下放置垫铁,以水平尺初步找平,地脚螺栓内灌混凝土。精平与抹平待混凝土凝固期满进行精平并拧紧地脚螺栓帽,每组垫铁以点焊固定,基础表面打毛,水冲洗后以水泥

    注意事项

    本文(建筑给排水工程施工方案.docx)为本站会员(p**)主动上传,第壹文秘仅提供信息存储空间,仅对用户上传内容的表现方式做保护处理,对上载内容本身不做任何修改或编辑。 若此文所含内容侵犯了您的版权或隐私,请立即通知第壹文秘(点击联系客服),我们立即给予删除!

    温馨提示:如果因为网速或其他原因下载失败请重新下载,重复下载不扣分。




    关于我们 - 网站声明 - 网站地图 - 资源地图 - 友情链接 - 网站客服 - 联系我们

    copyright@ 2008-2023 1wenmi网站版权所有

    经营许可证编号:宁ICP备2022001189号-1

    本站为文档C2C交易模式,即用户上传的文档直接被用户下载,本站只是中间服务平台,本站所有文档下载所得的收益归上传人(含作者)所有。第壹文秘仅提供信息存储空间,仅对用户上传内容的表现方式做保护处理,对上载内容本身不做任何修改或编辑。若文档所含内容侵犯了您的版权或隐私,请立即通知第壹文秘网,我们立即给予删除!

    收起
    展开