欢迎来到第壹文秘! | 帮助中心 分享价值,成长自我!
第壹文秘
全部分类
  • 幼儿/小学教育>
  • 中学教育>
  • 高等教育>
  • 研究生考试>
  • 外语学习>
  • 资格/认证考试>
  • 论文>
  • IT计算机>
  • 法律/法学>
  • 建筑/环境>
  • 通信/电子>
  • 医学/心理学>
  • ImageVerifierCode 换一换
    首页 第壹文秘 > 资源分类 > DOCX文档下载
    分享到微信 分享到微博 分享到QQ空间

    土钉墙边坡支护施工技术交底.docx

    • 资源ID:553794       资源大小:23.06KB        全文页数:4页
    • 资源格式: DOCX        下载积分:5金币
    快捷下载 游客一键下载
    账号登录下载
    三方登录下载: 微信开放平台登录 QQ登录
    下载资源需要5金币
    邮箱/手机:
    温馨提示:
    快捷下载时,如果您不填写信息,系统将为您自动创建临时账号,适用于临时下载。
    如果您填写信息,用户名和密码都是您填写的【邮箱或者手机号】(系统自动生成),方便查询和重复下载。
    如填写123,账号就是123,密码也是123。
    支付方式: 支付宝    微信支付   
    验证码:   换一换

    加入VIP,免费下载
     
    账号:
    密码:
    验证码:   换一换
      忘记密码?
        
    友情提示
    2、PDF文件下载后,可能会被浏览器默认打开,此种情况可以点击浏览器菜单,保存网页到桌面,就可以正常下载了。
    3、本站不支持迅雷下载,请使用电脑自带的IE浏览器,或者360浏览器、谷歌浏览器下载即可。
    4、本站资源下载后的文档和图纸-无水印,预览文档经过压缩,下载后原文更清晰。
    5、试题试卷类文档,如果标题没有明确说明有答案则都视为没有答案,请知晓。

    土钉墙边坡支护施工技术交底.docx

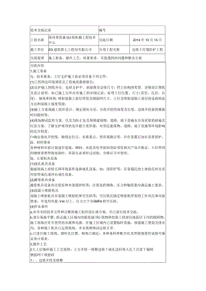
    技术交底记录编号工程名称郑州弗雷森GJ级机械工程技术中心交底日期2014年10月15日施工单位ZG建筑第七工程局有限公司分项工程名称边坡土钉墙防护工程交底提要施工准备、操作工艺、质量要求、可能遇到的问题和解决方案交底内容1,施工准备1)、技术准备,土钉支护施工前必须具备下列文件:(1)工程周边环境调查及工程地质勘察报告;(2)支护施工图纸齐全,包括支护平、剖面图及总体尺寸;挡土结构的类型、详细设计图纸及设计说明,如已施工完毕应有施工的详细记录;标明土钉位置、尺寸(直径、孔径、长度)、倾角和间距;喷射混凝土面层厚度及钢筋网尺寸,土钉及喷射混凝土面层的连接构造方法和混凝土强度等级;(3)施工方案或施工组织设计,规定基坑分层、分段开挖的深度及长度,边坡开挖面的裸露时间限制等;(4)现场测试监控方案,以及为防止危及周围建筑物、道路、地下设施安全而采取的措施及应急方案;了解支护坡顶的允许最大变形量,对邻近建筑物、道路、地下设施等环境影响的允许程度。确定基坑开挖线、轴线定位点、水准基点、变形观测点等,并在设置后加以妥善保护。2)、材料要求各种材料应按计划逐步进场,钢材、水泥及化学添加剂必须有相关产品合格证,土钉所用的钢材需要焊接连接时,其接头必须经过试验,合格后方可使用。3)、主要机具设备(1)成孔机具设备根据现场土质特点和环境条件选择成孔设备,如:洛阳铲等;在易塌孔的土体钻孔时宜采用套管成孔或冲击成孔设备。(2)灌浆机具设备灌浆机具设备有注浆泵和灰浆搅拌机等;注浆泵的规格、压力和输浆量应满足施工要求。(3)混凝土喷射机具混凝土喷射机具有混凝土喷射机和空压机等;空压机应满足喷射机所需的工作风压和风量要求;可选用风量/min以上、压力大于0.5MPa的空压机。(4)作业条件a.有齐全的技术文件和完整的施工组织设计或方案,并已进行技术交底。b.进行场地平整,拆迁施工区域内的报废建(构)筑物和挖除工程部位地面以下内的隙碍物,施工现场应有可使用的水源和电源。在施工区域内已设置临时设施,修建施工便道及排水沟,各种施工机具已运到现场,并安装维修试运转正常。c.已进行施工放线,锚杆孔位置、倾角已确定;各种备料和配合比及焊接强度经试验可满足设计要求。2,操作工艺2.1,土层锚杆施工工艺流程:土方开挖一修整边坡T成孔送杆体入孔T注浆T编制钢筋网T喷射碎1)、边坡开挖及修整土方开挖用挖掘机施工,第一、二层土方可一起开挖(其开挖深度为),其余每层开挖深度一般应与土钉竖向间距相同,但最后一层挖至距槽底标高2030Cm时,应用人工清理槽底。机械开挖土方后,用人工及时修整坡面。2)、土钉放线由现场测量放线人员按设计要求放线,(土钉间距1300*),并经专人检查后做好施工记录。3)、成孔土钉主要采用洛阳铲成孔。成孔过程中注意倾角(10-15°)及孔径(),成孔后对孔深(自上而下分别为、)孔径、倾角进行检查验收,做好施工记录及隐蔽工程检查记录。4)、注浆按设计水灰比(1:0.5)搅拌水泥浆,注浆采用孔底注浆。在一次注浆完成2小时内在孔口进行二次补浆,并将孔口封堵。技术要求:(1)水灰比:0.5o水泥Po42.5o(3)成孔完成至注浆完毕不能超过4小时。5)、钢筋网片制作与安装注浆后先修整坡面,采用人工修整,确保坡面平整。钢筋网片按设计要求制作,网筋为200x200,网筋搭接为弯钩绑扎,网片钢筋搭接长度不少于,网片外侧焊2根l2通长横压筋。6)、锁定钢筋土钉钢筋端部焊接1根20三级螺纹钢筋作为锁定筋,双面焊接长度不小于5d、单面焊接长度不小于IOdo7)、喷射混凝土面层钢筋网片和土钉头焊接好以后,先按间距定出喷射混凝土面层厚度的控制点,用短钢筋插入土中作标记,以控制面层厚度,然后进行喷碎作业。喷射施工过程中严格计量配比,喷射作业分段进行,同一分段内喷射顺序从下而上,喷射时喷头与受喷面保持垂直,喷射距离一般1.2。喷射混凝土:混凝土喷射机将水泥、砂、石、按配合比均匀通过管路,用高压空气送到作业面,在作业面的枪头出口处注水,水和水泥、砂、石在枪头处通过风压在向外喷射时均匀的混合在一起,喷至作业面。土钉墙的混凝土面层每,做四组试块,28天后进行抗压检验。技术要求:(1)材料:水泥Pc32.5、砂、碎石或豆石(粒径小于);(2)配比:按照试验室出具的混凝土配合比;(3)配料的搅拌:上料前初拌,上料后水泥砂石经过喷浆机和输送料管混合,即可达到均拌目的;(4)碎强度C20;(5)根据现场土层情况,上层杂填土裸露不超过48小时,下层卵石层裸露不超过24小时。9)、土钉墙施工技术措施:(1)人工修坡施工作业队必须有测量放线人员,多放控制点,加强检查监督工作。(2)要做好施工原材料的质量控制工作,严格执行原材的进货验证和检验制度,未经检验合格的材料不准使用。钢筋、水泥等材料进场必须具备出厂合格证和质量证明书,复试合格后方可使用。(3)切实做好技术交底工作,分项工程交底技术质量部交底到作业队,各作业队必须将各工序交底到作业班组。技术交底必须现场交底,交底人和被交底人必须签字确认,以文字形式留存。(4)严格执行报验制度,修坡、钢板网、钢筋附设等工序完成后,经自检合格后,报技术质量部复检,符合规范要求再报监理(或建设方)检查验收。(5)严格按试验配合比掺拌混合混凝土的干料,水泥、砂石等拌和料有条件应使用机械搅拌机拌和。(6)对于卵石含砂量大的层段,为防止坡面砂土滑落,调整施工步骤。修完坡后应先预喷混凝土,然后再编钢筋网片、施工土钉。3、土钉墙施工质量要求1)、土钉成孔施工应符合下列规定:(1)孔深允许偏差:±孔径允许偏差:土孔距允许偏差:土成孔倾角偏差:±5%(2)坡面平整度的允许偏差宜为:±:(3)“隐检”合格后,方可安装土钉;(4)安装土钉时,应抬起土钉后部,缓缓插进,防止破坏孔壁,并应保证钢筋有足够的外露量;(5)水泥浆搅拌必须严格按配合比进行,随拌随用,一次拌制的水泥浆应在初凝前用完;(6)注浆压力不小于L5Mpa,并要封堵孔口,确保注浆饱满;2)、钢筋网施工质量要求(1)编网时,可打入短钢筋头与网筋相绑扎以控制钢筋网的保护层厚度,确保钢筋网的保护层厚度不小于;(2)坡面上下、左右段钢筋网搭接长度大于;(3)钢筋端部应按规范要求做好弯钩及错茬,满足搭接百分率50%;钢筋网连接点,可梅花型半数绑扎;钢筋网与土钉、加强筋的连接要牢固。3)、喷射碎施工质量要求(1)喷射作业应分段进行,可视土层情况进行调整,同一分段内喷射顺序为自下而上:(2)严格按照配合比进行施工,要求计量准确,搅拌均匀;(3)操作手应控制好加水量,不得出现,花斑”或“流淌”现象;(4)保证喷射厚度,应分层喷射,一次喷射30,至设计要求;(5)喷射位时,喷头与受喷面应保持垂直,距禽为;碎表面要保持平整,不得凹凸不平;(7)喷射碎所用各种材料质量要满足要求。4可能遇到的问题和解决方案1) .由于地质条件、施工的复杂性,基坑各边坡地平标高不一致,基坑深度也不同,边坡土钉的实际排数,土钉长度和间距应根据实际情况由技术人员做相应调整。2) .因地下障碍物而无法按设计孔位或设计长度进行成孔施工,可适当调整土钉入射角度、间距和位置,以避开地下障碍物。当土钉间距调整幅度超过50Omm或成孔深度比原设计孔深少200Omm以上时,施工现场技术人员应与设计人员协商解决。3)成孔过程中因遇有水或沙层而缩颈、塌孔现象,可采用如下方法之一解决。a.成孔后立即下土钉并随即注浆:b.己缩颈的土钉孔应二次成孔以保证孔径:若二次成孔无法保证孔径,应在相邻处补孔;c.若现场地层情况与原勘察报告有较大出入,缩径、塌孔严重而无法用洛阳铲成孔,应及时与设计人员协商。可采用钢管作土钉打入土体并灌注水泥浆,或采用锚杆机成孔;d.当周边地下管线距基坑较近(小于),管线埋置范围较大时,可采用加长、加密土钉支护措施。当管线自身高度小于,采用喷锚支护时上下土钉应错开管沟位置。4).基坑开挖过程中因土质较松散而发生局部土体不稳定时,可采用的方法有:a.视土质情况减小土方开挖深度。b.可在土方开挖后立即喷射一层厚砂浆或混凝土,再进行土钉施工。c.若不稳定土体己塌落,视塌落土体大小用编织袋或草袋等物体装土填充密实后,挂钢筋网或进行压力注浆,再进行下一步工序施工。审核人交底人接受交底人

    注意事项

    本文(土钉墙边坡支护施工技术交底.docx)为本站会员(p**)主动上传,第壹文秘仅提供信息存储空间,仅对用户上传内容的表现方式做保护处理,对上载内容本身不做任何修改或编辑。 若此文所含内容侵犯了您的版权或隐私,请立即通知第壹文秘(点击联系客服),我们立即给予删除!

    温馨提示:如果因为网速或其他原因下载失败请重新下载,重复下载不扣分。




    关于我们 - 网站声明 - 网站地图 - 资源地图 - 友情链接 - 网站客服 - 联系我们

    copyright@ 2008-2023 1wenmi网站版权所有

    经营许可证编号:宁ICP备2022001189号-1

    本站为文档C2C交易模式,即用户上传的文档直接被用户下载,本站只是中间服务平台,本站所有文档下载所得的收益归上传人(含作者)所有。第壹文秘仅提供信息存储空间,仅对用户上传内容的表现方式做保护处理,对上载内容本身不做任何修改或编辑。若文档所含内容侵犯了您的版权或隐私,请立即通知第壹文秘网,我们立即给予删除!

    收起
    展开