欢迎来到第壹文秘! | 帮助中心 分享价值,成长自我!
第壹文秘
全部分类
  • 幼儿/小学教育>
  • 中学教育>
  • 高等教育>
  • 研究生考试>
  • 外语学习>
  • 资格/认证考试>
  • 论文>
  • IT计算机>
  • 法律/法学>
  • 建筑/环境>
  • 通信/电子>
  • 医学/心理学>
  • ImageVerifierCode 换一换
    首页 第壹文秘 > 资源分类 > DOCX文档下载
    分享到微信 分享到微博 分享到QQ空间

    建筑工程防汛应急预案.docx

    • 资源ID:550390       资源大小:24.76KB        全文页数:10页
    • 资源格式: DOCX        下载积分:5金币
    快捷下载 游客一键下载
    账号登录下载
    三方登录下载: 微信开放平台登录 QQ登录
    下载资源需要5金币
    邮箱/手机:
    温馨提示:
    快捷下载时,如果您不填写信息,系统将为您自动创建临时账号,适用于临时下载。
    如果您填写信息,用户名和密码都是您填写的【邮箱或者手机号】(系统自动生成),方便查询和重复下载。
    如填写123,账号就是123,密码也是123。
    支付方式: 支付宝    微信支付   
    验证码:   换一换

    加入VIP,免费下载
     
    账号:
    密码:
    验证码:   换一换
      忘记密码?
        
    友情提示
    2、PDF文件下载后,可能会被浏览器默认打开,此种情况可以点击浏览器菜单,保存网页到桌面,就可以正常下载了。
    3、本站不支持迅雷下载,请使用电脑自带的IE浏览器,或者360浏览器、谷歌浏览器下载即可。
    4、本站资源下载后的文档和图纸-无水印,预览文档经过压缩,下载后原文更清晰。
    5、试题试卷类文档,如果标题没有明确说明有答案则都视为没有答案,请知晓。

    建筑工程防汛应急预案.docx

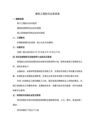
    建筑工程防汛应急预案一.编制依据地下工程防水技术规范建筑机械使用安全技术规程施工现场临时用电安全技术规范二、工程概况东侧临校园内运动场,地上无永久性建筑。三、汛期界定汛期一般为当年的6月15日至9月15日三个月。四.项目经理部防汛抢险领导小组成员及职责现场成立由项目经理任组长的防汛抢险领导小组,领导负责施工现场防汛工作,成员名单如下:正副组长:全面领导现场的防汛抢险工作,负责防汛抢险工作的重大抢险决策、协调资金与资源保证等职责;负责社会有关防汛抢险工作的协调与支持。XXX:负责制定工程汛期施工计划,落实现场汛期物资及人员到位情况。对施工现场防汛工作整体协调,定期组织安全、质量与防汛专向检查。并针对检查结果予以奖罚。五、现场防汛抢险队成员及职责防汛抢险队负责对现场突发险情的全面指挥协调,人力、物力、资金的统一调动。防汛抢险队下设五个小组六、现场防汛管理要点及措施1、汛期施工现场建立领导小组成员24小时值班制度,并作好值班记录。2、施工现场由实验员负责每日收听当日、近日天气预报,并及时写在小黑板上,以便及时掌握天气情况。3、对现场场地进行平整,保证排水通畅,无积水现象,保证通行畅通。4、雨期进行施工的各分部分项工程,严格按雨期施工方案和各专项施工方案进行施工。七、各分项工程施工措施(一)基础护坡桩及土方开挖工程1、基坑、四周防护措施(1)在进入雨季前,根据土方施工方案中要求,对基坑四周临边进行砌筑200高的挡水台做加高防护,防止周边雨水流入基坑内。(2)在下雨前应对基坑底进行人为设置临时积水坑,提前提前准备好潜水泵,根据积水量的大小调整潜水泵的数量进行组织外排水。2、护坡施工措施(1)雨后及时对边坡进行检查,注意排除坡顶低洼处积水,防止积水下渗,发现边坡裂缝或其它异常情况时应及时采取处理措施。(2)护坡施工应根据天气、设备及施工人员安排施工作业面和施工流水段,如降雨应尽量避免大规模的开挖工作面,防止支护不及时引起坍塌。(3)雨大时尽量停止喷射混凝土施工,对来不及喷射混凝土的面层及刚喷射完毕的坡面应覆盖塑料布或者彩条布,防止雨水冲刷。(4)严禁雨天露天进行钢筋加工作业,防止未冷却的钢筋接头受到雨淋,必要时搭设防雨棚。(5)护坡桩施工时如遇大雨,应停止施工,并关闭钻机电源。3、土方施工措施(1)下雨时应将车辆尽量停放在地势比较高的地方或平坦空地上,尽量不要把车辆等停放在场地坡道上。车辆停放后应检查车辆手刹是否起作用,对于停放在具有坡度的场地内车辆,应在车轮下放置障碍物防止车辆滑动。(2)及时检查车辆保养情况,避免下雨时油污渗漏进入地面后与雨水会合,污染周围的环境。(3)车辆进入场地时应减速慢行,防止车轮打滑发生危险。雨后出土应将车辆冲洗干净,防止车辆夹带大量泥土污染路面。(二)钢筋工程1、根据施工现场的需要和天气情况组织钢筋进场,应避免加工后的钢筋长时间放置;钢筋进场运输应尽量避免在雨天进行。2、钢筋工程施工期间尽量避开下雨天气。现场的钢筋要分规格堆放整齐,并应垫起200mm以上。降雨前钢筋应及时覆盖,以防止锈蚀。3、雨后钢筋视情况进行防锈处理,不得把锈蚀的钢筋用于结构上。4、埋件应入库,避免锈蚀和污染。5、钢筋场地设置排水系统,尽量将水排尽,不得浸泡钢筋。6、雷雨天气严禁进行焊接工作,防止焊缝脆裂。焊条、焊剂按规定进行烘干处理,方可使用。7、雨后施工之前,先将钢筋和各种铁件上的泥土、斑锈等杂物清除干净。8、现场电焊机、钢筋加工机等设备操作必须符合安全操作规程,并采取有效的防雨、防潮、防淹等措施。9、在绑扎时如遇雷雨天气,应立即离开现场,将已经绑扎的钢筋进行覆盖,千万不能在钢筋林立的地方停留或继续施工,以防雷击伤人。(三)模板工程1、雨天使用的木模板拆下后应平放,以免变形。2、模板拼装后应尽快浇筑混凝土,防止模板遇雨变形。若模板拼装后不能及时浇筑混凝土,又被雨淋过,则浇筑混凝土前应重新检查、加固模板和支撑。3、大块模板落地时,地面应坚实(必要时加通长垫木,并有排水措施,以避免支撑下沉),并用支撑固定牢固。临时停放时应有防风紧固措施,防止大风失稳。4、制作模板用的多层板和木方要堆放整齐,且须用塑料布覆盖防雨,防止被雨水淋而变形,影响其周转次数和混凝土的成型质量。5、浇筑硅前,要将模板内的泥浆、木屑等杂物清理干净。6、模板拆下后应及时清理、涂刷脱模剂,刷好脱模剂的模板应采取防水措施,如遇雨淋应及时补刷脱模剂,以免影响混凝土的质量。(四)混凝土工程1、随时接听、搜集气象预报及有关信息,应尽量避免在雨天进行混凝土浇筑施工,大雨和暴雨天不得浇筑混凝土。防水混凝土严禁在雨天施工。小雨天可以进行混凝土浇筑,但浇筑部位应进行覆盖,并注意混凝土坍落度根据雨量而适当调整。2、雨后应将模板表面淤泥、积水及钢筋上的淤泥清除掉,施工前应检查板、墙的模板内是否有积水,若有积水应清理后再浇筑混凝土。3、浇筑板、墙、柱混凝土时,可适当减小坍落度。梁板同时浇筑时应沿次梁方向浇筑。此时如遇雨而停止施工,可将施工缝留在弯矩剪力较小处的次梁和板上,从而保证主梁的整体性。4、预埋管线施工完毕之后,对所有的管头,一律加堵封严。(五)回填土工程1、土方回填前必须先清除基坑底部周围的积水、淤泥和其他杂物。2、严格控制回填土的含水率,含水率不符合要求的回填土,严禁进行回填,存放在现的回填土,用塑料布覆盖防雨。3、土方回填,应安排在晴天,并且连续进行,尽快完成。回填过程中,遇雨时,用塑料布覆盖,防止雨水淋湿已夯实部分。雨后回填前认真作好填土含水率测试工作,含水率较大时将土铺开晾晒,待含水率测试合格后方可回填。4、土方回填应避免在雨天进行施工,以防土方形成橡皮土以及回填不实、不均匀。(六)防水工程雨期施工防水时,找平层应干燥,防水层施工完后及时做保护层,严防雨水浸泡刚做完的防水层。设过程中遇到雨,基础底板及地下室外墙卷材防水施工严禁在雨天进行,遇雨应采取遮盖措施。(七)脚手架工程1、雨期前对所有脚手架进行全面检查,加固脚手架基础,外用脚手架要与墙体拉接牢固。2、脚手架上的马道等供人通行的地方应做好防滑与防跌落措施,增设防滑条。3、雨天不得进行脚手架搭设和拆除,大雨、大风停止后必须要有专人对外脚手架进行全面检查并认真清扫,检查脚手架地基是否积水,底座、各杆件连接是否松动,且有记录,有安全隐患的应及时整改,在确定安全可靠后,脚手架方可允许上人施工。4、脚手架要做好防雷措施,脚手架底部用40×4镀锌扁铁做成抱卡,与结构预留接地扁铁做可靠连接。待脚手架搭设至顶层时,再次与结构顶部预留避雷网做可靠连接。脚手架与现场施工电缆的交接处应有良好的绝缘介质隔离,并配以必要的漏电保护装置;或重新布置施工电缆,避免与金属脚手架的交接。(八)塔吊安装以及塔吊使用1、塔吊安装控制要点:(1)安装塔吊所需要的工具在工作之前必须进行严格检查,不合格必须更换。(2惨加塔吊安装的人员必须戴好安全帽,系好安全带,穿好防滑鞋。(3)塔吊安装过程中,如发生故障,必须立即停止作业,进行检查,排除故障后,再进行作业。(4)严禁在大风、大雨、大雾天气进行安装工作,雷雨天气禁止在有人在塔机附近停留。(九)水电工安装工程1、墙体电气预埋管、盒、箱等,随埋随封闭管口。出屋面的暖、卫、电气、电视等立管随时做好管口的临时封闭,防止雨水灌入。2、电气管线安装前,从上向下吹管,避免存水。3、汛期前应对现场所有动力及照明线路、供配电电气设备进行安全检查,发现问题立即解决,严禁迁就使用。4、现场用电定期进行绝缘、接地、接零保护遥测,发现问题立即解决,严禁带隐患工作。(十)现场观测、挡水、排水1、本工程在雨期进入基础开挖及地下室主体结构施工,基坑周边根据要求每周对边坡进行一次沉降、位移观测。在降雨过后要随即增加两次对边坡的测量观测,观测边坡变形,防止事故发生;为防止过量雨水、地表水冲刷、浸泡边坡造成边坡塌滑,在基坑大开挖前先基坑边四周护坡翻边外侧砌筑H=200mm的边坡灰砂砖挡水墙,用1:3水泥砂浆罩面压光,对基坑上四周场地进行场地硬化并设置外坡排水至下水道,杜绝基坑上。2、对于结构上的立面后浇带采用预制盖板覆盖并用水泥砂浆勾缝,抹成八字方便外墙防水施工,地下室顶板上的结构后浇带及未施工的施工后浇带采用1:3水泥砂浆砌1皮砖,防止侧面进水,上铺多次周转过的多层板上铺塑料布覆盖,页岩砖压边,防止雨水流入地下室。3、塔基的排水:塔吊设置在基坑边上,对塔吊基坑单独设置积水坑,下雨时视雨量的大小进行抽排,并不定期对积水坑进行抽水。4、基坑内沿坑边设置200*200mm排水沟,基坑每隔50m设置一个600*600mm集水井,排水沟按0.5%向两侧集水井找坡,雨后对集水井进行抽水;基坑外道路及场地均浇筑混凝土硬化,按照05%找坡排水至地下管道,具体见雨季期间施工现场布置图。5、钢筋加工现场搭设防雨、防砸棚架。6、经常检查积水井、排水沟的使用情况,发现堵塞立即进行疏通。7、大雨来临之前,必须对潜水泵的运转情况进行检查,保证使用时的正常运转。8、临建设施的防风、防雨性能要定期检查,及时发现问题及时解决。八、高温施工日最高温度大于或等于35摄氏度定义为高温日,连续5天以上高温日称作持续高温二一、高温期间混凝土施工控制1、严格控制商品混凝土的施工配合比,逐车检查混凝土坍落度。2、在混凝土浇筑前,应先将基层和模板浇水湿润,避免过多吸收水分,浇捣过程中应尽量做到既振捣充分又避免过度。3、混凝土楼板面振捣要适度,防止过振使水泥浆上浮,过多时刮去表层的水泥浆,或增加粗骨料;浇筑完毕后,表面刮抹的动作力不宜过大,严禁在混凝土表面撒干水泥刮抹,或加水压光;加强佐早期养护。4、混凝土浇筑完成后,及时覆盖养护,避免暴晒。九、施工现场管理措施1、进入雨期前,必须对所有机电设备、临电线路进行全面检查,以保证电源、电器绝缘性能、接地性能良好。2、塔吊以及办公区门前效果图架子应设防雷装置,其接地电阻不大于规定值,架子基础应高于周围地面,且排水顺利。在雨期内,应随时检查塔吊的排水观察塔基,以免下沉造成倒潺事故。3、现场所有电气设备均应要有防雷设施和接地线,电气开关必须装在开关箱内,开关箱必须保证六有。电气接线由专职电工负责,工作完后必须拉闸上锁。4、所有电源线要按规定架设,绝对禁止电线在地上、钢脚手架、钢模上乱拉电线的接头,应防止接触水和潮湿地面,电缆线应防止碾、压、砸和高温烘烤。5、露天照明应采用防水灯头,行灯工作电压小于等于36Vo潮湿环境下及管道内,工作电压小于等于12V,不得使用塑料线。6、照明机械要随时检修,并有可靠的防雨设施。塔吊轨道应设两组接地装置,其电阻应小于4欧姆。7、油类等易燃品应设专库、专人保管,以防变质、起火爆炸,在易燃、易爆的部位必须设置灭火器防止意外失火。8、雨期施工期间,一定要采取临时防雷措施,保证建筑物的安全。9、夜间施工时要有充分的照明,电源线按规定架设,并有完善的绝缘措施。10、需用电、气焊施工时需到安全部开动火证,无证严禁施工。十、安全文明施工及消防措施1.施工道路不符合要求的要修整,不允许有坑洼、雨后积水倒坡现象,不准在道路上堆放材料,机械其它物品,确保道路畅通。2、施工人员操作上岗前,必须按规定穿戴防护用品。湿作业与电有关人员还需要穿绝缘鞋,戴绝缘手套。3、现场埋设的临时线路应有硬结构物保护。架设的临时线路必须用绝缘物支持,不得将电线绕在钢筋、树木或脚手架上。场内架设的电线绝缘良好,悬挂高度及线间距离符合电业部门的安全规定(2.5m),并服从电工指导。4、各种电器设备应配有

    注意事项

    本文(建筑工程防汛应急预案.docx)为本站会员(p**)主动上传,第壹文秘仅提供信息存储空间,仅对用户上传内容的表现方式做保护处理,对上载内容本身不做任何修改或编辑。 若此文所含内容侵犯了您的版权或隐私,请立即通知第壹文秘(点击联系客服),我们立即给予删除!

    温馨提示:如果因为网速或其他原因下载失败请重新下载,重复下载不扣分。




    关于我们 - 网站声明 - 网站地图 - 资源地图 - 友情链接 - 网站客服 - 联系我们

    copyright@ 2008-2023 1wenmi网站版权所有

    经营许可证编号:宁ICP备2022001189号-1

    本站为文档C2C交易模式,即用户上传的文档直接被用户下载,本站只是中间服务平台,本站所有文档下载所得的收益归上传人(含作者)所有。第壹文秘仅提供信息存储空间,仅对用户上传内容的表现方式做保护处理,对上载内容本身不做任何修改或编辑。若文档所含内容侵犯了您的版权或隐私,请立即通知第壹文秘网,我们立即给予删除!

    收起
    展开