欢迎来到第壹文秘! | 帮助中心 分享价值,成长自我!
第壹文秘
全部分类
  • 幼儿/小学教育>
  • 中学教育>
  • 高等教育>
  • 研究生考试>
  • 外语学习>
  • 资格/认证考试>
  • 论文>
  • IT计算机>
  • 法律/法学>
  • 建筑/环境>
  • 通信/电子>
  • 医学/心理学>
  • ImageVerifierCode 换一换
    首页 第壹文秘 > 资源分类 > DOCX文档下载
    分享到微信 分享到微博 分享到QQ空间

    医学卫生综合考研经典复习文献资料 .docx

    • 资源ID:547335       资源大小:16.78KB        全文页数:2页
    • 资源格式: DOCX        下载积分:5金币
    快捷下载 游客一键下载
    账号登录下载
    三方登录下载: 微信开放平台登录 QQ登录
    下载资源需要5金币
    邮箱/手机:
    温馨提示:
    快捷下载时,如果您不填写信息,系统将为您自动创建临时账号,适用于临时下载。
    如果您填写信息,用户名和密码都是您填写的【邮箱或者手机号】(系统自动生成),方便查询和重复下载。
    如填写123,账号就是123,密码也是123。
    支付方式: 支付宝    微信支付   
    验证码:   换一换

    加入VIP,免费下载
     
    账号:
    密码:
    验证码:   换一换
      忘记密码?
        
    友情提示
    2、PDF文件下载后,可能会被浏览器默认打开,此种情况可以点击浏览器菜单,保存网页到桌面,就可以正常下载了。
    3、本站不支持迅雷下载,请使用电脑自带的IE浏览器,或者360浏览器、谷歌浏览器下载即可。
    4、本站资源下载后的文档和图纸-无水印,预览文档经过压缩,下载后原文更清晰。
    5、试题试卷类文档,如果标题没有明确说明有答案则都视为没有答案,请知晓。

    医学卫生综合考研经典复习文献资料 .docx

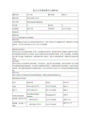
    复旦大学课程教学大纲样表课程代码357.136.1编写时间2005.5.7课程名称营养与食品卫生学英文名称NutritionandFoodHygiene学分数4周学时3任课教师郭红卫等开课院系公共卫生学院预修性质课程性质:公共卫生学院预防医学必修课程教学目的:了解和掌握营养与食品卫生学的基本理论和方法,营养与食品卫生与健康的关系,我国食品卫生监督管理等,为学生今后从事公共卫生工作打下良好基础。课程基本内容简介:营养与食品卫生学是研究食物、营养与人体健康关系的学科。通过教学使学生掌握和了解营养学基础、各类食物的营养价值及公共营养;食品中可能存在的有害因素及其来源、作用、防治措施、各类食物的主要卫生问题,食源性病害(包括食物中毒)的防治、食品卫生的监督管理。课程由多位教师共同开设。基本要求:营养与食品卫生学的教学以基本理论、知识为重点,进行深入浅出的阐述,同时在深度和广度上体现学科的最新进展和发展趋势,并注意结合我国的具体情况、贯彻理论联系实际的原则,达到学以致用的效果。初步掌握重要的基本实验操作技能,为今后从事营养与食品卫生工作奠定理论基础和实践基础。教学方式:营养与食品卫生学的理论性和实践性都很强,其教学包括理论讲授和讨论。教材和教学参考资料作者教材名称出版社出版年月吴琨营养与食品卫生学人民卫生出版社2001年郭红卫营养与食品安全复旦大学出版社2005年YrtleL.Brown(Ed)PresentknowledgeinNutritionWashington,D.C,1996年闻芝梅,陈君石主译现代营养学人民卫生出版社1998年4月陈炳卿,刘志诚,王茂起现代食品卫生学人民卫生出版社2001年11月第1页,共2页如该门课为多位教师共同开设,请在教学内容安排中注明。教师教学、科研情况简介和主要社会兼职:郭红卫教授,教研室主任沈新南副教授教研室副主任何更生副教授王劲讲师薛琨讲师陈风麟副主任技师教学内容安排:第一周绪论第二周营养学基础第三周营养学基础第四周营养学基础第五周营养学基础第六周营养学基础第七周特殊条件人群的营养第八周特殊条件人群的营养第九周各类食品的营养价值第十周各类食品的营养价值第十一周社会营养第十二周食品卫生学总论第十三周食品卫生学总论第十四周食品卫生学总论第十五周各类食品的卫生第十六周食物中毒及其预防第十七周食物中毒及其预防第十八周食品卫生监督管理作业和考核方式:书面考试考虑到有时同一门课有不同院系的教师开设,请任课教师填写此栏。第二页,共2页

    注意事项

    本文(医学卫生综合考研经典复习文献资料 .docx)为本站会员(p**)主动上传,第壹文秘仅提供信息存储空间,仅对用户上传内容的表现方式做保护处理,对上载内容本身不做任何修改或编辑。 若此文所含内容侵犯了您的版权或隐私,请立即通知第壹文秘(点击联系客服),我们立即给予删除!

    温馨提示:如果因为网速或其他原因下载失败请重新下载,重复下载不扣分。




    关于我们 - 网站声明 - 网站地图 - 资源地图 - 友情链接 - 网站客服 - 联系我们

    copyright@ 2008-2023 1wenmi网站版权所有

    经营许可证编号:宁ICP备2022001189号-1

    本站为文档C2C交易模式,即用户上传的文档直接被用户下载,本站只是中间服务平台,本站所有文档下载所得的收益归上传人(含作者)所有。第壹文秘仅提供信息存储空间,仅对用户上传内容的表现方式做保护处理,对上载内容本身不做任何修改或编辑。若文档所含内容侵犯了您的版权或隐私,请立即通知第壹文秘网,我们立即给予删除!

    收起
    展开