欢迎来到第壹文秘! | 帮助中心 分享价值,成长自我!
第壹文秘
全部分类
  • 幼儿/小学教育>
  • 中学教育>
  • 高等教育>
  • 研究生考试>
  • 外语学习>
  • 资格/认证考试>
  • 论文>
  • IT计算机>
  • 法律/法学>
  • 建筑/环境>
  • 通信/电子>
  • 医学/心理学>
  • ImageVerifierCode 换一换
    首页 第壹文秘 > 资源分类 > DOCX文档下载
    分享到微信 分享到微博 分享到QQ空间

    某酒店装修工程环境保护与环境卫生管理.docx

    • 资源ID:504682       资源大小:18.16KB        全文页数:2页
    • 资源格式: DOCX        下载积分:5金币
    快捷下载 游客一键下载
    账号登录下载
    三方登录下载: 微信开放平台登录 QQ登录
    下载资源需要5金币
    邮箱/手机:
    温馨提示:
    快捷下载时,如果您不填写信息,系统将为您自动创建临时账号,适用于临时下载。
    如果您填写信息,用户名和密码都是您填写的【邮箱或者手机号】(系统自动生成),方便查询和重复下载。
    如填写123,账号就是123,密码也是123。
    支付方式: 支付宝    微信支付   
    验证码:   换一换

    加入VIP,免费下载
     
    账号:
    密码:
    验证码:   换一换
      忘记密码?
        
    友情提示
    2、PDF文件下载后,可能会被浏览器默认打开,此种情况可以点击浏览器菜单,保存网页到桌面,就可以正常下载了。
    3、本站不支持迅雷下载,请使用电脑自带的IE浏览器,或者360浏览器、谷歌浏览器下载即可。
    4、本站资源下载后的文档和图纸-无水印,预览文档经过压缩,下载后原文更清晰。
    5、试题试卷类文档,如果标题没有明确说明有答案则都视为没有答案,请知晓。

    某酒店装修工程环境保护与环境卫生管理.docx

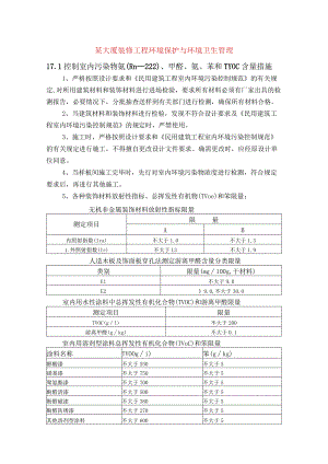
    某大厦装修工程环境保护与环境卫生管理17.1控制室内污染物氨(Rn222)、甲醛、氨、苯和TYOC含量措施1、严格按照设计要求和民用建筑工程室内环境污染控制规范的有关规定,对所用建筑材料和装饰材料进行进场检验,要求所有材料必须有厂家出具的检测报告,必要情况下,分批抽查送样到有关部门进行检测,确保所有材料合格。2、当建筑材料和装饰材料进行检验,发现不符合设计要求及民用建筑工程室内环境污染控制规范的规定时,严禁使用。3、施工时,严格按照设计要求和民用建筑工程室内环境污染控制规范的有关规定进行施工,不得擅自更改设计文件要求。确需更改时,应经原设计单位同意。4、当样板间施工完毕时,先行对室内环境污染物浓度进行检测,符合规定要求后,再进行其他施工。5、各种装饰材料放射性指标、总挥发性有机物(TVoe)和笨限量:无机非金属装饰材料放射性指标限量测定项目限量AB内照射指数(Ira)不大于1.0不大于1.31.外照射指数(Ir)不大于L3不大于1.9人造木板及饰面板穿孔法测定游离甲醛含量分类限量类别限量(mg100g,干材料)El不大于9.0E29.0,不大于30.0室内用水性涂料中总挥发性有机化合物(TVOC)和游离甲醛限量测定项目限量TVOC(gl)不大于200游离甲醛(gkg)不大于0.1室内用溶剂型涂料总挥发性有机化合物(TVoC)和笨限量涂料名称TVOOgi)笨(gkg)醇酸漆不大于550不大于5硝基漆不大于750不大于5聚氨酯漆不大于700不大于5酚醛清漆不大于500不大于5酚醛磁漆不大于380不大于5酚醛防锈漆不大于270不大于5其他溶剂型涂料不大于600不大于5室内用水性胶粘剂中总挥发性有机化合物(TVOC)和游离甲醛限量测定项目限量TVOC(gl)不大于50游离甲醛(gkg)不大于1室内用溶剂型胶粘剂中总挥发性有机化合物(TVOC)和游离甲醛限量测定项目限量TV0C(gl)不大于750笨(gkg)不大于5室内用水性涂料中总挥发性有机化合物(TvOC)和游离甲醛限量测定项目限量TVOC(gl)不大于200游离甲醛g/kg不大于0.517.2环境污染保护整治措施1、严格遵守国家和市里对施工现场的文明施工有关规定,对工地人员进行文明施工及环保教育。2、施工现场做到活完料净地清,防止污物及粉尘产生。3、施工现场的垃圾做到每天定时清理。4、专职人员进行文明施工及环保工作检查、监督,养成良好的文明和习惯。5、如有特殊作业需先征得负责人许可后,并做好相应的防尘、防污、降噪声处理,才能施工。6、工地要与周边单位及居民搞好团结,注意卫生,防止疾病传播。7、对清运废渣垃圾的车辆,用棚布对所载物进行覆盖或者采用带盖的车辆,避免途中遗撒和运输过程中造成扬尘。8、各施工作业层产生的固体废弃物在各层设垃圾点,由专人收集处理,严禁随意进行凌空抛撒。9、确保所有材料采用绿色环保材料,降低对人、物造成的身心损害。施工中产生的污水应按有关规定排入市污水处理网管。不能随意排放。

    注意事项

    本文(某酒店装修工程环境保护与环境卫生管理.docx)为本站会员(p**)主动上传,第壹文秘仅提供信息存储空间,仅对用户上传内容的表现方式做保护处理,对上载内容本身不做任何修改或编辑。 若此文所含内容侵犯了您的版权或隐私,请立即通知第壹文秘(点击联系客服),我们立即给予删除!

    温馨提示:如果因为网速或其他原因下载失败请重新下载,重复下载不扣分。




    关于我们 - 网站声明 - 网站地图 - 资源地图 - 友情链接 - 网站客服 - 联系我们

    copyright@ 2008-2023 1wenmi网站版权所有

    经营许可证编号:宁ICP备2022001189号-1

    本站为文档C2C交易模式,即用户上传的文档直接被用户下载,本站只是中间服务平台,本站所有文档下载所得的收益归上传人(含作者)所有。第壹文秘仅提供信息存储空间,仅对用户上传内容的表现方式做保护处理,对上载内容本身不做任何修改或编辑。若文档所含内容侵犯了您的版权或隐私,请立即通知第壹文秘网,我们立即给予删除!

    收起
    展开