欢迎来到第壹文秘! | 帮助中心 分享价值,成长自我!
第壹文秘
全部分类
  • 幼儿/小学教育>
  • 中学教育>
  • 高等教育>
  • 研究生考试>
  • 外语学习>
  • 资格/认证考试>
  • 论文>
  • IT计算机>
  • 法律/法学>
  • 建筑/环境>
  • 通信/电子>
  • 医学/心理学>
  • ImageVerifierCode 换一换
    首页 第壹文秘 > 资源分类 > DOCX文档下载
    分享到微信 分享到微博 分享到QQ空间

    良种沉香树主要病虫害、发生特点及防治方法.docx

    • 资源ID:486662       资源大小:17.43KB        全文页数:2页
    • 资源格式: DOCX        下载积分:5金币
    快捷下载 游客一键下载
    账号登录下载
    三方登录下载: 微信开放平台登录 QQ登录
    下载资源需要5金币
    邮箱/手机:
    温馨提示:
    快捷下载时,如果您不填写信息,系统将为您自动创建临时账号,适用于临时下载。
    如果您填写信息,用户名和密码都是您填写的【邮箱或者手机号】(系统自动生成),方便查询和重复下载。
    如填写123,账号就是123,密码也是123。
    支付方式: 支付宝    微信支付   
    验证码:   换一换

    加入VIP,免费下载
     
    账号:
    密码:
    验证码:   换一换
      忘记密码?
        
    友情提示
    2、PDF文件下载后,可能会被浏览器默认打开,此种情况可以点击浏览器菜单,保存网页到桌面,就可以正常下载了。
    3、本站不支持迅雷下载,请使用电脑自带的IE浏览器,或者360浏览器、谷歌浏览器下载即可。
    4、本站资源下载后的文档和图纸-无水印,预览文档经过压缩,下载后原文更清晰。
    5、试题试卷类文档,如果标题没有明确说明有答案则都视为没有答案,请知晓。

    良种沉香树主要病虫害、发生特点及防治方法.docx

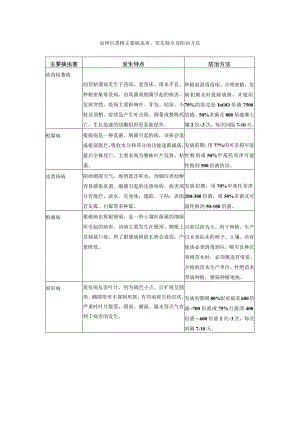
    良种沉香树主要病虫害、发生特点及防治方法主要病虫害发生特点防治方法幼苗枯萎病幼苗枯萎病发生于苗床,老苗床、排水不良、种植密集易发病。由真菌或细菌引起的病害,发病突然,疫病主要影响叶、芽包、幼苗、小枝及顶梢。症状是产生叶点斑、凋萎或整株死亡。生长迅速的幼嫩组织更易被侵害。种植前消毒苗床、合理密植,发病初期及时拔除病株,并使用70%的敌克松IoOO倍液7500倍液、50%多菌灵800倍液淋土壤2次3次,每次间隔7-10天。根腐病根腐病是一种真菌、细菌引起的病,该病会造成根部腐烂,吸收水分和养分的功能逐渐减弱,最后全株死亡,主要表现为整株叶片发黄、枯萎。发病前期,用77%的可杀得可湿性粉剂或50%甲基托布津可湿性粉剂500倍液防治。皮溃疡病阴雨潮湿天气,地势低洼积水,奇楠沉香幼树容易感染真菌、细菌引起的皮溃疡病。病害部分有腐烂、流水、有臭味;塌陷、干枯;表面有灰霉、白霉等多种霉。发病初期,用70%甲基托布津200-300倍液,或50%多菌灵可湿性粉剂50-100倍液。根瘤病根瘤病也称根癌病,是一种土壤杆菌属的细菌所引起的病害。该病主要发生在根颈、侧根上及嫁接口处,得了根瘤病树的长势会衰弱,产量降低。目前以防为主,用于种植、生产白木香砧木的种子、±壤、培育地块必须消毒到位。购买良种沉香树苗木时,必须挑选有资质、合格的苗木生产单位,杜绝苗木带病种植,感染种植地块。炭疽病炭疽病危害叶片,初为褐色小点,后扩展呈圆形、椭圆形至不规则形斑,有些病斑呈轮纹状,严重时叶片脱落,阴雨、潮湿、露水等天气有利于病害的发生。发病初期喷80%炭疽福美600倍液700倍液或75%百菌清400倍液600倍液2次3次,每次间隔7-10天。黄野螟俗称卷叶虫,是鳞翅目、冥蛾科的一种害虫。在我国黄野螟是寡食性害虫,主要为害沉香属树种树。黄野螟从卵到成虫,完成一代大多在28-32天,一年可以发生6-8代。卵期3-4天,幼虫期IO-16天,蛹期8-15天,成虫寿命2-8天。每年的4月到12月是黄野螟的为害期。越冬之后的蛹,羽化为成虫,在4月中旬,就会在叶片上产卵,孵化以后,每一窝幼虫数量,在几百到一千多头。老熟的幼虫黄绿色,背部两侧有黑线。从5月下旬开始,第一代黄野螟羽化为成虫以后,就会出现世代重叠的现象。黄野螟在奇楠沉香树的幼苗、幼树、成树各个阶段都能为害。不加以防治,幼虫数量又较多、以及多代重叠,很快就会把整棵树的叶片吃光,影响良种沉香树的生长。人工灭杀,发现卷叶虫是及时把它剪出,集中深埋,减少虫害。药剂防治,在虫害卷叶前,或卵初孵期用25%杀虫眯稀释500倍液;或80%敌敌畏乳油500倍液TOOO倍液,进行喷洒,每隔57天一次,连续2次3次。在4月中旬到5月中下旬、11月上中旬到12月中旬,是第一代和最后一代黄野螟幼虫期,必须要做好防治工作。天牛幼虫从茎干、枝条或茎基、树头蛀入,咬食木质部,受害严重时树木枯死。人工捕杀卵块和幼虫;发现蛀孔时,用注射器注入80%敌敌畏800倍液TOOO倍液,再用黄泥封口。金龟子是沉香树树种主要虫害,常在抽梢和开花期咬食幼芽、嫩梢、花朵。喷80%敌敌畏100O倍液防治,每次间隔710天。根线虫又名根结线虫,雌雄异体。幼虫呈细长蠕虫状,危害蔬菜,寄主范围广泛,在无寄主条件下可存活一年。被害株地上部生长矮小、缓慢、叶色异常,结果少,产量低,甚至造成植株提早死亡。严格实行以防为主、综合防治的植保方针。嫁接前的白木香树苗木和定植后的良种沉香树苗木,用克线宝稀释200倍液400倍液灌根处理。定植前每穴底放入10%阿维菌素颗粒剂10克,预防根线虫。

    注意事项

    本文(良种沉香树主要病虫害、发生特点及防治方法.docx)为本站会员(p**)主动上传,第壹文秘仅提供信息存储空间,仅对用户上传内容的表现方式做保护处理,对上载内容本身不做任何修改或编辑。 若此文所含内容侵犯了您的版权或隐私,请立即通知第壹文秘(点击联系客服),我们立即给予删除!

    温馨提示:如果因为网速或其他原因下载失败请重新下载,重复下载不扣分。




    关于我们 - 网站声明 - 网站地图 - 资源地图 - 友情链接 - 网站客服 - 联系我们

    copyright@ 2008-2023 1wenmi网站版权所有

    经营许可证编号:宁ICP备2022001189号-1

    本站为文档C2C交易模式,即用户上传的文档直接被用户下载,本站只是中间服务平台,本站所有文档下载所得的收益归上传人(含作者)所有。第壹文秘仅提供信息存储空间,仅对用户上传内容的表现方式做保护处理,对上载内容本身不做任何修改或编辑。若文档所含内容侵犯了您的版权或隐私,请立即通知第壹文秘网,我们立即给予删除!

    收起
    展开