欢迎来到第壹文秘! | 帮助中心 分享价值,成长自我!
第壹文秘
全部分类
  • 幼儿/小学教育>
  • 中学教育>
  • 高等教育>
  • 研究生考试>
  • 外语学习>
  • 资格/认证考试>
  • 论文>
  • IT计算机>
  • 法律/法学>
  • 建筑/环境>
  • 通信/电子>
  • 医学/心理学>
  • ImageVerifierCode 换一换
    首页 第壹文秘 > 资源分类 > DOCX文档下载
    分享到微信 分享到微博 分享到QQ空间

    排水系统水力计算例题.docx

    • 资源ID:441197       资源大小:20.88KB        全文页数:2页
    • 资源格式: DOCX        下载积分:5金币
    快捷下载 游客一键下载
    账号登录下载
    三方登录下载: 微信开放平台登录 QQ登录
    下载资源需要5金币
    邮箱/手机:
    温馨提示:
    快捷下载时,如果您不填写信息,系统将为您自动创建临时账号,适用于临时下载。
    如果您填写信息,用户名和密码都是您填写的【邮箱或者手机号】(系统自动生成),方便查询和重复下载。
    如填写123,账号就是123,密码也是123。
    支付方式: 支付宝    微信支付   
    验证码:   换一换

    加入VIP,免费下载
     
    账号:
    密码:
    验证码:   换一换
      忘记密码?
        
    友情提示
    2、PDF文件下载后,可能会被浏览器默认打开,此种情况可以点击浏览器菜单,保存网页到桌面,就可以正常下载了。
    3、本站不支持迅雷下载,请使用电脑自带的IE浏览器,或者360浏览器、谷歌浏览器下载即可。
    4、本站资源下载后的文档和图纸-无水印,预览文档经过压缩,下载后原文更清晰。
    5、试题试卷类文档,如果标题没有明确说明有答案则都视为没有答案,请知晓。

    排水系统水力计算例题.docx

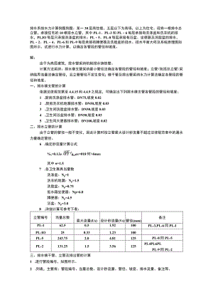
    排水系统水力计算例题例题:某一30层商住楼,五层以下为商场,以上为住宅。现有一根排水总立管,承接住宅的10根排水立管,其中PL-1、PL-3和PL6每层承接有洗涤盆和洗衣机的排水,PLJO每层只承接洗涤盆的排水;PL5、PL-8每层承接有浴盆、坐便器及洗脸盆的排水,PL2、PL4、PL-6和PL-9每层承接有蹲便器及洗脸盆的排水。排水平面大样及系统原理图如图所示。试进行水力计算,以确定各管段的管径和坡度。解:由于为高层建筑,排水管采纳机制排水铸铁管。计算方法采纳:排水横支管采纳最小管径法确定各管段的管径和坡度;立管(包括总立管)采纳临界流量法确定管径,且立管管径不发生变化;横干管及排出管采纳水力计算法确定各管段的管径和坡度。一、排水横支管的计算依据法律规范第至4.4.15和4.4.9之规定,可确定出下列排水横支管各管段的管径和坡度:1 .厨房洗涤盆排水管:DN75,坡度0.022 .厨房洗衣机地漏排水管:DN50,坡度0.033 .卫生间洗脸盆排水管:DN50,坡度0.034 .卫生间浴盆排水管:DN50,坡度0.035 .卫生间大便器排水管:DN100,坡度0.02二、排水立管的计算由于立管的管径一般不变化,因此计算时按立管最大设计秒流量不超过法律规范表中的通水力量确定管径。6 .确定秒流量计算公式%,=0.12a晒+qnax=018何+4max其中=1.57 .各卫生舞具当量数洗涤盆:Np=I洗衣机地漏:Np=1.5洗脸盆:Np=0.75低水箱坐便器:Np=6.0蹲便器:Np=4.5浴盆:Np=3.08 .详细计算可参考下表:立管编号当量总数最大流量(Us)设计秒流量(Vs)管径(mm)备注PL-I62.50.51.92100PL-3,PL-6同PL-IPL-IO250.331.23100PL-5243.752.04.81125PL-8同PL-5PL-2131.251.53.56125PL4PL6PLPL-9同PL-2三、排水横干管、立管及排出管的计算1 .进行管段编号,如图所示。2 .列表,主要有:管段编号、当量总数、设计秒流量、管径、坡度、排水流量、备注等。3 .水力计算(1)设计秒流量计算,方法同上(2)确定管径、坡度依据设计秒流量,依据排水横管水力计算的4个规定,通过查表的形式,确定出各管段的管径和坡度。留意:由于只有一五层的排水是直接排至横干管的,因此依据法律规范要求,担当立管的横干管的管径应比立管的管径大一规格,所以排水横干管的水力计算有些管段的管径是可直接确定的,其计算也就变为验证计算。排水横干管水力计算表管段编号管段当量总数设计秒流量(LZs)管径(mm)坡度流速(ms)排水流量(Ls)备注1-2261.251250.010.764.782-3162.53.791500.010.9210.233,-3460.25.861500.010.9210.233-4622.76.491500.010.9210.234,-4460.25.861500.010.9210.234-51082.97.921500.010.9210.235,-5,651.781250.010.764.785,-5201.54.061500.010.9210.235-61284.48.451500.010.9210.236-71284.48.4515010.00立管7-81284.48.452000.0050.7915.57排出管

    注意事项

    本文(排水系统水力计算例题.docx)为本站会员(p**)主动上传,第壹文秘仅提供信息存储空间,仅对用户上传内容的表现方式做保护处理,对上载内容本身不做任何修改或编辑。 若此文所含内容侵犯了您的版权或隐私,请立即通知第壹文秘(点击联系客服),我们立即给予删除!

    温馨提示:如果因为网速或其他原因下载失败请重新下载,重复下载不扣分。




    关于我们 - 网站声明 - 网站地图 - 资源地图 - 友情链接 - 网站客服 - 联系我们

    copyright@ 2008-2023 1wenmi网站版权所有

    经营许可证编号:宁ICP备2022001189号-1

    本站为文档C2C交易模式,即用户上传的文档直接被用户下载,本站只是中间服务平台,本站所有文档下载所得的收益归上传人(含作者)所有。第壹文秘仅提供信息存储空间,仅对用户上传内容的表现方式做保护处理,对上载内容本身不做任何修改或编辑。若文档所含内容侵犯了您的版权或隐私,请立即通知第壹文秘网,我们立即给予删除!

    收起
    展开