欢迎来到第壹文秘! | 帮助中心 分享价值,成长自我!
第壹文秘
全部分类
  • 幼儿/小学教育>
  • 中学教育>
  • 高等教育>
  • 研究生考试>
  • 外语学习>
  • 资格/认证考试>
  • 论文>
  • IT计算机>
  • 法律/法学>
  • 建筑/环境>
  • 通信/电子>
  • 医学/心理学>
  • ImageVerifierCode 换一换
    首页 第壹文秘 > 资源分类 > DOCX文档下载
    分享到微信 分享到微博 分享到QQ空间

    变更需要考虑的工艺信息.docx

    • 资源ID:438462       资源大小:16.05KB        全文页数:2页
    • 资源格式: DOCX        下载积分:5金币
    快捷下载 游客一键下载
    账号登录下载
    三方登录下载: 微信开放平台登录 QQ登录
    下载资源需要5金币
    邮箱/手机:
    温馨提示:
    快捷下载时,如果您不填写信息,系统将为您自动创建临时账号,适用于临时下载。
    如果您填写信息,用户名和密码都是您填写的【邮箱或者手机号】(系统自动生成),方便查询和重复下载。
    如填写123,账号就是123,密码也是123。
    支付方式: 支付宝    微信支付   
    验证码:   换一换

    加入VIP,免费下载
     
    账号:
    密码:
    验证码:   换一换
      忘记密码?
        
    友情提示
    2、PDF文件下载后,可能会被浏览器默认打开,此种情况可以点击浏览器菜单,保存网页到桌面,就可以正常下载了。
    3、本站不支持迅雷下载,请使用电脑自带的IE浏览器,或者360浏览器、谷歌浏览器下载即可。
    4、本站资源下载后的文档和图纸-无水印,预览文档经过压缩,下载后原文更清晰。
    5、试题试卷类文档,如果标题没有明确说明有答案则都视为没有答案,请知晓。

    变更需要考虑的工艺信息.docx

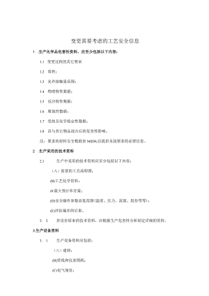
    变更需要考虑的工艺安全信息1 .生产化学品危害性资料,应至少包括以下内容:1.1 变更过程的其它要求1.2 毒性;1.3 允许接触量范围;1.4 物理特性数据;1.5 反应特性数据;1.6 腐蚀性数据;1.7 受热及化学稳定性数据;1.8 误与其它物品混合后的危害性影响。注:要求的材料安全数据表MSDS,以提供本段要求的必要信息。2 .生产采用的技术资料2.1 生产中采用的技术资料应至少包括以下内容:(八)简要的工艺流程图;(B)工艺化学资料;(0最大预计库存量;(D)安全操作参数高低范围(温度、压力、流量、组份等等);(E)评估偏差的后果。2. 2若没有原来的技术资料,应根据生产危害性分析制定详细的资料。3.生产设备资料3. 1生产设备资料应包括:(八)建材;(B)管线和仪表图纸;(C)电气规范;(D)泄压系统设计及设计根据;通风系统设计;(F)采用的设计规范和标准;(G)工艺的材料和能源平衡;(三)安全系统(如:联锁、检测或控制系统)3.2 公司应提供文件证明设备符合经认可的并被广泛接受的良好工程惯例的要求。3.3 对于根据不再通用的规范、标准或惯例设计和建造的现有设备,公司应确定并提供文件证明该设备的设计、维修、检验、测试及操作是安全的。4.需考虑的其它信息4.1 使用不同的原料、化学品或催化剂或不同的浓度。4.2 化学品库存数量变化。(增加、减少、清除)4.3 采用不同的工艺条件4.4 4使用不同的仪表4.5 前道后道工序采用不同的工艺控制方法4.6 使用新的或改造的设备4.7 改变设备置放、建筑物地点、道路、地沟或防火设施4.8 需要改造现在及/或制定新程序4.9 织机构变更,可能引起员工职责和/或应急措施的变化

    注意事项

    本文(变更需要考虑的工艺信息.docx)为本站会员(p**)主动上传,第壹文秘仅提供信息存储空间,仅对用户上传内容的表现方式做保护处理,对上载内容本身不做任何修改或编辑。 若此文所含内容侵犯了您的版权或隐私,请立即通知第壹文秘(点击联系客服),我们立即给予删除!

    温馨提示:如果因为网速或其他原因下载失败请重新下载,重复下载不扣分。




    关于我们 - 网站声明 - 网站地图 - 资源地图 - 友情链接 - 网站客服 - 联系我们

    copyright@ 2008-2023 1wenmi网站版权所有

    经营许可证编号:宁ICP备2022001189号-1

    本站为文档C2C交易模式,即用户上传的文档直接被用户下载,本站只是中间服务平台,本站所有文档下载所得的收益归上传人(含作者)所有。第壹文秘仅提供信息存储空间,仅对用户上传内容的表现方式做保护处理,对上载内容本身不做任何修改或编辑。若文档所含内容侵犯了您的版权或隐私,请立即通知第壹文秘网,我们立即给予删除!

    收起
    展开