欢迎来到第壹文秘! | 帮助中心 分享价值,成长自我!
第壹文秘
全部分类
  • 幼儿/小学教育>
  • 中学教育>
  • 高等教育>
  • 研究生考试>
  • 外语学习>
  • 资格/认证考试>
  • 论文>
  • IT计算机>
  • 法律/法学>
  • 建筑/环境>
  • 通信/电子>
  • 医学/心理学>
  • ImageVerifierCode 换一换
    首页 第壹文秘 > 资源分类 > DOCX文档下载
    分享到微信 分享到微博 分享到QQ空间

    移动信息推车医疗查房车项目编码DY-XSB-20211210-659技术参数.docx

    • 资源ID:435433       资源大小:18.78KB        全文页数:2页
    • 资源格式: DOCX        下载积分:5金币
    快捷下载 游客一键下载
    账号登录下载
    三方登录下载: 微信开放平台登录 QQ登录
    下载资源需要5金币
    邮箱/手机:
    温馨提示:
    快捷下载时,如果您不填写信息,系统将为您自动创建临时账号,适用于临时下载。
    如果您填写信息,用户名和密码都是您填写的【邮箱或者手机号】(系统自动生成),方便查询和重复下载。
    如填写123,账号就是123,密码也是123。
    支付方式: 支付宝    微信支付   
    验证码:   换一换

    加入VIP,免费下载
     
    账号:
    密码:
    验证码:   换一换
      忘记密码?
        
    友情提示
    2、PDF文件下载后,可能会被浏览器默认打开,此种情况可以点击浏览器菜单,保存网页到桌面,就可以正常下载了。
    3、本站不支持迅雷下载,请使用电脑自带的IE浏览器,或者360浏览器、谷歌浏览器下载即可。
    4、本站资源下载后的文档和图纸-无水印,预览文档经过压缩,下载后原文更清晰。
    5、试题试卷类文档,如果标题没有明确说明有答案则都视为没有答案,请知晓。

    移动信息推车医疗查房车项目编码DY-XSB-20211210-659技术参数.docx

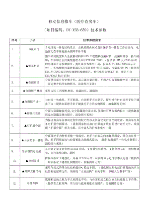
    移动信息推车(医疗查房车)(项目编码:DY-XSB-659)技术参数序号子项技术参数要求1.一体化设计含电池的一体化结构设计,主机采用内嵌式设计保护在一体化工作台面内,电池固定在车体底座内保障车体平衡2.整车材质整车采用航空铝合金抗菌材料和ABS工程塑料抗菌材质;抗菌耐腐蚀,持久耐用;车体铝合金抗菌性能符合GB/T21510-2008,(提供带CMA及CNAS标识的车体铝合金检测报告,委托单位为整车厂商,报告不含CMA/CNAS标示无效);车体塑料抗菌效果满足GB/T31402-2015标准,抗菌率99.9%(提供带CMA及CNAS标识的车体塑料检测报告,委托单位为整车厂商,报告不含CMA/CNAS标示无效)3.台面设计台面使用部分为完整方形,显示器支架后移,不得占用台面操作空间(提供台面完整方形的实物照片,渲染图片无效)4.台面把手材质采用ABS工程塑料材质,抗菌抗压、耐腐蚀5.台面把手设计与台面一体成型,不可拆卸,台面把手方向朝下,停车操作时台面把手位于键盘下方(提供台面把手位于键盘托下方的实物照片,渲染图片无效)6.键盘托设计台面内隐藏键盘托盘,完全隐藏到台面内部,使用时可从台面内拉出(提供键盘托完全隐藏及弹出照片,渲染图片无效)7.可扩展台面为保证查房车在移动过程中的轻巧性以及具备优化台面空间设计,查房车应具备可扩展台面设计,(提供国家相关部门出具的扩展台面设计证明文件,须体现“扩展台面”相关字眼,且申请人为护理车整车厂商)8.台面把手一体化台面及把手为塑料无缝一体成型,把手与台面之间无螺丝固定,颜色及材质一致,把手两端直接与台面相连为封闭式设计;(提供台面把手一体化实物照片,演染图片无效)9.显示器固定支架显示器支架支持单独215Cm升降;支持横竖屏转换;支持单独230°俯仰角调节;支持单独360。旋转10.控制面板控制面板位于键盘托,具备LED显示灯,可实时显示电池状态及电量(提供控制面板位于键盘托实物照片,渲染图片无效)11.升降立柱结构采用气动式升降立柱结构设计,稳定牢固。(提供国家相关部门颁发的关于立柱结构的证明文件,须体现“立柱结构”相关字眼,申请人为整车厂商)12.车体升降底座相连的立柱为窄立柱固定不动,与台面相连立柱为宽立柱进行上下升降;(提供宽立柱升降,窄立柱与底座相连实物照片,渲染图片无效)13.抽屉配备21层抽屉,抽屉把手为圆弧形闭环设计,抽拉方便,柜体表面采用抗菌ABS材质覆盖,内框架采用铝合金支撑抽屉规格21种,小抽屉(300mm*300mm*100mm),抽屉尺寸允许±5mm偏离14.脚轮医用静音轮,超静音、防静电、防缠绕,其中2个带刹车锁定。15.显示终端LEDIPS屏,尺寸221.5”,最佳分辨率N1920x108016.系统配置CPU性能相当于inteli5T0500或以上配置;内存容量:28GDDR42666;固态硬盘:2250G;有线网卡:集成10/100/100OM以太网卡;无线网卡:支持WIFI6并向下兼容;操作系统:正版WinlO专业版,不限使用时限;17.硬盘支架主机具备硬盘支架防震结构设计,适合医护人员高频移动应用,(提供国家相关部门出具的硬盘支架设计证明文件,须体现“硬盘支架”相关字眼,申请人为护理车整车厂商)18.一键开关具备一键智能开关功能,可一键开启用电设备19.电池性能磷酸铁锂材质,安全稳定,有效循环寿命22000次,续航时间28小时20.电源转换具备电源转换控制功能,有效提高电池电量利用率21.电池认证电池通过CE、FCC.ROHS认证;(提供认证证书复印件,须为单独电池认证非整车,同时申请人为整车厂商)22.电源管理为保证电源安全稳定性,查房车具备医疗电源控制系统,可通过充放电管理模块对电池进行充电或放电管理,(提供国家相关部门出具的电源管理设计证明文件,须体现“电源控制”相关字眼,申请人为护理车整车厂商)23.电源线采用螺旋弹簧电源线,方便不同距离充电,固定在车体上,防盗失24.斜坡测试整车通过斜坡测试,斜坡操作时不会发生倾倒。(提供第三方检测机构出具的测试报告复印件,同时申请人为整车厂商)25.安全认证整车通过3C认证;(提供认证证书及检测报告复印件,检测报告中的主车体实物图片需与投标产品一致)26.抗菌感控整车使用的粉体涂料抑菌处理,抗菌耐腐蚀,抗菌率299%,符合GB/T21866-2008标准1级,(提供带CMA标识的粉体涂料抗菌检测报告,委托单位为整车厂商,报告不含CMA/CNAS标示无效)

    注意事项

    本文(移动信息推车医疗查房车项目编码DY-XSB-20211210-659技术参数.docx)为本站会员(p**)主动上传,第壹文秘仅提供信息存储空间,仅对用户上传内容的表现方式做保护处理,对上载内容本身不做任何修改或编辑。 若此文所含内容侵犯了您的版权或隐私,请立即通知第壹文秘(点击联系客服),我们立即给予删除!

    温馨提示:如果因为网速或其他原因下载失败请重新下载,重复下载不扣分。




    关于我们 - 网站声明 - 网站地图 - 资源地图 - 友情链接 - 网站客服 - 联系我们

    copyright@ 2008-2023 1wenmi网站版权所有

    经营许可证编号:宁ICP备2022001189号-1

    本站为文档C2C交易模式,即用户上传的文档直接被用户下载,本站只是中间服务平台,本站所有文档下载所得的收益归上传人(含作者)所有。第壹文秘仅提供信息存储空间,仅对用户上传内容的表现方式做保护处理,对上载内容本身不做任何修改或编辑。若文档所含内容侵犯了您的版权或隐私,请立即通知第壹文秘网,我们立即给予删除!

    收起
    展开