欢迎来到第壹文秘! | 帮助中心 分享价值,成长自我!
第壹文秘
全部分类
  • 幼儿/小学教育>
  • 中学教育>
  • 高等教育>
  • 研究生考试>
  • 外语学习>
  • 资格/认证考试>
  • 论文>
  • IT计算机>
  • 法律/法学>
  • 建筑/环境>
  • 通信/电子>
  • 医学/心理学>
  • ImageVerifierCode 换一换
    首页 第壹文秘 > 资源分类 > DOCX文档下载
    分享到微信 分享到微博 分享到QQ空间

    电磁水表解决方案.docx

    • 资源ID:435350       资源大小:15.39KB       
    • 资源格式: DOCX        下载积分:5金币
    快捷下载 游客一键下载
    账号登录下载
    三方登录下载: 微信开放平台登录 QQ登录
    下载资源需要5金币
    邮箱/手机:
    温馨提示:
    快捷下载时,如果您不填写信息,系统将为您自动创建临时账号,适用于临时下载。
    如果您填写信息,用户名和密码都是您填写的【邮箱或者手机号】(系统自动生成),方便查询和重复下载。
    如填写123,账号就是123,密码也是123。
    支付方式: 支付宝    微信支付   
    验证码:   换一换

    加入VIP,免费下载
     
    账号:
    密码:
    验证码:   换一换
      忘记密码?
        
    友情提示
    2、PDF文件下载后,可能会被浏览器默认打开,此种情况可以点击浏览器菜单,保存网页到桌面,就可以正常下载了。
    3、本站不支持迅雷下载,请使用电脑自带的IE浏览器,或者360浏览器、谷歌浏览器下载即可。
    4、本站资源下载后的文档和图纸-无水印,预览文档经过压缩,下载后原文更清晰。
    5、试题试卷类文档,如果标题没有明确说明有答案则都视为没有答案,请知晓。

    电磁水表解决方案.docx

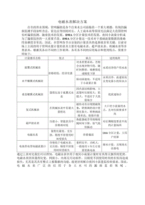
    电磁水表解决方案在市政供水领域,管网漏损是各个自来水公司面临的一个重大难题,传统的漏损监测手段如听音法、雷达法等因耗时长、人工成本高等原因无法满足大范围管网实时漏损监测。随着技术的发展,DMA分区计量技术的发展,夜间小流量分析成为了漏损监控的一大重要手段。DMA分区计量这一技术对于基础流量数据的准确性依赖度非常高,因此,在管网各节点安装的计量表具的选择就非常关键。目前市场上主流的用于管网水量计量的表具主要有电磁水表、超声波水表、机械水表等多类表具,根据其各自不同的工作原理,各有各不同的应用场合和使用特点,简要介绍如下:计量器具名称优点缺点适用场所旋翼式机械表价格较低,经济实惠对水质要求高,否则会出现异物卡轮,随时间推移,轴磨损造成精度下降水质洁净的户用水表水平螺翼式机械表始动流速高,不适用于小流量计量水质洁净,流速较高且变化量小的用水点垂直螺翼式机械表量程比高于旋翼式水表因内部结构影响,大流量时压损较大,耗能大,不适应于大流量场合低流速场合复式机械表在机械水表中有最大量程比磁传动有出现脱磁现象,转换阀的设计使得压损大,转换阀故障率高,检修不便大口径小流量用水点,且对压损要求不高超声波水表压损小,智能表具中价格相对低换能器疲劳导致精度随时间下降,怕气泡怕振动对长期精度要求不高的计量场所电磁水表量程比最宽,无压损,精度不因使用时间受损失价格偏高DMA分区计量,大用户结算电池供电型电磁流量计价格低于电磁水表,无压损,精度不因使用时间受损失量程比窄,功耗大,一般使用1年左右需要更换电池源水计量,且现场无法接电通过上表对比我们可以得知,电磁水表在用于夜间小流量计量时有其得天独厚的优势。电磁水表因其量程比宽,网损小,内部无可动部件,且精度不因使用时间的长短而造成损失,尤其是其具有整点上报数据的功能,能更好的配合夜间小流量监控的要求。因此,电磁水表广泛的应用于各大水司的漏损监控领域。

    注意事项

    本文(电磁水表解决方案.docx)为本站会员(p**)主动上传,第壹文秘仅提供信息存储空间,仅对用户上传内容的表现方式做保护处理,对上载内容本身不做任何修改或编辑。 若此文所含内容侵犯了您的版权或隐私,请立即通知第壹文秘(点击联系客服),我们立即给予删除!

    温馨提示:如果因为网速或其他原因下载失败请重新下载,重复下载不扣分。




    关于我们 - 网站声明 - 网站地图 - 资源地图 - 友情链接 - 网站客服 - 联系我们

    copyright@ 2008-2023 1wenmi网站版权所有

    经营许可证编号:宁ICP备2022001189号-1

    本站为文档C2C交易模式,即用户上传的文档直接被用户下载,本站只是中间服务平台,本站所有文档下载所得的收益归上传人(含作者)所有。第壹文秘仅提供信息存储空间,仅对用户上传内容的表现方式做保护处理,对上载内容本身不做任何修改或编辑。若文档所含内容侵犯了您的版权或隐私,请立即通知第壹文秘网,我们立即给予删除!

    收起
    展开