欢迎来到第壹文秘! | 帮助中心 分享价值,成长自我!
第壹文秘
全部分类
  • 幼儿/小学教育>
  • 中学教育>
  • 高等教育>
  • 研究生考试>
  • 外语学习>
  • 资格/认证考试>
  • 论文>
  • IT计算机>
  • 法律/法学>
  • 建筑/环境>
  • 通信/电子>
  • 医学/心理学>
  • ImageVerifierCode 换一换
    首页 第壹文秘 > 资源分类 > DOCX文档下载
    分享到微信 分享到微博 分享到QQ空间

    福建中医药大学2019年硕士生综合复试方案.docx

    • 资源ID:402665       资源大小:20.26KB       
    • 资源格式: DOCX        下载积分:5金币
    快捷下载 游客一键下载
    账号登录下载
    三方登录下载: 微信开放平台登录 QQ登录
    下载资源需要5金币
    邮箱/手机:
    温馨提示:
    快捷下载时,如果您不填写信息,系统将为您自动创建临时账号,适用于临时下载。
    如果您填写信息,用户名和密码都是您填写的【邮箱或者手机号】(系统自动生成),方便查询和重复下载。
    如填写123,账号就是123,密码也是123。
    支付方式: 支付宝    微信支付   
    验证码:   换一换

    加入VIP,免费下载
     
    账号:
    密码:
    验证码:   换一换
      忘记密码?
        
    友情提示
    2、PDF文件下载后,可能会被浏览器默认打开,此种情况可以点击浏览器菜单,保存网页到桌面,就可以正常下载了。
    3、本站不支持迅雷下载,请使用电脑自带的IE浏览器,或者360浏览器、谷歌浏览器下载即可。
    4、本站资源下载后的文档和图纸-无水印,预览文档经过压缩,下载后原文更清晰。
    5、试题试卷类文档,如果标题没有明确说明有答案则都视为没有答案,请知晓。

    福建中医药大学2019年硕士生综合复试方案.docx

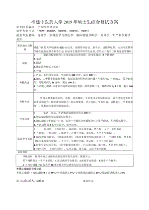
    福建中医药大学2019年硕士生综合复试方案招生院系名称:中西医结合学院招生专业代码:100201100207、100208、100210、100211招生专业名称:内科学、影像医学与核医学、临床检验诊断学、外科学、妇产科学复试须知报到地点及材料福建中医药大学精诚楼4213会议室。请携带身份证、准考证、成绩单原件,应届考生携带学籍在线验证报告和学生证;往届考生携带学历学位证书、学历证书电子注册备案表等材料。流程1 .根据我校研招网上公布的复试日程安排,请考生提前15分钟报到2 .笔试3 .面试4 .外语能力测试(英语)5 .评分考核内容L笔试:采用闭卷形式,考试时间180分钟,满分100分;2 .面试:由考核小组进行考核,包括自我介绍和回答问题(专业知识、科研能力、综合素质等)考核时间为15分钟,满分100分;3 .外语能力测试:由考官当场面对面进行考核,成绩单独计分,测试时间为5分钟,满分100分。考核方式资格及基本素质审核、体检、英语测试、专业笔试及面试相结合。重点考核考生的专业素质和能力,综合素质和能力(如心理素质、学习动机、学术兴趣、协作能力、学术道德等)、思想政治素质和道德品质。评分标准1 .笔试、面试、外语测试成绩满分均为100分;2 .笔试成绩按照考试卷面实际得分;3 .面试成绩由考官逐一打分,去掉一个最高分和最低分后计算平均分,即为面试得分;4 .外语成绩由2名考官打分,取平均分。笔试参考书目1 .内科学:内科学,葛均波,徐永健主编,第八版,人民卫生出版社;2 .外科学:外科学,陈孝平,汪建平主编,第八版,人民卫生出版社;3 .临床检验诊断学:实验诊断学(临床免疫学实验诊断部分),王鸿利主编,第1版;临床免疫学与检验,王兰兰、吴健民主编,第4版,人民卫生出版社;4 .影像医学与核医学:医学影像诊断学,白人驹主编,第三版,人民卫生出版社;5 .妇产科学:妇产科学,乐杰主编,第七版,人民卫生出版社。录取原则择优录取,根据考研总成绩从高到低排序依次录取,额满为止。有下列情况之一者不予录取:1.复试成绩不合格者;2.体检不合格者;3.政审不合格者;4.不符合福建中医药大学2019年硕士学位研究生招生章程要求。考研总成绩的合成公式考研总成绩=(初试成绩÷5)乂50%+外语成绩乂5%+专业课笔试成绩乂10%+综合面试成绩乂35%联系电话:招生院系联系人:胡雅琼

    注意事项

    本文(福建中医药大学2019年硕士生综合复试方案.docx)为本站会员(p**)主动上传,第壹文秘仅提供信息存储空间,仅对用户上传内容的表现方式做保护处理,对上载内容本身不做任何修改或编辑。 若此文所含内容侵犯了您的版权或隐私,请立即通知第壹文秘(点击联系客服),我们立即给予删除!

    温馨提示:如果因为网速或其他原因下载失败请重新下载,重复下载不扣分。




    关于我们 - 网站声明 - 网站地图 - 资源地图 - 友情链接 - 网站客服 - 联系我们

    copyright@ 2008-2023 1wenmi网站版权所有

    经营许可证编号:宁ICP备2022001189号-1

    本站为文档C2C交易模式,即用户上传的文档直接被用户下载,本站只是中间服务平台,本站所有文档下载所得的收益归上传人(含作者)所有。第壹文秘仅提供信息存储空间,仅对用户上传内容的表现方式做保护处理,对上载内容本身不做任何修改或编辑。若文档所含内容侵犯了您的版权或隐私,请立即通知第壹文秘网,我们立即给予删除!

    收起
    展开