欢迎来到第壹文秘! | 帮助中心 分享价值,成长自我!
第壹文秘
全部分类
  • 幼儿/小学教育>
  • 中学教育>
  • 高等教育>
  • 研究生考试>
  • 外语学习>
  • 资格/认证考试>
  • 论文>
  • IT计算机>
  • 法律/法学>
  • 建筑/环境>
  • 通信/电子>
  • 医学/心理学>
  • ImageVerifierCode 换一换
    首页 第壹文秘 > 资源分类 > DOCX文档下载
    分享到微信 分享到微博 分享到QQ空间

    江津区社区居家养老服务设施建设标准.docx

    • 资源ID:391279       资源大小:30.23KB        全文页数:3页
    • 资源格式: DOCX        下载积分:5金币
    快捷下载 游客一键下载
    账号登录下载
    三方登录下载: 微信开放平台登录 QQ登录
    下载资源需要5金币
    邮箱/手机:
    温馨提示:
    快捷下载时,如果您不填写信息,系统将为您自动创建临时账号,适用于临时下载。
    如果您填写信息,用户名和密码都是您填写的【邮箱或者手机号】(系统自动生成),方便查询和重复下载。
    如填写123,账号就是123,密码也是123。
    支付方式: 支付宝    微信支付   
    验证码:   换一换

    加入VIP,免费下载
     
    账号:
    密码:
    验证码:   换一换
      忘记密码?
        
    友情提示
    2、PDF文件下载后,可能会被浏览器默认打开,此种情况可以点击浏览器菜单,保存网页到桌面,就可以正常下载了。
    3、本站不支持迅雷下载,请使用电脑自带的IE浏览器,或者360浏览器、谷歌浏览器下载即可。
    4、本站资源下载后的文档和图纸-无水印,预览文档经过压缩,下载后原文更清晰。
    5、试题试卷类文档,如果标题没有明确说明有答案则都视为没有答案,请知晓。

    江津区社区居家养老服务设施建设标准.docx

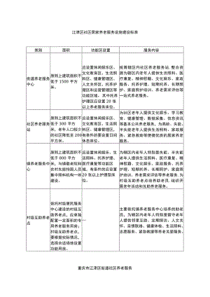
    江津区社区居家养老服务设施建设标准类别面积功能区设置服务内容街道养老服务中心原则上建筑面积不低于1500平方米。应设置休闲娱乐区、文化教育区、生活照料区、健康管理区、人文关怀区、托养护理区和运营管理区等功能区域,其中托养护理区应设置20张以上养老服务床位。统筹辖区内社区养老服务站,整合资源为辖区内老年人提供生活照料、医疗康复、精神慰藉、文化娱乐、家政服务、托养护理、短期托养、长期照护、家庭照护培训、养老需求评估等一站式养老服务。社区养老服务站原则上建筑面积不低于300平方米,老年人口较少的社区降低至200平方米。应设置休闲娱乐区、文化教育区、生活照料区、健康管理区,有条件的要设置日间休息床位。为社区老年人提供文化娱乐、学习教育、健康管理、数据采集、信息资讯等基本公共养老服务,为高龄、失能、半失能老年人提供生活照料、家政服务、紧急救助等便捷优质的居家养老服务。镇养老服务中心原则上建筑面积不低于800平方米,与镇敬老院和农村失能特困人员集中照料机构一体建设。应设置休闲娱乐、生活照料、托养护理、医疗康复等功能区域,有条件的应设置20张以上护理型床位。为辖区内老年人特别是失能、半失能老年人提供生活照料、医疗康复、精神慰藉、文化娱乐、家政服务、托养护理、短期托养、长期照护、家庭照护培训、养老需求评估等养老服务,为村级互助养老点培养助老员,组织开展老年活动和互助养老服务。村级互助养老点依托村级便民服务中心建设的村级互助养老点,应单独配置一定面积的专用养老服务用房;村级互助养老点,要根据实际情况,选择合适场地设置功能用房。主要依托镇养老服务中心培养的助老员,为辖区内老年人特别是留守老年人提供邻里互助、定期探访、人文关怀、亲情联络、健康体检、生活照料、志愿服务、紧急救援等养老关爱服务。重庆市江津区街道社区养老服务设施建设全覆盖计划表序号镇街社区数量(个)社区养老服务服务设施(个)现有数2019年2020年街道中心已建数再动工数街道中心拟建数1JUT街道1151142鼎山街首8311153辛臬街道6111124双福街道1122165德感街道12211176白沙镇1051227珞璜镇72238车市镇229油濯镇521210石蟆镇3311慈云镇2212寺坪镇5111213先锋镇21114禀平镇1115营坝镇31216广兴镇20217龙华镇1118木十市镇31219蔡宗镇1120永兴镇1121朱杨镇31222蒂闹镇1123中山镇10124石门镇10125柏林镇10126西湖镇21127呈滩镇10128塘河镇1129四面山镇10130四屏镇101合计1094121410342序号镇街村数量(个)现有数农村养老服务设施(个)2019年2020年2021年2022年镇中心拟建数镇中心拟建数镇中心拟建数镇中心拟建数1几江街道112鼎山街道203圣泉街道20114双福街道005德感街道2116白沙镇146122227珞璜镇521118李市镇94111129油溪镇95111110石蟆镇167312211慈云镇4211112支坪镇101113先锋镇85111114嘉平镇721111215夏坝镇52111116广兴镇41111117龙华镇821111218杜市镇1031221219蔡家镇1031212220永兴镇821111221朱杨镇101122贾嗣镇63111123中山镇601111224石门镇52111125柏林镇501111126西湖镇6311127吴滩镇6311128塘河镇32129四面山镇62111130四屏镇41111合计17363420725725725

    注意事项

    本文(江津区社区居家养老服务设施建设标准.docx)为本站会员(p**)主动上传,第壹文秘仅提供信息存储空间,仅对用户上传内容的表现方式做保护处理,对上载内容本身不做任何修改或编辑。 若此文所含内容侵犯了您的版权或隐私,请立即通知第壹文秘(点击联系客服),我们立即给予删除!

    温馨提示:如果因为网速或其他原因下载失败请重新下载,重复下载不扣分。




    关于我们 - 网站声明 - 网站地图 - 资源地图 - 友情链接 - 网站客服 - 联系我们

    copyright@ 2008-2023 1wenmi网站版权所有

    经营许可证编号:宁ICP备2022001189号-1

    本站为文档C2C交易模式,即用户上传的文档直接被用户下载,本站只是中间服务平台,本站所有文档下载所得的收益归上传人(含作者)所有。第壹文秘仅提供信息存储空间,仅对用户上传内容的表现方式做保护处理,对上载内容本身不做任何修改或编辑。若文档所含内容侵犯了您的版权或隐私,请立即通知第壹文秘网,我们立即给予删除!

    收起
    展开