欢迎来到第壹文秘! | 帮助中心 分享价值,成长自我!
第壹文秘
全部分类
  • 幼儿/小学教育>
  • 中学教育>
  • 高等教育>
  • 研究生考试>
  • 外语学习>
  • 资格/认证考试>
  • 论文>
  • IT计算机>
  • 法律/法学>
  • 建筑/环境>
  • 通信/电子>
  • 医学/心理学>
  • ImageVerifierCode 换一换
    首页 第壹文秘 > 资源分类 > DOCX文档下载
    分享到微信 分享到微博 分享到QQ空间

    医务人员手卫生管理制度实施细则.docx

    • 资源ID:389573       资源大小:17.85KB        全文页数:4页
    • 资源格式: DOCX        下载积分:5金币
    快捷下载 游客一键下载
    账号登录下载
    三方登录下载: 微信开放平台登录 QQ登录
    下载资源需要5金币
    邮箱/手机:
    温馨提示:
    快捷下载时,如果您不填写信息,系统将为您自动创建临时账号,适用于临时下载。
    如果您填写信息,用户名和密码都是您填写的【邮箱或者手机号】(系统自动生成),方便查询和重复下载。
    如填写123,账号就是123,密码也是123。
    支付方式: 支付宝    微信支付   
    验证码:   换一换

    加入VIP,免费下载
     
    账号:
    密码:
    验证码:   换一换
      忘记密码?
        
    友情提示
    2、PDF文件下载后,可能会被浏览器默认打开,此种情况可以点击浏览器菜单,保存网页到桌面,就可以正常下载了。
    3、本站不支持迅雷下载,请使用电脑自带的IE浏览器,或者360浏览器、谷歌浏览器下载即可。
    4、本站资源下载后的文档和图纸-无水印,预览文档经过压缩,下载后原文更清晰。
    5、试题试卷类文档,如果标题没有明确说明有答案则都视为没有答案,请知晓。

    医务人员手卫生管理制度实施细则.docx

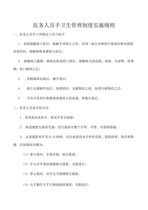
    医务人员手卫生管理制度实施细则一、医务人员在下列情况下应当洗手1 .直接接触病人前后,接触不同病人之间,从同一病人身体的污染部位移动到清洁部位时,接触特殊易感病人前后;2 .接触病人黏膜、破损皮肤或伤口前后,接触病人的血液、体液、分泌物、排泄物、伤口敷料之后;3 .穿脱隔离衣前后,摘手套后;4 .进行无菌操作前后,处理清洁、无菌物品之前,处理污染物品之后;5 .手有可见的污染物或者被病人的血液、体液污染后。二、医务人员洗手的方法1 .采用流动水洗手,使双手充分浸湿;2 .取适量肥皂或者皂液,均匀涂抹至整个手掌、手背、手指和指缝;3 .认真揉搓双手至少15秒钟,应注意清洗双手所有皮肤,清洗指背、指尖和指缝,具体揉搓步骤为:(1)掌心相对,手指并拢,相互揉搓;(2)手心对手背沿指缝相互揉搓,交换进行;(3)掌心相对,双手交叉指缝相互揉搓;(4)右手握住左手大拇指旋转揉搓,交换进行;(5)弯曲手指使关节在另一手掌心旋转揉搓,交换进行;(6)将五个手指尖并拢放在另一手掌心旋转揉搓,交换进行;(7)必要时增加对手腕的清洗。L掌心对掌心搓揉2.手指交叉,掌心对手背搓揉3.手指交叉,掌心对掌心搓揉4.双手互握搓揉手指5.拇指在掌中搓揉6.指尖在掌心中搓揉4 .在流动水下彻底冲净双手,擦干,取适量护手液护肤。【注意事项】1 .洗手时应当彻底清洗容易污染微生物的部位,如指甲、指尖、指甲缝、指关节及配戴饰物的部位等。2 .洗手使用皂液、在更换皂液时,应当在清洁取液器后,重新更换皂液或者最好使用一次性包装的皂液。禁止将皂液直接添加到未使用完的取液器中。如使用固体肥皂,应保持肥皂干燥,盛装肥皂的容器保持清洁。3 .手洗净后应用一次性纸巾、干净的小毛巾擦干双手,或用干手器干燥双手,小毛巾应一用一消毒。4 .手无可见污染物时,可以使用速干手消毒剂消毒双手代替洗手。三、医务人员在下列情况下应当进行手消毒1 .检查、治疗、护理免疫功能低下的病人之前;2 .出入隔离病房、重症监护病房、烧伤病房、新生儿重症病房和传染病病房等医院感染重点部门前后;3 .接触具有传染性的血液、体液和分泌物以及被传染性致病微生物污染的物品后;4 .双手直接为传染病病人进行检查、治疗、护理或处理传染病人污物之后;5 .需双手保持较长时间抗菌活性时。四、医务人员手消毒的方法1.取适量的速干手消毒剂于掌心;6 .严格按照洗手的揉搓步骤进行揉搓;7 .揉搓时保证手消毒剂完全覆盖手部皮肤,直至手部干燥,使双手达到消毒目的。【注意事项】1 .手被感染性物质污染以及直接为传染病病人进行检查、治疗、护理或处理传染病病人污染物之后,应当先用流动水冲净,然后使用手消毒剂消毒双手。2.进行侵入性操作时应当戴无菌手套,戴手套前后应当洗手。一次性无菌手套不得重复使用。五、医务人员手卫生标准不同环境下工作的医务人员,手卫生应达到如下要求:1、i类和ii类区域医务人员的手卫生要求应W5cfu/cm%26sup2;。i类和ii类区域包括层流洁净手术室、层流洁净病房、普通手术室、产房、普通保护性隔离室、供应室洁净区、烧伤病房、重症监护病房等。2、迨类区域医务人员的手卫生要求应WloCfU/cm%26sup2;。适类区域包括儿科病房、妇产科检查室、注射室、换药室、治疗室、供应室清洁区、急诊室、化验室及各类普通病房和房间等。3、iv类区域医务人员的手卫生要求应W15cfu/cm%26sup2;。iv类区域包括感染性疾病科、传染病科及病房。4、各区域工作的医务人员的手,均不得检出致病微生物。六、手卫生设施和用品的配备1、处置室、换药室、病房等应设有流动洗手设施,手术室、产房、重症监护室等重点部门应当采用非手触式水龙头开关。2、用于洗手的肥皂或者皂液应当置于洁净的容器内,容器应当定期清洁和消毒,使用的固体肥皂应保持干燥。提倡使用皂液。如使用固体肥皂,应保持肥皂干燥,盛装肥皂的容器保持清洁。3、洗手后的干手物品或者设施应当避免造成二次污染。可使用一次性纸巾、干净的小毛巾擦干双手,或用干手器干燥双手。小毛巾应一用一消毒。Xx卫生院XX年1月10日

    注意事项

    本文(医务人员手卫生管理制度实施细则.docx)为本站会员(p**)主动上传,第壹文秘仅提供信息存储空间,仅对用户上传内容的表现方式做保护处理,对上载内容本身不做任何修改或编辑。 若此文所含内容侵犯了您的版权或隐私,请立即通知第壹文秘(点击联系客服),我们立即给予删除!

    温馨提示:如果因为网速或其他原因下载失败请重新下载,重复下载不扣分。




    关于我们 - 网站声明 - 网站地图 - 资源地图 - 友情链接 - 网站客服 - 联系我们

    copyright@ 2008-2023 1wenmi网站版权所有

    经营许可证编号:宁ICP备2022001189号-1

    本站为文档C2C交易模式,即用户上传的文档直接被用户下载,本站只是中间服务平台,本站所有文档下载所得的收益归上传人(含作者)所有。第壹文秘仅提供信息存储空间,仅对用户上传内容的表现方式做保护处理,对上载内容本身不做任何修改或编辑。若文档所含内容侵犯了您的版权或隐私,请立即通知第壹文秘网,我们立即给予删除!

    收起
    展开