欢迎来到第壹文秘! | 帮助中心 分享价值,成长自我!
第壹文秘
全部分类
  • 幼儿/小学教育>
  • 中学教育>
  • 高等教育>
  • 研究生考试>
  • 外语学习>
  • 资格/认证考试>
  • 论文>
  • IT计算机>
  • 法律/法学>
  • 建筑/环境>
  • 通信/电子>
  • 医学/心理学>
  • ImageVerifierCode 换一换
    首页 第壹文秘 > 资源分类 > DOCX文档下载
    分享到微信 分享到微博 分享到QQ空间

    移动式套管气回收装置操作规程(全).docx

    • 资源ID:376732       资源大小:16.95KB        全文页数:6页
    • 资源格式: DOCX        下载积分:5金币
    快捷下载 游客一键下载
    账号登录下载
    三方登录下载: 微信开放平台登录 QQ登录
    下载资源需要5金币
    邮箱/手机:
    温馨提示:
    快捷下载时,如果您不填写信息,系统将为您自动创建临时账号,适用于临时下载。
    如果您填写信息,用户名和密码都是您填写的【邮箱或者手机号】(系统自动生成),方便查询和重复下载。
    如填写123,账号就是123,密码也是123。
    支付方式: 支付宝    微信支付   
    验证码:   换一换

    加入VIP,免费下载
     
    账号:
    密码:
    验证码:   换一换
      忘记密码?
        
    友情提示
    2、PDF文件下载后,可能会被浏览器默认打开,此种情况可以点击浏览器菜单,保存网页到桌面,就可以正常下载了。
    3、本站不支持迅雷下载,请使用电脑自带的IE浏览器,或者360浏览器、谷歌浏览器下载即可。
    4、本站资源下载后的文档和图纸-无水印,预览文档经过压缩,下载后原文更清晰。
    5、试题试卷类文档,如果标题没有明确说明有答案则都视为没有答案,请知晓。

    移动式套管气回收装置操作规程(全).docx

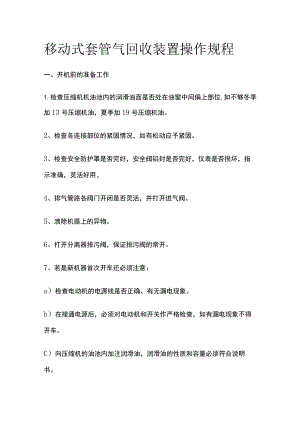
    移动式套管气回收装置操作规程一、开机前的准备工作1.检查压缩机机油池内的润滑油面是否处在油窗中间偏上部位,如不够冬季加13号压缩机油,夏季加19号压缩机油。2、检查各连接部位的紧固情况,如有松动应予紧固。3、检查安全防护罩是否完好,安全阀铅封是否完好,仪表是否损坏,指示准确,灵活好用。4、排气管路各阀门开闭是否灵活,并打开进气阀。5、清除机器上的异物。6、打开分离器排污阀,保证排污阀的常开。7、若是新机器首次开车还必须注意:a)检查电动机的电源线是否正确、有无漏电现象。b)在接通电源后,必须对电动机和开关作严格检查,如有漏电现象不得开车。C)向压缩机的油池内加注润滑油,润滑油的性质和容量必须符合说明书。d)在开新压缩机的头几天要特别小心,并作间断运转;停车时检查各轴承是否已得到适当润滑,有无个别轴承温度过高现象。经过第一个五千小时运转后,将压缩机油池内润滑油全部更换。检查各连接件的紧固程度并重新拧紧一次。二、压缩机运转及开车时的注意事项:1、机器正常运转后,密切注意仪表板上各项仪表读数。2、随时注意机器运转声音是否正常,特别注意是否有金属碰击声;机器连接处有无松动;有以上情况发生应停车检查或修理。3、当泵压高于干线压力0.3MPa时,缓慢打开干线进气阀门。4、压缩机满负荷运转后,各项技术参数应符合本使用说明书的规定,各项仪表的指示数值应不得超过额定值,否则应予停车检查或修理。5、检查各连接部位是否漏油、漏水、漏气现象。6、做好机器运转记录。7、开车时禁止做下列动作:a)拧紧或松动机器上的一切连接紧固件。b)不许过分调节安全阀的弹簧。C)对运转机件不准擦拭和用手触摸,不准向机器上放置工具和其他物件。d)不准移动机器。三、停车注意事项:1.停机前首先关闭干线进气阀门,停机后立即关闭套管阀门,并采取相应的措施。2、检查补充润滑油。3、紧固所有松动螺栓,并做好机器的清洁工作。4、机器准备长期停用时,将气阀卸下,涂以润滑油;同时气缸内灌入少量的润滑油,然后将气阀装回。再拨动电动机,带动压缩机旋转,使润滑油均匀地涂在活塞及气缸壁上。此时还应对结合面及外露部分的加工面,涂以防锈油,进行油封,关闭排污阀。5、不许用盛过汽油和其他挥发性油的器具储存或运送压缩机油,对电动机带动的压缩机,除以上操作规程及注意事项外还须做以下工作。6、初次开车注意:a)检查电动机的电源线是否正确,有无漏电现象。b)用人力把压缩机连接之皮带轮传动数转,检查压缩机有无故障。C)在接通电源后,必须对电动机和开关作严格检查,如有漏电现象不得开车。d)在电动机轴承处,加足润滑油7、开车后注意事项:a)经常注意倾听机器的声音,如有奇特声音,立即停车检查。b)注意机器各部连接处在运转时,是否有松动现象,如有停车检查。四、机器的维护保养:为了使机器保持安全、正常的工作,延长压缩机的使用寿命,使用者应按照下列保养规定进行定期保养。1.技术保养分级如下:日常维护(每班工作后)一级技术保养(累计工作100小时或每隔一个月)二级技术保养(累计工作500小时或每隔六个月)三级技术保养(累计工作10001500小时或每隔一年)根据压缩机工作条件和保养经验,技术保养项目可适当增减。2、日常维护保养:a)检查油池内油面高度(无机油设备除外)ob)消除漏水、漏油、漏气现象。C)检查各连接部件的螺钉、螺母的紧固情况。d)检查各工作仪表,读数是否正常,如损坏应及时修理或更换。e)清除机器零件表面的油污、水和灰尘。3、一级技术保养BR除按日常维护项目外,还须进行以下项目:a)更换机油。b)检查电机皮带的松紧程度,必要时应予以调整。c)在各注油杯处加注润滑脂。4、二级技术保养除按一级技术保养项目外,还须进行以下项目:a)检查各级安全阀的开启压力是否符合规定。b)拆检进排气阀并进行清洗。c)更换润滑油并清洗油池。d)检查连杆螺栓和平衡重的紧固情况。e)检查连杆大头轴承间隙,活塞销孔间隙。5、三级技术保养a)检查测量磨损件的运动间隙,并做好记录,为下次(三保)提供原始资料。b)清洗前液分离器的污垢和水锈。c)清洗气管路,曲轴箱。d)拆检气阀,要特别注意阀片,弹簧的磨损情况,对磨损较大的零件及时更换零件。e)拆检各运动部件,观察各摩擦表面的磨损情况,必要时应及时更换零件。

    注意事项

    本文(移动式套管气回收装置操作规程(全).docx)为本站会员(p**)主动上传,第壹文秘仅提供信息存储空间,仅对用户上传内容的表现方式做保护处理,对上载内容本身不做任何修改或编辑。 若此文所含内容侵犯了您的版权或隐私,请立即通知第壹文秘(点击联系客服),我们立即给予删除!

    温馨提示:如果因为网速或其他原因下载失败请重新下载,重复下载不扣分。




    关于我们 - 网站声明 - 网站地图 - 资源地图 - 友情链接 - 网站客服 - 联系我们

    copyright@ 2008-2023 1wenmi网站版权所有

    经营许可证编号:宁ICP备2022001189号-1

    本站为文档C2C交易模式,即用户上传的文档直接被用户下载,本站只是中间服务平台,本站所有文档下载所得的收益归上传人(含作者)所有。第壹文秘仅提供信息存储空间,仅对用户上传内容的表现方式做保护处理,对上载内容本身不做任何修改或编辑。若文档所含内容侵犯了您的版权或隐私,请立即通知第壹文秘网,我们立即给予删除!

    收起
    展开