欢迎来到第壹文秘! | 帮助中心 分享价值,成长自我!
第壹文秘
全部分类
  • 幼儿/小学教育>
  • 中学教育>
  • 高等教育>
  • 研究生考试>
  • 外语学习>
  • 资格/认证考试>
  • 论文>
  • IT计算机>
  • 法律/法学>
  • 建筑/环境>
  • 通信/电子>
  • 医学/心理学>
  • ImageVerifierCode 换一换
    首页 第壹文秘 > 资源分类 > DOCX文档下载
    分享到微信 分享到微博 分享到QQ空间

    医院物业招标评分标准.docx

    • 资源ID:366630       资源大小:20.29KB        全文页数:3页
    • 资源格式: DOCX        下载积分:5金币
    快捷下载 游客一键下载
    账号登录下载
    三方登录下载: 微信开放平台登录 QQ登录
    下载资源需要5金币
    邮箱/手机:
    温馨提示:
    快捷下载时,如果您不填写信息,系统将为您自动创建临时账号,适用于临时下载。
    如果您填写信息,用户名和密码都是您填写的【邮箱或者手机号】(系统自动生成),方便查询和重复下载。
    如填写123,账号就是123,密码也是123。
    支付方式: 支付宝    微信支付   
    验证码:   换一换

    加入VIP,免费下载
     
    账号:
    密码:
    验证码:   换一换
      忘记密码?
        
    友情提示
    2、PDF文件下载后,可能会被浏览器默认打开,此种情况可以点击浏览器菜单,保存网页到桌面,就可以正常下载了。
    3、本站不支持迅雷下载,请使用电脑自带的IE浏览器,或者360浏览器、谷歌浏览器下载即可。
    4、本站资源下载后的文档和图纸-无水印,预览文档经过压缩,下载后原文更清晰。
    5、试题试卷类文档,如果标题没有明确说明有答案则都视为没有答案,请知晓。

    医院物业招标评分标准.docx

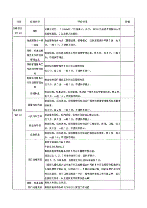
    项目分项名称评分标准分值价格部分(20分)报价计算公式为:(CmirvC)*价格满分。其中,Cmin为所有有效投标人中的最低报价,C为投标人的报价。技术部分(60分)物业服务总体设计方案物业服务总体方案(管理设想、管理模式、运作流程设计等就5分、良3分、一般1分;不提供不得分。陪检、标本送检服务工作计划及管理方案制定陪检、标本送检服务工作计划及管理方案。优5分、良3分、一般1分;不提供不得分。探视管理服务工作计划及管理方案制定探视管理服务工作计划及管理方案。优5分、良3分、一般1分;不提供不得分。电梯运行服务工作计划及管理方案制定电梯运行服务工作计划及管理方案。优5分、良3分、一般1分;不提供不得分。管理制度制定陪检、标本送检、探视管理、电梯运行服务及安全管理制度。优3分、良2分、一般1分;不提供不得分。质量控制方案制定陪检、标本送检、探视管理及电梯运行服务的质量管理体系和质量考核标准。优3分、良2分、一般1分;不提供不得分。人员培训方案制定服务礼仪、院内感染、安全防范知识的培训方案。优3分、良2分、一般1分;不提供不得分。作业指导书制定陪检、标本送检、探视管理及电梯运行工作规范、周程、日程。优3分、良2分、一般1分;不提供不得分。应急预案制定陪检、标本送检、探视管理及电梯运行服务应急预案。优3分、良2分、一般1分;不提供不得分。项目经理资质具有大学本科及以上学历年龄在55周岁以下具有在类似物业服务项目3年以上管理工作经验。满足以上1、2、3项条件者得3分,否则不得分。满足1、2、3项条件,且管理工作经验5年者加1分。(投标人提供相关证书复印件及投标截止时间前5个月在投标单位缴纳社会保险费的证明材料,如开标日上一个月的社保材料,因社保部门原因暂时无法取得,则可以往前顺延一个月;提供服务单位工作年限证明,装订在投标文件中。以上提供复印件需加盖公章)陪检、标本送检部门经理资质具有大专及以上学历。具有在类似物业项目3年以上管理工作经验。项目分项名称评分标准分值满足1、2项条件者得3分,否则不得分。(投标人提供相关证书复印件及投标截止时间前5个月在投标单位缴纳社会保险费的证明材料,如开标日上一个月的社保材料,因社保部门原因暂时无法取得,则可以往前顺延一个月;提供服务单位工作年限证明,装订在投标文件中。以上提供复印件需加盖公章)探视管理部门经理资质具有大专及以上学历。具有在类似物业服务项目3年以上管理工作经验。满足1、2项条件者得3分,否则不得分。(投标人提供相关证书复印件及投标截止时间前5个月在投标单位缴纳社会保险费的证明材料,如开标日上一个月的社保材料,因社保部门原因暂时无法取得,则可以往前顺延一个月;提供服务单位工作年限证明,装订在投标文件中。以上提供复印件需加盖公章)电梯运行服务部门经理资质具有大专及以上学历。具有在类似物业项目3年以上管理工作经验。满足1、2项条件者得3分,否则不得分。(投标人提供相关证书复印件及投标截止时间前5个月在投标单位缴纳社会保险费的证明材料,如开标日上一个月的社保材料,因社保部门原因暂时无法取得,则可以往前顺延一个月;提供服务单位工作年限证明,装订在投标文件中。以上提供复印件需加盖公章)陪检、标本送检项目配备医学相关专业人员医学相关专业人员提供毕业证书。且具有2年以上陪检、标本送检项管理经验。有1名满足1、2项条件者,得3分;没有或不符合条件不得分。(投标人提供相关证书复印件及投标截止时间前5个月在投标单位缴纳社会保险费的证明材料,如开标日上一个月的社保材料,因社保部门原因暂时无法取得,则可以往前顺延一个月;提供服务单位工作年限证明,装订在投标文件中。以上提供复印件需加盖公章)投标方承诺投标方承诺接到中标通知书后7日内按招标文件要求提供全面服务。有承诺书的,得2分,否则不得分。公司信息化建设经验投标人能充分利用信息化系统,在国内类似物业项目服务中得到认可、评价优秀的案例。(需提供具体的应用案例及所服务单位的证明材料复印件加盖公章)提供1个,得1分(满分3分)。项目分项名称评分标准分值在本项目有拟运用的信息化管理方案具有陪检、运送信息化管理板块的,提供该信息化软件运用方案和效果综合评价。方案及综合评价优得3分、良得2分;一般得1分;没有不得分。投标文件编制(满分1分)无缺页、串页;按流水码编制页码,页码号编制在报价文件右上角。符合条件,得1分,否则不得分。商务部分(20分)企业业绩投标人提供服务于类似本项目(如床位数及服务项目)的物业合同。每提供1个得2.5分(满分10分)(需提供物业合同首页、末页及合同期限内任意一月物业费发票及对应银行收款进账凭证复印件并加盖所服务单位的公章、用户反馈意见表与其他相关证书、证明材料复印件,装订在投标文件中。)企业信誉1获得质量管理体系(ISO9001)、环境管理体系(ISOl4001)、职业健康安全管理体系(OHSASI8001)三位一体化认证,且证书覆盖范围包含医院类服务项目。(需提供有效证书复印件,加盖公司印章。)企业信誉2投标人提供近三年度连续三年中华人民共和国境内会计师事务所出具的财务审计报告,每盈利年得1分,最高得3分,不盈利不得分。(需提供审计报告四表一注:资产负债表、利润表、现金流量表、所有者权益变动表、会计报表附注复印件加盖公司印章装订在投标文件中)企业信誉3投标人提供近三年企业纳税良好的证明,每提供一年得1分,最高得3分,不提供不得分。(需提供国税网公示信息的网上截图打印件,加盖公司印章)企业信用等级投标人上一年度企业信用等级。信用等级AAA得2分;信用等级AA得1分;其他。分。(需提供证书,复印件加盖公章装订在投标文件中)

    注意事项

    本文(医院物业招标评分标准.docx)为本站会员(p**)主动上传,第壹文秘仅提供信息存储空间,仅对用户上传内容的表现方式做保护处理,对上载内容本身不做任何修改或编辑。 若此文所含内容侵犯了您的版权或隐私,请立即通知第壹文秘(点击联系客服),我们立即给予删除!

    温馨提示:如果因为网速或其他原因下载失败请重新下载,重复下载不扣分。




    关于我们 - 网站声明 - 网站地图 - 资源地图 - 友情链接 - 网站客服 - 联系我们

    copyright@ 2008-2023 1wenmi网站版权所有

    经营许可证编号:宁ICP备2022001189号-1

    本站为文档C2C交易模式,即用户上传的文档直接被用户下载,本站只是中间服务平台,本站所有文档下载所得的收益归上传人(含作者)所有。第壹文秘仅提供信息存储空间,仅对用户上传内容的表现方式做保护处理,对上载内容本身不做任何修改或编辑。若文档所含内容侵犯了您的版权或隐私,请立即通知第壹文秘网,我们立即给予删除!

    收起
    展开