欢迎来到第壹文秘! | 帮助中心 分享价值,成长自我!
第壹文秘
全部分类
  • 幼儿/小学教育>
  • 中学教育>
  • 高等教育>
  • 研究生考试>
  • 外语学习>
  • 资格/认证考试>
  • 论文>
  • IT计算机>
  • 法律/法学>
  • 建筑/环境>
  • 通信/电子>
  • 医学/心理学>
  • ImageVerifierCode 换一换
    首页 第壹文秘 > 资源分类 > DOCX文档下载
    分享到微信 分享到微博 分享到QQ空间

    医美整形无创注射产品规划方案.docx

    • 资源ID:363919       资源大小:19.37KB        全文页数:2页
    • 资源格式: DOCX        下载积分:5金币
    快捷下载 游客一键下载
    账号登录下载
    三方登录下载: 微信开放平台登录 QQ登录
    下载资源需要5金币
    邮箱/手机:
    温馨提示:
    快捷下载时,如果您不填写信息,系统将为您自动创建临时账号,适用于临时下载。
    如果您填写信息,用户名和密码都是您填写的【邮箱或者手机号】(系统自动生成),方便查询和重复下载。
    如填写123,账号就是123,密码也是123。
    支付方式: 支付宝    微信支付   
    验证码:   换一换

    加入VIP,免费下载
     
    账号:
    密码:
    验证码:   换一换
      忘记密码?
        
    友情提示
    2、PDF文件下载后,可能会被浏览器默认打开,此种情况可以点击浏览器菜单,保存网页到桌面,就可以正常下载了。
    3、本站不支持迅雷下载,请使用电脑自带的IE浏览器,或者360浏览器、谷歌浏览器下载即可。
    4、本站资源下载后的文档和图纸-无水印,预览文档经过压缩,下载后原文更清晰。
    5、试题试卷类文档,如果标题没有明确说明有答案则都视为没有答案,请知晓。

    医美整形无创注射产品规划方案.docx

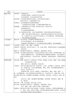
    项目计划内容SWOT简析内部优势:产品种类齐全专家团队支撑强,有袁舒怀等专家作支撑专家包装成型,有无论坛峰会等支撑内部劣势:产品包装以原材料为支撑点,而非以需求为支撑点;新客开发不足,内部客源转化不足;外部机会:生活化微整形是未来整形的趋势;产品消费形态符合商圈、写字楼等客群的消费习性;外部威胁,:同类型医院大打专家牌、国外技术支持、明星代言等;美容院低价竞争;公立医院的权威性影响。结论:塑造国际化形象,打造产品的尊贵感,形成专家技法是差异化技术的印象。依托0F19年的技术沉淀,形成无创注射对面部五官综合设计的优势,凸显医学专业+人体美学艺术的结合,拉升品牌价值。利用绿色通道、中医内调等提升增值服务。产品突破口业绩方向:从专业角度,倡导最科学权威的注射方式;从学术及营销角度,树立行业权威形象;以BOToX之低价吸纳人气,客人来院后转化为乔雅登、爱芙莱的销售;产品定位产品形象:可定制、专业、授权、专家团队。市场定位:尊贵定制,集专业与设计于一体,具备了塑形、除皱等功效的个人面部精细抗衰老方案。传播口号:OF逆时空无创中心一权威设计,逆转老态(待定)产品诠释:站在国际无创技术前沿,以发表无创注射专业论文N篇,成功案例分解、成立面部艺术雕琢研讨会,带给顾客面部艺术雕琢的尖端科技、艺术美感设计、面相与运程等知识,专家学术发布,现场体验、现场效果展示、消费者现身说法等。消费者策略主要人群:除皱:35岁以上,有抬头纹、川字纹、鱼尾纹、法令纹、面颊、下颔、颈部皱纹等高消费力人群;塑形:30岁以上,面部凹陷、疤痕人群个性特点:白领/私企老板/演艺人群:事业有成、工作忙、在意细节、注重品质、追求完美、有家庭生活、社会关系网络通达、攀比、奢侈、经常接触高端品牌及上层社会,知识层次中上。高端居家人群,如主妇:闲暇多,以家庭为重心,攀比、奢侈、虚荣、八褂、中年婚姻危机,社会关系网络多为同类型富太太,知识层次中下。媒体习惯:白领/私企老板/演艺人群:朋友圈等口碑传播强,冲动消费,明星效应、时尚杂志、旅游、潮流等。富有主妇:网络、朋友圈等口碑传播强,冲动消费,明星效应、旅游、潮流、跟风等。职业分类:白领、私企老板、演艺人群、富太太核心诉求:OF逆时空无创中心一权威设计,逆转老态(待定)安全、快速、无痛、效果立竿见影,重拾年轻感!沟通要点:OF逆时空无创中心是行业权威、行业标准,是国际化,是明星追捧的热潮;安全、快速、无痛、效果立竿见影;用这种权威高调态度和专业形象,切合这类人群高端且具有购买力的心理和现实。产品策略产品角色:人气产品botox生物除皱走量,某些部位价格略低于竞品利润产品一一爱芙莱、乔雅登(塑形)一一价格略高于竞品形象产品一一精致艺术套餐一一整合概念,打包价格推广策略推广目的:树立无创除皱、无创塑形标杆、技术权威,代表无创除皱、无创塑形技术高度、引领业态发展。推广主线:软推广一一学术营销、事件营销、网络分享、现身说法硬推广一一亚太逆时空无创中心形象推广方式:1.套餐推广(1+K2)2.发起成立无创峰会,创新研发及树立技术高度。- 将无创微整形研讨会模式持续发展;- 代表无创领域技术、创新等的最新发展;- 学习、研讨,由领域内的专家分享无创技术经验;-消费者现身说法促销原则:单项产品不做折扣、合并项目可套餐优惠;除皱产品可赠皮肤科项目;低价产品(BOTOX)引新客入门,高价产品(爱芙莱、乔雅登)推广;媒体策略重点媒体:新媒体、网络次重点媒体:地推广告媒体核心:精美印刷:无创形象画册无创技术展示、案例为主要媒体内容;分众广告:以商圈分众广告为投放平台;以快为核心诉求,突出面部整体协调、艺术设计、精雕细刻为广告内容;网络:以学术性的网络媒体为主要平台;以学术追踪报道、学术论文发布/研讨为主要方式季节策略重点季节:无明显季节特点特别季节:节庆前,如国庆、新年等;运营策略科室内策略:1、从高价向低价推荐,从进口向国产推荐;2、先从精致艺术套餐方案推荐,视顾客反映逐渐转向单项/并项推荐;跨科室策略:1、皮肤科是重点转化目标;2、整形科、中医科为次重点转化目标。渠道策略:1、重点渠道来源为美容院;2、次重点为行业逐个突破;咨询要点:1、咨询顺序由整体到局部、由大项目到单项、由高价到低价2、咨询员借助医生的权威性,提升顾客信心,促进成交。配套要点已有支撑:无创大师专家团队支持;全产品线提供丰富多元选择资质授权和授权专家;需要支持:明星代言;国外专家活动拉升品牌质感;配套系统的开发:面部3D设计系统演示特别提示备注:

    注意事项

    本文(医美整形无创注射产品规划方案.docx)为本站会员(p**)主动上传,第壹文秘仅提供信息存储空间,仅对用户上传内容的表现方式做保护处理,对上载内容本身不做任何修改或编辑。 若此文所含内容侵犯了您的版权或隐私,请立即通知第壹文秘(点击联系客服),我们立即给予删除!

    温馨提示:如果因为网速或其他原因下载失败请重新下载,重复下载不扣分。




    关于我们 - 网站声明 - 网站地图 - 资源地图 - 友情链接 - 网站客服 - 联系我们

    copyright@ 2008-2023 1wenmi网站版权所有

    经营许可证编号:宁ICP备2022001189号-1

    本站为文档C2C交易模式,即用户上传的文档直接被用户下载,本站只是中间服务平台,本站所有文档下载所得的收益归上传人(含作者)所有。第壹文秘仅提供信息存储空间,仅对用户上传内容的表现方式做保护处理,对上载内容本身不做任何修改或编辑。若文档所含内容侵犯了您的版权或隐私,请立即通知第壹文秘网,我们立即给予删除!

    收起
    展开