欢迎来到第壹文秘! | 帮助中心 分享价值,成长自我!
第壹文秘
全部分类
  • 幼儿/小学教育>
  • 中学教育>
  • 高等教育>
  • 研究生考试>
  • 外语学习>
  • 资格/认证考试>
  • 论文>
  • IT计算机>
  • 法律/法学>
  • 建筑/环境>
  • 通信/电子>
  • 医学/心理学>
  • ImageVerifierCode 换一换
    首页 第壹文秘 > 资源分类 > DOCX文档下载
    分享到微信 分享到微博 分享到QQ空间

    《版式编排设计》考核标准与办法.docx

    • 资源ID:363281       资源大小:17.04KB        全文页数:2页
    • 资源格式: DOCX        下载积分:5金币
    快捷下载 游客一键下载
    账号登录下载
    三方登录下载: 微信开放平台登录 QQ登录
    下载资源需要5金币
    邮箱/手机:
    温馨提示:
    快捷下载时,如果您不填写信息,系统将为您自动创建临时账号,适用于临时下载。
    如果您填写信息,用户名和密码都是您填写的【邮箱或者手机号】(系统自动生成),方便查询和重复下载。
    如填写123,账号就是123,密码也是123。
    支付方式: 支付宝    微信支付   
    验证码:   换一换

    加入VIP,免费下载
     
    账号:
    密码:
    验证码:   换一换
      忘记密码?
        
    友情提示
    2、PDF文件下载后,可能会被浏览器默认打开,此种情况可以点击浏览器菜单,保存网页到桌面,就可以正常下载了。
    3、本站不支持迅雷下载,请使用电脑自带的IE浏览器,或者360浏览器、谷歌浏览器下载即可。
    4、本站资源下载后的文档和图纸-无水印,预览文档经过压缩,下载后原文更清晰。
    5、试题试卷类文档,如果标题没有明确说明有答案则都视为没有答案,请知晓。

    《版式编排设计》考核标准与办法.docx

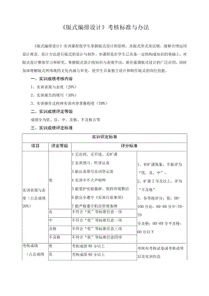
    版式编排设计考核标准与办法版式编排设计实训课程使学生掌握版式设计的原理,及版式形式美法则,能够合理运用设计理念、设计方法进行版式的设计与制作。本课程是在学生已具备一定的构成知识的基础上,对版式设计整体学习和研究,掌握版式设计的知识与表现手法,重在强调版式设计的广泛应用,同时加深理解版式所体现的文化内涵与审美,使学生具备独立设计和制作版式的岗位技能。一、实训成绩考核内容1、实训表现与态度(20%)2、实训报告的填写(30%)3、实训操作过程和实训内容掌握程度(50%)二、实训成绩评定等级成绩分为优、良、中、及格、不及格五等三、实训成绩评定标准实训评定标准项目评定等级评分标准实训表现与态度(占总成绩20%)优1无迟到、无早退、无旷课2实训预习、听讲认真3能认真填写实训登记表4实训中不大声喧哗5能爱护实验器材、保持环境整洁6能完全遵守实训注意事项7能严格遵守机房管理条例1、有旷课现象,不能评为“优、良、中”;2、旷课2节及以上,评为“不及格”3、各等级评分:优:90-100分良:80-89分中:70-79分及格:60-69分不及格:60分以下良不符合“优”等标准任意一项中不符合“优”等标准任意二项及格不符合“优”等标准任意三项不及格不符合“优”等标准任意四项考核成绩(占总成绩优考核成绩90分以上考核有考核试卷或考核说明以及实训作品良考核成绩80分以上50%)中考核成绩70分以上及格考核成绩60分以上不及格考核成绩60分以下实训报告(占总成绩30%)优1、按规定时间上交2、报告格式规范3、字迹清楚4、内容详尽、完整5、实训分析总结正确6、能提出合理化建议或有创新见解7、无抄袭现象各等级评分:优:90-100分良:80-89分中:70-79分及格:60-69分不及格:60分以下良不符合“优”等标准任意一项中不符合“优”等标准任意二项及格不符合“优”等标准任意三项不及格不符合“优”等标准任意四项总成绩实训表现与态度+考核成绩+实训报告

    注意事项

    本文(《版式编排设计》考核标准与办法.docx)为本站会员(p**)主动上传,第壹文秘仅提供信息存储空间,仅对用户上传内容的表现方式做保护处理,对上载内容本身不做任何修改或编辑。 若此文所含内容侵犯了您的版权或隐私,请立即通知第壹文秘(点击联系客服),我们立即给予删除!

    温馨提示:如果因为网速或其他原因下载失败请重新下载,重复下载不扣分。




    关于我们 - 网站声明 - 网站地图 - 资源地图 - 友情链接 - 网站客服 - 联系我们

    copyright@ 2008-2023 1wenmi网站版权所有

    经营许可证编号:宁ICP备2022001189号-1

    本站为文档C2C交易模式,即用户上传的文档直接被用户下载,本站只是中间服务平台,本站所有文档下载所得的收益归上传人(含作者)所有。第壹文秘仅提供信息存储空间,仅对用户上传内容的表现方式做保护处理,对上载内容本身不做任何修改或编辑。若文档所含内容侵犯了您的版权或隐私,请立即通知第壹文秘网,我们立即给予删除!

    收起
    展开