欢迎来到第壹文秘! | 帮助中心 分享价值,成长自我!
第壹文秘
全部分类
  • 幼儿/小学教育>
  • 中学教育>
  • 高等教育>
  • 研究生考试>
  • 外语学习>
  • 资格/认证考试>
  • 论文>
  • IT计算机>
  • 法律/法学>
  • 建筑/环境>
  • 通信/电子>
  • 医学/心理学>
  • ImageVerifierCode 换一换
    首页 第壹文秘 > 资源分类 > DOCX文档下载
    分享到微信 分享到微博 分享到QQ空间

    外挂架施工方案技术交底.docx

    • 资源ID:352736       资源大小:18.12KB        全文页数:8页
    • 资源格式: DOCX        下载积分:5金币
    快捷下载 游客一键下载
    账号登录下载
    三方登录下载: 微信开放平台登录 QQ登录
    下载资源需要5金币
    邮箱/手机:
    温馨提示:
    快捷下载时,如果您不填写信息,系统将为您自动创建临时账号,适用于临时下载。
    如果您填写信息,用户名和密码都是您填写的【邮箱或者手机号】(系统自动生成),方便查询和重复下载。
    如填写123,账号就是123,密码也是123。
    支付方式: 支付宝    微信支付   
    验证码:   换一换

    加入VIP,免费下载
     
    账号:
    密码:
    验证码:   换一换
      忘记密码?
        
    友情提示
    2、PDF文件下载后,可能会被浏览器默认打开,此种情况可以点击浏览器菜单,保存网页到桌面,就可以正常下载了。
    3、本站不支持迅雷下载,请使用电脑自带的IE浏览器,或者360浏览器、谷歌浏览器下载即可。
    4、本站资源下载后的文档和图纸-无水印,预览文档经过压缩,下载后原文更清晰。
    5、试题试卷类文档,如果标题没有明确说明有答案则都视为没有答案,请知晓。

    外挂架施工方案技术交底.docx

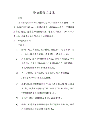
    外挂架施工方案一、说明外挂架是采用一种三角型架,分跨,不落地的工具型脚 手架,其高度为2200mm, 一般保护高度 为4000mm左右, 可根据楼层高度 设定,悬挂在外墙预留杆上,依靠塔吊分层 提升,可以用于结构 工程外墙安全防护和外墙模板施工。二、外墙挂架结构见附图一1) 结构 由三角型架。大小横杆,竖向立杆,安全防护 粉忏,安全,操作平台封板,承重螺栓,吊钩等组 成。2) 三角型架,是由8号槽钢焊接而成,架的一侧设有2 个附墙支座。三角斜撑和加强斜杆采用48×3.5 钢管焊接。供现场安装时用十字扣件互相连接。3) 大,小横杆,竖向立杆。安全栏杆,均采用48X3.5钢管用十字扣件连接成整体。4) 承重螺栓采用26圆钢制作。每个三角架上附 墙 支座设置1根,承重螺栓型状为T形。一端有T26 X4螺纹,酉己T26X4双螺母和150X150X10垫 板。5) 吊钩使 用16圆钢焊接成环。每组设2个。6) 安全,从外挂架外侧顶部开始向下设置密目安 全,绕过外挂架底部后到墙边架子处绑 扎。7) 封板,封板为= 50 mm厚的木板,作为操作人员通道及防止物体坠落。三、搭设方法在搭设时,首先要检查外挂架预留孔,是否按平面布置 图位置留设。待无误后方可进行外挂架搭设。1) 在首层外墙体混凝土强度 符合承载设计要求时, (C30混凝土养护程度 的30%)可进行外挂架搭设 施工。2) 首先将穿 墙杆26从墙外穿 入预留孔内,上垫 板, 带上双螺母,逐次按平面布 置安装。(平面布 置见 外墙大钢模布置图)3) 挂三角型架,上紧双螺母将外挂架,连成整 体,底部 连接小横杆,同时搭设竖向立杆,安全防护栏杆,(立 杆底部必须与三角架小横杆连接),及剪刀撑,形 成一组后,从上往下兜安全。4) 操作平台封板。封板时要用8#铅丝与挂架绑 扎 牢 固,封闭要严密。作封板时要将吊环预留在外,以 备吊装用。5) 挂架分组安装完毕后,检查每个挂架螺栓母是否锁 紧,检查组与组相交处连接钢管是否交叉(每组断 开处间距为200 mm,并封活动板)。确认无误后方 可进行模板施工。四.外挂架提升1) 墙体混凝土强度 符合承载设计要求后,将穿 墙拉杆 穿 入上层设留孔里(由外向里),用塔吊提升挂架。2) 在提升时,吊环应落在挂架重心部位(三角架吊环位 置),提起松开内侧螺母后,垂直慢速提升到上层预 留杆处,紧固内侧螺母,落钩,注意挂架在提升时不 要相互钩挂,逐渐提升。3) 预留杆拆除:穿墙拉杆拆除时,需要在挂架下层 平台内拆开内侧螺母,卸下垫片然后从外侧拔出 穿墙拉杆,以备下次周转使用。4) 挂架拆 除:当结构 施工完毕,用塔吊将外挂架吊到 地面再解体。五、设计计算1、说明1)、混凝土强度 按C30考虑,安装挂架必须达到C30 强度的30%;2)、每个开间按L2m考虑;3)、设定外挂架上承受模板荷载及活荷载。2、荷载计算1) 外挂架自重每木品外挂架自重:80 kg钢管支撑自重:6m×3.84 kgm=23.04 kg扣件自重:1.25 kg × 4=5.0跳板自重: 50 kgm2 × 1.2× 1.3m=78.000 kg合重:80÷23.04+78.00= 186.04 kg186.04 × 1.4=260.456 kg2) 模板荷载126 kgm2× 1.2 × 2.75=415.80 kg × 1.4=582.12 kg3) 施工荷载250 kgm2 X 1.2 × 1.3=390.00 kg3、内力计算1、 内力简图(详见图)模板荷载为集中荷载F=580.12 kg=5.82KN操作平台上荷载按均布荷载计算,此时单位面积上的荷载为:2604.56+3900/(L2 X L3)=4.17KN m2 化为节点荷载:F2=4.17 X L2 义 1.3/2=3.25 KN2)内力计算杆件内力这里不作计算,只计算支座反力Rav=Fi+F2=90.7 KNRAH=(F2 X 1,32+F2× 1.3)/2=2.11 KNRBH=RAHNllKN3)抗拉计算C30混凝土抗拉强度 标准值为2.0N MM2 .混凝土 养护强度 按达到标准值的15%计算:2Xl.5%=0.3NT=0.3 × 150 × 150 × 10-3=6.75 KN安全系 数:K=mRAH=6752.11=32 满足使用要求.4)抗压验算C30混凝土抗压强度 标准为20.0N mm2 ,混凝土养护强 度 按达到标准值的15%计算为:20.0×15%=3N/mm2 N=3 × 250 × 28 × 3.14/2 × 10 2.97 KN 安全系数:K=NRav=32.979.07=3.63满足使用要求.5)螺栓抗拉验算3#钢抗拉强度 设计值为190Nmm2 ,螺栓为26T=190×14×3.14× l-3=oo 83KN安全系 数:K=T/RAM=IoO832.11=47.78满足使用要求.6、螺杆抗剪验算3#钢抗剪强度 设计值为IloN/mm2,螺栓为26 T=110× 1/(4 X 3.14X26 X 26 X 10-3)=58.37KN安全系 数:K=T/RAV=58.37/907=6.44满足使用要求。7、连接螺栓抗剪验算M16标准螺栓为HPR 235普通螺栓,其抗剪强度为Fvb =130Nmm2 ,则T=l 30 × 3.14 r2 × n=130 × 3.14 × 82 × 6=156.8KN安全系 数 K=T/RAV=I568/907=173 满足要求。六、施工注意事项A.在外墙模板施工时。严格按外挂架平面布 置图和标 高预留图孔布置外挂架,预先将预留套管与模板固 定,以备处挂架施工用。B. 施工时如遇5级风不得提升。C.吊装就位要平稳、准确、不碰撞、不兜挂。D.在吊装时必须使用大卡环,不允许使用吊钩。E.吊装人员要相对固定,施工时必须有技术安全书面交底书。F、经常检查穿 墙拉忏,安全,外架吊具是否损坏。松动必须及时更换。G、模板施工时,待模板调整 完毕后,斜支撑不得受力于外 挂架H、挂架安装时混凝土养护强度不得低于标准值的15% (按 C30计算)施工现场安全施工注意事项:1、施工人员进入施工现场前,必须要进行施工安全、消防知识的教育和考核工 作,对考核不合格的职工,禁止进入施工现场参加施工。2、进入施工现场必须戴好安全帽,系好帽带,并正确使用个人劳动防护用品.3、严格执行操作规程,不得违章指挥和违章作业,对违章作业的指令有权拒绝 并有责任制止他人违章作业。4、施工作业时必须正确穿戴个人防护用品,进入施工现场必须戴安全帽。不许 私自用火,严禁酒后操作。5、穿拖鞋、高跟鞋、赤脚或赤膊不准进入施工现场。6、穿硬底鞋不得进行登高作业。7、在高空、钢筋、结构上作业时,一定要穿防滑鞋.8、现场用电,一定要有专人管理,同时设专用配电箱,严禁乱接乱拉,采取用电 挂牌制度,尤其杜绝违章作业,防止人身、线路,设备事故的发生。9、电钻、电锤、电焊机等电动机具用电、配电箱必须要有漏电保护装置和良好 的接地保护地线,所有电动机具和线缆必须定期检查,保证绝缘良好,使用电动机 具时应穿绝缘鞋,戴绝缘手套。10、工地施工照明用电,必须使用36伏以下安全电压,所有电器机具在不使用时, 必须随时切断电源,防止烧坏设备.11、在用喷灯、电焊机以及必要生火的地方,要填写用火申请登记和设专人看 管,随带消防器材等,保证消防措施的落实。施焊时,特别注意检查下方有无易 燃物,并做好相应的防护,用完后要检查,确认无火后再离开.12、未经安全教育培训合格不得上岗,非操作者严禁进入危险区域;特种作业必 须持特种作业资格证上岗。13、凡2m以上的高处作业无安全设施,必须系好安全带;安全带必须先挂牢后再 作业。14、高处作业材料和工具等物件不得上抛下掷.15、从事高空作业人员要定期体验。凡患有高血压、心脏病、贫血症、癫痫病以 及不适于高空作业的人员,不得从事高空作业。

    注意事项

    本文(外挂架施工方案技术交底.docx)为本站会员(p**)主动上传,第壹文秘仅提供信息存储空间,仅对用户上传内容的表现方式做保护处理,对上载内容本身不做任何修改或编辑。 若此文所含内容侵犯了您的版权或隐私,请立即通知第壹文秘(点击联系客服),我们立即给予删除!

    温馨提示:如果因为网速或其他原因下载失败请重新下载,重复下载不扣分。




    关于我们 - 网站声明 - 网站地图 - 资源地图 - 友情链接 - 网站客服 - 联系我们

    copyright@ 2008-2023 1wenmi网站版权所有

    经营许可证编号:宁ICP备2022001189号-1

    本站为文档C2C交易模式,即用户上传的文档直接被用户下载,本站只是中间服务平台,本站所有文档下载所得的收益归上传人(含作者)所有。第壹文秘仅提供信息存储空间,仅对用户上传内容的表现方式做保护处理,对上载内容本身不做任何修改或编辑。若文档所含内容侵犯了您的版权或隐私,请立即通知第壹文秘网,我们立即给予删除!

    收起
    展开