欢迎来到第壹文秘! | 帮助中心 分享价值,成长自我!
第壹文秘
全部分类
  • 幼儿/小学教育>
  • 中学教育>
  • 高等教育>
  • 研究生考试>
  • 外语学习>
  • 资格/认证考试>
  • 论文>
  • IT计算机>
  • 法律/法学>
  • 建筑/环境>
  • 通信/电子>
  • 医学/心理学>
  • ImageVerifierCode 换一换
    首页 第壹文秘 > 资源分类 > DOCX文档下载
    分享到微信 分享到微博 分享到QQ空间

    妇产医院妇、产科病房护士住院礼仪规范服务流程.docx

    • 资源ID:34538       资源大小:25.98KB        全文页数:5页
    • 资源格式: DOCX        下载积分:10金币
    快捷下载 游客一键下载
    账号登录下载
    三方登录下载: 微信开放平台登录 QQ登录
    下载资源需要10金币
    邮箱/手机:
    温馨提示:
    快捷下载时,如果您不填写信息,系统将为您自动创建临时账号,适用于临时下载。
    如果您填写信息,用户名和密码都是您填写的【邮箱或者手机号】(系统自动生成),方便查询和重复下载。
    如填写123,账号就是123,密码也是123。
    支付方式: 支付宝    微信支付   
    验证码:   换一换

    加入VIP,免费下载
     
    账号:
    密码:
    验证码:   换一换
      忘记密码?
        
    友情提示
    2、PDF文件下载后,可能会被浏览器默认打开,此种情况可以点击浏览器菜单,保存网页到桌面,就可以正常下载了。
    3、本站不支持迅雷下载,请使用电脑自带的IE浏览器,或者360浏览器、谷歌浏览器下载即可。
    4、本站资源下载后的文档和图纸-无水印,预览文档经过压缩,下载后原文更清晰。
    5、试题试卷类文档,如果标题没有明确说明有答案则都视为没有答案,请知晓。

    妇产医院妇、产科病房护士住院礼仪规范服务流程.docx

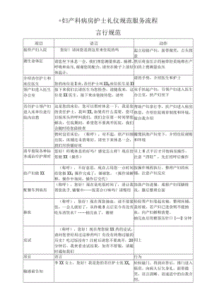
    +妇产科病房护士礼仪规范服务流程言行规范项目语言动作接待产妇入院您好!请问您是到这里来住院的吗起立迎接产妇,面带微笑,点头致意测生命体征请您坐下休息一会,我们帮您测量体温、脉搏、呼吸和血压,谢谢您的配合,请坐在椅子上放好体温计,然后将血压计的袖带轻柔地绑在产妇的上臂测量血压介绍责任护士和床位医生您的床位是X床,责任护士叫XX0床位医生是XX请的手势,介绍医生和护士领产妇进入医生办公室接下来我们去请医生为您检查,请随我来,这位是XX医生,接下来由他接待您,请坐双手扶起产妇,引领产妇进入医生办公室,扶产妇坐下责任护士领产妇进入床单位进行院内宣教这是您的床位,您可以暂时休息一下,我是您的责任护士,我叫XX,如果有什么需要,您可以按床头铃呼叫我们,我们会在第一时间帮您解决,住院期间,希望您不要离开医院,我们会随时给您做检查帮助产妇拿行李,扶产妇进入病房休息,介绍住院规章制度和环境,做自我介绍暂时没有床位:(称呼),对不起,原产妇刚出院,床铺还未消毒好,请坐下来休息一会,我们尽快铺好床搬凳扶助产妇坐下,介绍住院规则和环境清早留取各种标本或治疗护理时您好!昨晚休息的好吗?感觉怎么样?现在给您做XX(操作)早上8点半后才开始病室操作,注意“四轻”,先打招呼后操作给产妇做XX(称呼),不好意思,现在占用您一点时间给您做XX;操作完成了,谢谢您。(操作前解释,操作中询问,操作后交代)按操作规程执行。整理产妇的床铺,注意产妇反应配餐车到病房(称呼),您好!现在是吃饭时间了,清让我帮您洗手,铺餐巾饭菜合口味吗?请慢用协助产妇进餐,观察产妇用膳情况,膳后整理台面抽血(称呼),您好!现在帮您抽血,请不要紧张,一会儿就好了,从昨晚8点后至今有没有吃东西饮水?抽完血了,谢谢轻轻帮产妇卷起衣袖,整理床铺,盖好被,若产妇已进食则不能抽血,向产妇解释清楚。抽完血后用棉签压针口12分钟皮试(称呼),您好!现在帮您做XX药的皮试,请问您曾经用过这种药吗?有没有药物过敏的历史?吃过饭没有?注射后请您不要离开,20分钟后,我来看皮试结果,如有不舒服,请随时通知我们同上项目语言行为输液前告知李XX女士,您好!我是您的责任护士张XX,轻轻敲门,得到应答后,推门进入病房。向病人行欠身礼,面带微笑,语言清晰、语速适中的自我介绍。医生根据您的病情给您开了消炎药,待会我就给您输液。双手接过治疗单及药品,仔细核对姓名、药物,确认后,目视对方交代流程本次输液时间大概需要1个半小时左右,由于时间比较长,您需要去趟洗手间吗?是否需要我扶持您呢?卫生间在楼层东面左侧,这边请目视对方,规范手势引领,必要的情况下搀扶那我先去准备一下您的药物。语言轻柔,语气平缓,得到病人的同意,后退一步,走出去,转身轻轻关上房门您今天输的药物是氨曲南。它是一种消炎药,能够起到预防感染的作用。表情自然,目视对方,语言清晰、语速适中的介绍药物作用。输液一个小时后你要去2楼治疗室接受治疗,我会送你去的。面带微笑介绍今天治疗的流程如果您有不明白的地方可以问我,我尽量帮您解答,好吗?输液中李XX女士,请您把右手伸出来我看看血管目视对方,面带微笑,动作轻柔,身体略前倾,观察右手皮肤,选择血管情况。您今天想输那只手呢?右手的皮肤是完整的,没有破损、红肿,这根血管弹性很好,走向也很直,那我就在这输好吗?目视对方,面带微笑,动作、语言轻柔,语气平缓在输液过程中,您主要根据我的指导,配合我就好了。请握拳,我们现在消毒皮肤,在穿刺部位上方约6cm处扎止血带,动作轻柔,穿刺准确,妥善固定,滴速我已经为您调节好了,是每分钟60滴。是根据您的病情、年龄和药物的性质调节的,请您不要随意调动这个输液阀好吗?观察病人情绪、心态,有无紧张、忧虑等。安抚病人,解除其紧张情绪。3、在输液过程中,如果您感觉到不适、心慌、穿刺部位胀痛、管道内有空气、液体不畅和液体滴完等情况时,请及时按铃呼叫我。我把呼叫器放您左手旁,需要时按下,目视对方,详细介绍流程,语速均匀,确保对方听清楚请问还有不清楚的吗,那您好好休息,我不打扰您了。整理床单位,协助患者取舒适卧位我先过去好吗?再见交代清楚后,礼貌告辞,后退一步,面带微笑,与病人告别,转身走至病房门前,轻轻打开房门,走出去,转身轻轻关上房门。李XX女士,您今天的药水己经输完了。目视对方,面带微笑,您现在感觉怎么样?有没有什么不舒服的地方?耐心询问,仔细观察患者表情输液后请您轻轻按压针眼35分钟,以免出血,保持局部干燥清洁,避免感染。2、弯腰45度拔针,护士指导按压针眼,整理床单位。询问需要。面带微笑,耐心提醒注意事项谢谢您的配合。您好好休息。再见!行欠身礼与病人告别。轻轻关上房门。注射(称呼),您好!现在帮您打针,请转过身去,把裤带解开,请不要紧张,不会很疼的进针拔针快,推药慢。注射后,帮助产妇整理好床铺打静脉留置针(称呼),您好!我现在给您打的是留置针,这个针的好处是可以保留3-7天,不用每天穿刺,可减少穿刺的痛苦,但是您要小心,不要弄湿,也不要碰撞,以免针头脱出按操作规程执行静脉穿刺不成功(称呼),对不起,穿刺不成功,增加了您的痛苦,实在对不起。实在抱歉,血管不是太清楚,这一次穿刺还是没有成功,为了减轻您的痛苦,我将请XX护士来为您穿刺按操作规程进行第二次穿刺,若第二次仍不成功,换有经验的护士来穿刺。如发现局部肿胀或出血就立即处理。不要因穿刺失败而显得慌张、急躁或不耐烦发现产妇自己调输液速度(称呼),您好!我们已根据您的情况调好滴速,如果调速太快(太慢)都会影响您的治疗,请您不要自己调速,多谢合作按规定重新调节滴速并根据产妇情况有针对性的解释吸氧(称呼),您好!现在您需要吸氧,请不要紧张,感觉怎么样按操作规程执行。嘱咐同房产妇和家属不要在病室内吸烟,注意观察情况;留大小便常规(称呼),明天早上您需要留大小便检查,请按我所教的方法去做。我讲解的方法,您听明白了吗?发留取标本容器瓶或盒,详细讲解留取方法、注意事项和放置地点,直至产妇明白为止。发药(称呼),您好!现在到时间吃药了,请你吃药.莪都你(称日),您好;这是XX时候的药,请在餐后(或餐前)半小时服,现在请您服用,我会再过来看您的,谢谢教会产妇如何服食片剂、水齐IJ、粉剂、胶囊、碘剂等,交待注意事项,倒好开水。必要时协助产妇吃药发现产妇未按时吃药(称呼),您好!您应在XX时间吃药,还没吃是吗?现在我帮您倒水吃药好吗?为了取得治疗效果,最好按时服药,多谢合作倒水,拿药给产妇客,协助产妇服药测体温、脉搏、呼吸(称呼),现在帮您测体温,请夹好,我10分钟后来。您的体温正常帮助产妇夹紧体温计,10分钟后取出体温计,待产妇穿好衣服后,整理床铺若发热(称呼),您有点发烧,觉得哪儿不舒服吗?我会报告医师处理的,请多喝些水帮产妇倒开水测血压(称呼),现在帮您测血压,请躺好(或坐好),很快就好。您的血压是XX观察产妇有关情况并即报告医师整理床铺(称呼),您好!现在请让我帮您整理一下床铺,您会觉得舒服些。杂物多时:(称呼),您台面杂物多,为了使环境整洁,请您将物品放在规定的位置,多余的用物让家人带回去,好吗按操作规范整理。一边帮产妇收拾,一边教会产妇用物的定位放置卫生宣教(称呼),您好!病房内有氧气装置,为了大家的安全和健康,请勿在室内抽烟。保持环境整洁,不要随地吐痰、丢杂物,请注意公共卫生做宣传时,可边介绍。边示范,增强产妇的印象做健康教育(称呼),您好!我是您的主管护士叫XX,现在请让我为您介绍一些有关的卫生、健康、饮食知识,这些也叫健康教育,您明白了吗详细介绍,通俗易懂。如情感活动、饮食、服药、康复锻炼,注意事项,预防知识等帮产妇翻身时(称呼),您现在躺的体位已有一段时间了,时间太久会影响血循环,请让我帮您更换一下体位好吗?这样的体位您觉得舒服吗按规范操作帮助产妇翻身帮产妇做口腔护理时(称呼),现在帮您清洁口腔、牙齿,使您感觉舒服些,我会很小心的,请按操作规范特殊区监护室,劝探视者离院(称呼),现在是休息时间,请您先回去,以免影响休息,欢迎您下次再来微笑、劝说,注意语气语调和表情;睡前护理(称呼),现在是休息时间,请早点休息,晚安整理床铺,关闭电视和电灯。中午、晚上休息时间,产妇或家属仍看电视(称呼),您好!现在是休息时间,请您把电视关上,按时休息。多谢合作关熄电视,帮盖好被子。关上电视、电灯,轻轻带上病房门影像检查(称呼),明天您需要做XX检查,请您不要离开,届时我们会派人送您去(称呼),您现在到XX科做检查,有没有什么不舒服对重产妇一定要有医护人员护送,若因特殊情况暂不能检查,要向产妇解释原因。在送检途中,向产妇介绍该项检查的目的和意义通知禁食(称呼),明天您需要做XX检查,为了检查的准确性,请您今晚8时后不要吃东西和饮水到产妇床边解释,征得产妇同意后再离开,不可站在门前或在走廊叫喊手术前(称呼),明天XX医师为您做手术,您有什么疑问吗?请不要担心,手术准备很仔细,像您这样的手术医师做过很多次,手术前会打麻醉药,手术时不会很痛的,今晚早点唾详细介绍手术前注意事项,检查手术部位及其他准备工作。交待准备工作,让产妇做到心中有数手术后(称呼),您感觉怎么样?有哪儿不舒服?有需要我帮忙的地方吗详细检查伤口渗出情况,引流管是否通畅及其他有关情况术后产妇诉疼痛未带止痛盒:(称呼),您痛得厉害吗?麻醉过后伤口会有些痛,能忍受吗?如不能忍受,我们会为您注射止痛针,您认为怎么样带止痛盒:(称呼),您痛得厉害吗?让我检查一下您带的止痛盒。对不起,止痛盒有点毛病,我会想办法解决的,请放心详细检查局部或脚体情况,摆放正确位置仔细检查止痛盒有无故障,如有故障设法排除若不能排除则请麻醉师来,直至解决问题为止术后禁食(称呼),您觉得肚子饿吗?现在您还不宜吃东西,我们会给您输液,可以保证营养,请您坚持一下讲解禁食的重要性,让产妇明白其中的道理,主动配合,否则,只是口头上同意,而私下吃东西术后三天内T38.5C以下(称呼),您有点发烧,这可能是手术后的正常现象,一般三天后会好的,请不要紧张,我们会随时观察趁工作空闲时,到病房讲解手术后为什么会发烧,消除产妇的紧张情绪术后可以下床活动的产妇(称呼),要注意早期活动,在床上多翻身,然后下床活动,可防止并发症,有利于身体的康复详细介绍活动的好处,扶助或协助产妇会好、下床,注意让产妇勿着凉征求产妇对服务质量的意见你好,住院期间,我们哪方面的工作还需要进一步改进呢?多谢您的宝贵意见,我们一定会不断改进的,非常感谢做好宣传和了解顾客意见注意:1、礼貌用语:您好、请、谢谢、非常抱歉、好吗、我们、请慢走等。2、语音、语、气、语速、语调、节奏,使用普通话,说话自然和蔼,吐字清楚。3、随时注意表情与体姿、手势等。

    注意事项

    本文(妇产医院妇、产科病房护士住院礼仪规范服务流程.docx)为本站会员(p**)主动上传,第壹文秘仅提供信息存储空间,仅对用户上传内容的表现方式做保护处理,对上载内容本身不做任何修改或编辑。 若此文所含内容侵犯了您的版权或隐私,请立即通知第壹文秘(点击联系客服),我们立即给予删除!

    温馨提示:如果因为网速或其他原因下载失败请重新下载,重复下载不扣分。




    关于我们 - 网站声明 - 网站地图 - 资源地图 - 友情链接 - 网站客服 - 联系我们

    copyright@ 2008-2023 1wenmi网站版权所有

    经营许可证编号:宁ICP备2022001189号-1

    本站为文档C2C交易模式,即用户上传的文档直接被用户下载,本站只是中间服务平台,本站所有文档下载所得的收益归上传人(含作者)所有。第壹文秘仅提供信息存储空间,仅对用户上传内容的表现方式做保护处理,对上载内容本身不做任何修改或编辑。若文档所含内容侵犯了您的版权或隐私,请立即通知第壹文秘网,我们立即给予删除!

    收起
    展开