欢迎来到第壹文秘! | 帮助中心 分享价值,成长自我!
第壹文秘
全部分类
  • 幼儿/小学教育>
  • 中学教育>
  • 高等教育>
  • 研究生考试>
  • 外语学习>
  • 资格/认证考试>
  • 论文>
  • IT计算机>
  • 法律/法学>
  • 建筑/环境>
  • 通信/电子>
  • 医学/心理学>
  • ImageVerifierCode 换一换
    首页 第壹文秘 > 资源分类 > DOCX文档下载
    分享到微信 分享到微博 分享到QQ空间

    办公文档范本医院医疗岗位说明书.docx

    • 资源ID:311352       资源大小:24.35KB        全文页数:10页
    • 资源格式: DOCX        下载积分:5金币
    快捷下载 游客一键下载
    账号登录下载
    三方登录下载: 微信开放平台登录 QQ登录
    下载资源需要5金币
    邮箱/手机:
    温馨提示:
    快捷下载时,如果您不填写信息,系统将为您自动创建临时账号,适用于临时下载。
    如果您填写信息,用户名和密码都是您填写的【邮箱或者手机号】(系统自动生成),方便查询和重复下载。
    如填写123,账号就是123,密码也是123。
    支付方式: 支付宝    微信支付   
    验证码:   换一换

    加入VIP,免费下载
     
    账号:
    密码:
    验证码:   换一换
      忘记密码?
        
    友情提示
    2、PDF文件下载后,可能会被浏览器默认打开,此种情况可以点击浏览器菜单,保存网页到桌面,就可以正常下载了。
    3、本站不支持迅雷下载,请使用电脑自带的IE浏览器,或者360浏览器、谷歌浏览器下载即可。
    4、本站资源下载后的文档和图纸-无水印,预览文档经过压缩,下载后原文更清晰。
    5、试题试卷类文档,如果标题没有明确说明有答案则都视为没有答案,请知晓。

    办公文档范本医院医疗岗位说明书.docx

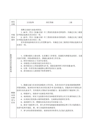
    岗位名称主任医师岗位等级三级申报基本条件受聘正高级专业技术职务:1、24年,符合实施方案中三类岗位的基本任职条件,并满足正高三级岗位申报必选相关本次项目一项。2、23年,符合实施方案中三类岗位的基本任职条件,并满足正高三级岗位申报必选相关本次项目二项。首次设岗退休相关有关人员受聘23年,并满足正高三级岗位申报必选相关本次项目一项。报选关次目申必相本项1、任期内服从上级安排,认真履行工作职责,医德医风和服务态度好,无重大医疗差错、纠纷或事故发生。圆满完成各项工作任务。2、担任市级及以上专业学会委员。3、市级重点专科相关相关本次项目人。4、获市级及以上科技成果奖21项,或获县级科研立项并结题22项。5、以第一作者在统计源或核心期刊发表论文22篇。6、获市级及以上政府授予的荣誉称号。聘期内岗位职责与任务1、圆满完成门诊及住院部临床工作任务,具有诊治本专业复杂疑难病例和开展高难度、复杂性诊疗相关本次项目或手术/技术的能力;其临床诊疗效果达市县同行业先进水平。具有组织大型医疗活动的能力,能全面指导下级医师工作。2、积极参与、协助本专业新技术的开展。3、承担医院、科室下达的指令性任务和接受突发性公共卫生事件相关工作。4、认真执行医院核心规章制度规章,完成规定的值班任务等。5、承担教学工作,聘期内在院内举办学术讲座1次。6、指导下级医师工作,参与本学科发展建设规划的制定和工作计划的执行,为青年医师开展医、教、研工作提供咨询和指导。7、参与科室管控管理管控,承担培养学科带头人后备人选的任务。岗位名称主任医师岗位等级四级报本件申基条受聘主任医师职务,且符合XX人民医院岗位设置实施方案中三类岗位的基本任职条件聘期内岗位职责与任务1、圆满完成门诊及临床工作任务,具有较好地诊治本专业复杂疑难病例和开展较高难度、复杂性诊疗相关本次项目或手术/技术的能力。其临床诊疗效果周边地区本专业领先水平。具有组织较大型医疗活动的能力,能全面指导下级医师工作。2、积极参与、协助本专业新技术的开展。3、承担医院、科室下达的指令性任务和接受突发性公共卫生事件相关工作。4、认真执行医院核心规章制度规章,完成规定的值班任务等。5、承担教学工作,完成规定的教学工作量。6、承担实习医生教学和培养任务。7、指导下级医生工作,参与本学科发展建设规划的制定和工作计划的执行,为青年医师开展医、教、研工作提供咨询和指导。8、参与科室管控管理管控,承担培养学科技术有关员工骨干企业有关员工的任务。岗位名称副主任医师岗位等级五级申报基本条件受聘副高级专业技术职务:1、26年,符合实施方案中三类岗位的基本任职条件,并满足副高五级岗位申报必选相关本次项目一项。2、25年,符合实施方案中三类岗位的基本任职条件,并满足副高五级岗位申报必选相关本次项目二项。3、24年,符合实施方案中三类岗位的基本任职条件,并满足副高五级岗位申报必选相关本次项目三项。首次设岗退休相关有关人员受聘23年,并满足副高五级岗位申报必选相关本次项目之一。1、任期内服从科室安排,认真履行工作职责,医德医风和服务态度好,无重大医疗差错、纠纷或事故发生。在上级医师指导下,圆满完成各项工作任务。2、担任市级及以上专业学会委员。3、市级重点专科相关相关本次项目人。4、获市级及以上科技成果奖21项,或获县级科研立项并结题22项。5、以第一作者在统计源期刊发表论文22篇,或在国家核心期刊发表论文21篇。6、获市级及以上政府授予的荣誉称号。聘期内岗位职责与任务1、在上级医师指导下,圆满完成门诊及临床工作任务。熟悉临床常见病及多发病的诊治原则,能较熟练地处置本专业复杂疑难重症,具有开展本专业较高难度诊疗相关本次项目或手术/技术工作的能力,其临床诊疗效果达本地区本专业先进水平。能全面指导下级医师工作。2、积极参与、协助本专业新技术的开展。3、承担医院、科室下达的指令性任务和接受突发性公共卫生事件相关工作。4、认真执行医院核心规章制度规章,完成规定的值班任务等。5、承担教学工作,完成规定的教学工作量。6、指导下级医生工作,承担院内业务讲座。7、按规定参加继续教育。岗位名称副主任医师岗位等级六级申报基本条件受聘副高级专业技术职务:1、23年:符合实施方案中三类岗位的基本任职条件,并满足副高六级岗位申报必选相关本次项目一项。2、22年:符合实施方案中三类岗位的基本任职条件,并满足副高六级岗位申报必选相关本次项目二项。首次设岗受聘副高专业技术职务22年,并满足副高六级岗位申报必选相关本次项目一项。报选关次目申必相本项1、任期内服从科室安排,认真履行工作职责,医德医风和服务态度好,无重大医疗差错、纠纷或事故发生。在上级医师指导下,圆满完成各项工作任务。2、担任市级及以上专业学会委员。3、科室相关相关本次项目人。4、获县级及以上科技成果奖项,或获县级科研立项并结题22项。5、以第一作者在统计源期刊发表论文22篇,或在国家核心期刊发表论文21篇。6、获市级及以上政府授予的荣誉称号。聘期内岗位职责与任务1、在上级医师指导下,圆满完成门诊及临床工作任务。熟悉临床常见病及多发病的诊治原则,能较好地处置本专业复杂疑难重症;具有开展本专业一定难度诊疗相关本次项目或手术/技术工作的能力,其临床诊疗效果较好。能较全面地指导下级医师工作。2、积极参与、协助本专业新技术的开展。3、承担医院、科室下达的指令性任务和接受突发性公共卫生事件相关工作。4、认真执行医院核心规章制度规章,完成规定的值班任务等。5、承担教学工作,完成规定的教学工作量。6、指导下级医师工作,承担院内业务讲座。7、按规定参加继续教育。LU/JU冈位名称副主任医师岗位等级七级申报基本条件已受聘副级专业技术职务,且符合实施方案中三类岗位的基本任职条件聘期内岗位职责与任务1、在上级医师指导下,完成门诊及临床工作任务。熟悉临床常见病及多发病的诊治原则,能较好地处置本专业复杂疑难重症;具有开展本专业一定难度诊疗相关本次项目或手术/技术工作的能力,其临床诊疗效果较好。能较全面地指导下级医师工作。2、积极参与、协助本专业新技术的开展。3、承担医院、科室下达的指令性任务和接受突发性公共卫生事件相关工作。4、认真执行医院核心规章制度规章,完成规定值班任务。5、承担教学工作,完成规定的教学工作量。6、指导下级医生工作,承担院内业务讲座。7、按规定参加继续教育。岗位名称主治医师岗位等级八级申报基本条件受聘中级专业技术职务:1、26年,符合实施方案中三类岗位的基本任职条件,并满足中级八级岗位申报必选相关本次项目一项。2、25年:符合实施方案中三类岗位的基本任职条件,并满足中级八级岗位申报必选相关本次项目二项。3、24年:符合实施方案中三类岗位的基本任职条件,并满足中级八级岗位申报必选相关本次项目三项。首次设岗受聘中级专业技术职务27年,符合实施方案中三类岗位的基本任职条件,并满足中级八级岗位申报必选相关本次项目一项。报选关次目申必相本项1、任期内服从科室安排,认真履行工作职责,医德医风和服务态度好,无重大医疗差错、纠纷或事故发生。在上级医师指导下,圆满完成各项工作任务。2、担任市级及以上专业学会委员。3、获县级及以上科技成果奖项。4、参与开展本专业新技术新相关本次项目21项(排名前三位,以文件为准)。5、以第一作者在统计源期刊发表论文22篇,或中文核心期刊论文篇。6、获县以上主管机构部门机构表彰。聘期内岗位职责与任务1、在上级医师指导下,圆满完成日常临床工作任务。熟悉本专业常见病及多发病的诊治原则,能在上级医师指导下较熟练地处置本专业较复杂疑难重症,具有开展本专业常规诊疗相关本次项目或手术/技术工作的能力。能较全面地指导下级医师工作。2、积极参与、协助本专业新技术的开展。3、承担医院、科室下达的指令性任务和接受突发性公共卫生事件相关工作。4、认真执行医院核心规章制度规章,完成规定的值班任务等。5、承担教学工作任务,完成规定的教学工作量。6、指导下级医生工作。7、按规定参加继续教育。岗位名称主治医师岗位等级九级申报基本条件受聘中级专业技术职务:1、23年:符合实施方案中三类岗位的基本任职条件,并满足中级九级岗位申报必选相关本次项目一项。2、22年:符合实施方案中三类岗位的基本任职条件,并满足中级九级岗位申报必选相关本次项目二项。首次设岗受聘中级专业技术职务22年,符合实施方案中三类岗位的基本任职条件,并满足中级九级岗位申报必选相关本次项目一项。报选关次目申必相本项1、任期内服从科室安排,认真履行工作职责,医德医风和服务态度好,无重大医疗差错、纠纷或事故发生。在上级医师指导下,圆满完成各项工作任务。2、担任市级及以上专业学会委员。3、参与开展新技术新相关本次项目21项(以文件为准,排名前三位)。4、以第一作者在省级以上学术期刊发表论文篇。5、获县以上主管机构部门机构表彰。聘期内岗位职责与任务K在上级医师指导下,圆满完成日常临床工作任务。熟悉本专业常见病及多发病的诊治原则,能在上级医师指导下处置本专业较复杂疑难病症,具有开展本专业常规诊疗相关本次项目或手术/技术工作的能力,能指导下级医师开展工作。2、积极参与、协助本专业新技术的开展。3、承担医院、科室下达的指令性任务和接受突发性公共卫生事件相关工作任务4、认真执行医院核心规章制度规章,完成规定的值班任务等。5、承担教学工作任务,完成规定的教学工作量,指导下级医生工作。6、按规定参加继续教育。岗位名称主治医师岗位等级十级申报基本条件受聘中级专业技术职务,且符合实施方案中三类岗位的基本任职条件聘期内岗位职责与任务1、在上级医师指导下,圆满完成日常临床工作任务。熟悉本专业常见病及多发病的诊治原则;能在上级医师指导下处置一些复杂疑难病症,具有开展本专业常规诊疗相关本次项目或手术/技术工作的能力。能指导下级医师工作。2、积极参与、协助本专业新技术的开展。3、承担医院、科室下达的指令性任务和接受突发性公共卫生事件相关工作任务4、认真执行医院核心规章制度规章,完成规定的值班任务等。5、承担教学工作任务,完成规定的教学工作量。6、按规定参加继续教育。岗位名称医师岗位等级十一级报本件申基条受聘医师专业技术职务:1、22年:符合实施方案中三类岗位的基本任职条件,并满足初级十一级岗位申报必选相关本次项目一项。2、21年:符合实施方案中三类岗位的基本任职条件,并满足初级十一级岗位申报必选相关本次项目二项。报选关次目申必相本项1、任期内服从科室安排,认真履行工作职责,医德医风和服务态度好,无重大医疗差错、纠纷或事故发生。在上级医师指导下,圆满完成各项工作任务。2、硕士研究生毕业受聘医师专业技术职务1年以上。3、以第一作者在省级以上期刊发表论文21篇。4、获县级及以上业务知识竞赛一等奖。期岗职与务聘内位责任1、在上级医师指导下,圆满完成各项临床工作任务。2、具有在上级医师指导下开展本专业常见病、多发病诊治和进行本专业常规诊疗相关本次项目或手术/技术工作的能力。3、积极参加新技术的开展,认真相关相关本次项目地完成医院、科室下达的指令性任务,并勇于承担突发性公共卫生事件相关工作任务。4、认真执行医院核心规章制度规章,执业

    注意事项

    本文(办公文档范本医院医疗岗位说明书.docx)为本站会员(p**)主动上传,第壹文秘仅提供信息存储空间,仅对用户上传内容的表现方式做保护处理,对上载内容本身不做任何修改或编辑。 若此文所含内容侵犯了您的版权或隐私,请立即通知第壹文秘(点击联系客服),我们立即给予删除!

    温馨提示:如果因为网速或其他原因下载失败请重新下载,重复下载不扣分。




    关于我们 - 网站声明 - 网站地图 - 资源地图 - 友情链接 - 网站客服 - 联系我们

    copyright@ 2008-2023 1wenmi网站版权所有

    经营许可证编号:宁ICP备2022001189号-1

    本站为文档C2C交易模式,即用户上传的文档直接被用户下载,本站只是中间服务平台,本站所有文档下载所得的收益归上传人(含作者)所有。第壹文秘仅提供信息存储空间,仅对用户上传内容的表现方式做保护处理,对上载内容本身不做任何修改或编辑。若文档所含内容侵犯了您的版权或隐私,请立即通知第壹文秘网,我们立即给予删除!

    收起
    展开