欢迎来到第壹文秘! | 帮助中心 分享价值,成长自我!
第壹文秘
全部分类
  • 幼儿/小学教育>
  • 中学教育>
  • 高等教育>
  • 研究生考试>
  • 外语学习>
  • 资格/认证考试>
  • 论文>
  • IT计算机>
  • 法律/法学>
  • 建筑/环境>
  • 通信/电子>
  • 医学/心理学>
  • ImageVerifierCode 换一换
    首页 第壹文秘 > 资源分类 > DOCX文档下载
    分享到微信 分享到微博 分享到QQ空间

    给排水工程限额控制要素.docx

    • 资源ID:267188       资源大小:17.39KB        全文页数:2页
    • 资源格式: DOCX        下载积分:5金币
    快捷下载 游客一键下载
    账号登录下载
    三方登录下载: 微信开放平台登录 QQ登录
    下载资源需要5金币
    邮箱/手机:
    温馨提示:
    快捷下载时,如果您不填写信息,系统将为您自动创建临时账号,适用于临时下载。
    如果您填写信息,用户名和密码都是您填写的【邮箱或者手机号】(系统自动生成),方便查询和重复下载。
    如填写123,账号就是123,密码也是123。
    支付方式: 支付宝    微信支付   
    验证码:   换一换

    加入VIP,免费下载
     
    账号:
    密码:
    验证码:   换一换
      忘记密码?
        
    友情提示
    2、PDF文件下载后,可能会被浏览器默认打开,此种情况可以点击浏览器菜单,保存网页到桌面,就可以正常下载了。
    3、本站不支持迅雷下载,请使用电脑自带的IE浏览器,或者360浏览器、谷歌浏览器下载即可。
    4、本站资源下载后的文档和图纸-无水印,预览文档经过压缩,下载后原文更清晰。
    5、试题试卷类文档,如果标题没有明确说明有答案则都视为没有答案,请知晓。

    给排水工程限额控制要素.docx

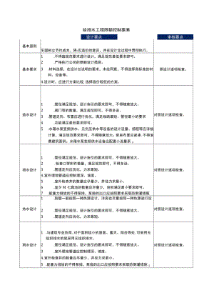
    给排水工程限额控制要素基本原则牢固树立节约成本、降氐造价的意识,并在设计全过程中贯彻执行。基本要求1 .不得超规范要求进行设计,满足规范最低要求即可。2 .严格执行公司的限额设计措施。3 .材料选择,在设计总说明的要求,未经同意,不得选择高标准的材料、设备等。4 .设计时,应进行方案比较,选择造价较低的方案。照设计逐项检查。给水设计1 .管径满足规范、设计指引的要求即可,不得随意放大。2 .阀门等的数量,满足规范即可,不得多设。3 .管道走向、布置应进行优化,满足线路最短、管径最小的要求4 .功能满足最低要求即可。5 .水箱水泵变频供水、无负压供水等设备的设计流量、扬程等应详细计算,满足规范要求即可,不得随意放大;泵房布置应紧凑,不得浪费建筑面积;水箱水泵变频供水设备应配置小流量泵对照设计逐项检查。排水设计1 .管径满足规范、设计指引的要求即可,不得随意放大。2 .检查口等附件数量,满足规范即可,不得多设。3 .管道走向应优化,力求最短。4 .室外埋地管道应控制埋深、坡度。5 .室外检杳井的数量应尽量少,井径力求最小。6 .室夕M七粪池的数量应尽量少,容积满足最小要求即可。7 .能重力排放的不得泵排,泵排的出口应按照要求采取防倒灌措瓶对照设计逐项检查。热水设计1 .别嬖一般按照一种热源设计,洋房也尽量按照一种热源进行设2 .管径满足规范、设计指引的要求即可,不得随意放大。3 .管道走向应优化,力求最短。对照设计逐项检查。雨水设计1 .与建筑专业协商,对于面积较小的屋面、露天、阳台等处,可采用无组织排水的就采用无组织排水。2 .管径满足规范、设计指引的要求即可,不得随意放大。3 .室外埋地管道应控制埋深、坡度。4 .室外检查井的数量应尽量少,井径力求最小。5 .能重力排放的不得泵排,泵排的出口应按照要求采取防倒灌措施对照设计逐项检查。设计要点审核要点消防设计1 .满足规范最低要求即可,能不设就不设能少设就少设。2 .管径满足规范、设计指引的要求即可,不得随意放大。3 .管道走向应优化,力求最短。4 .阀门应精简,力求最少。5 .消防水箱水池容积、消防水泵流量扬程等应详细计算,不得随意放大;泵房布置应紧凑,不得浪费建筑面积。对照设计逐项检查。

    注意事项

    本文(给排水工程限额控制要素.docx)为本站会员(p**)主动上传,第壹文秘仅提供信息存储空间,仅对用户上传内容的表现方式做保护处理,对上载内容本身不做任何修改或编辑。 若此文所含内容侵犯了您的版权或隐私,请立即通知第壹文秘(点击联系客服),我们立即给予删除!

    温馨提示:如果因为网速或其他原因下载失败请重新下载,重复下载不扣分。




    关于我们 - 网站声明 - 网站地图 - 资源地图 - 友情链接 - 网站客服 - 联系我们

    copyright@ 2008-2023 1wenmi网站版权所有

    经营许可证编号:宁ICP备2022001189号-1

    本站为文档C2C交易模式,即用户上传的文档直接被用户下载,本站只是中间服务平台,本站所有文档下载所得的收益归上传人(含作者)所有。第壹文秘仅提供信息存储空间,仅对用户上传内容的表现方式做保护处理,对上载内容本身不做任何修改或编辑。若文档所含内容侵犯了您的版权或隐私,请立即通知第壹文秘网,我们立即给予删除!

    收起
    展开