欢迎来到第壹文秘! | 帮助中心 分享价值,成长自我!
第壹文秘
全部分类
  • 幼儿/小学教育>
  • 中学教育>
  • 高等教育>
  • 研究生考试>
  • 外语学习>
  • 资格/认证考试>
  • 论文>
  • IT计算机>
  • 法律/法学>
  • 建筑/环境>
  • 通信/电子>
  • 医学/心理学>
  • ImageVerifierCode 换一换
    首页 第壹文秘 > 资源分类 > DOCX文档下载
    分享到微信 分享到微博 分享到QQ空间

    医院日间手术医患沟通与病历书写要求.docx

    • 资源ID:259462       资源大小:7.56KB        全文页数:2页
    • 资源格式: DOCX        下载积分:5金币
    快捷下载 游客一键下载
    账号登录下载
    三方登录下载: 微信开放平台登录 QQ登录
    下载资源需要5金币
    邮箱/手机:
    温馨提示:
    快捷下载时,如果您不填写信息,系统将为您自动创建临时账号,适用于临时下载。
    如果您填写信息,用户名和密码都是您填写的【邮箱或者手机号】(系统自动生成),方便查询和重复下载。
    如填写123,账号就是123,密码也是123。
    支付方式: 支付宝    微信支付   
    验证码:   换一换

    加入VIP,免费下载
     
    账号:
    密码:
    验证码:   换一换
      忘记密码?
        
    友情提示
    2、PDF文件下载后,可能会被浏览器默认打开,此种情况可以点击浏览器菜单,保存网页到桌面,就可以正常下载了。
    3、本站不支持迅雷下载,请使用电脑自带的IE浏览器,或者360浏览器、谷歌浏览器下载即可。
    4、本站资源下载后的文档和图纸-无水印,预览文档经过压缩,下载后原文更清晰。
    5、试题试卷类文档,如果标题没有明确说明有答案则都视为没有答案,请知晓。

    医院日间手术医患沟通与病历书写要求.docx

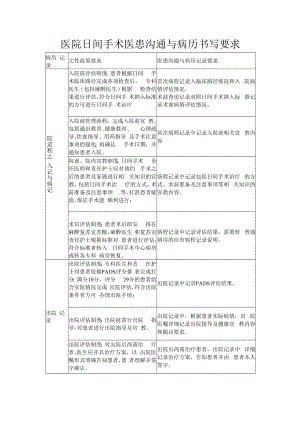
    医院日间手术医患沟通与病历书写要求病历 记录文件政策要求医患沟通与病历记录要求院录程之 入记与病记入院前评估制度:患者根据日间 手术临床路径完成各项检查后, 专科医生(包括麻醉医生)根据 检查结果进行评估,符合日间手 术纳入标准的方可进行日间手 术治疗首次病程记录入临床路径情况和入 院病情评估情况。术前查房记录对照日间手术准入标 准记录术前病情评估情况。入院前管理流程:完成入院前宣 教,包括通识教育、健康教育、 心理疏导、饮食指导、用药指导 及手术注意事项的强化;再确认 手术日期,并通知患者入院。首次病程记录中记录入院前相关宣 教内容院前、院内宣教制度:日间手术 责任医师和责任护士应对预约 手术之后的患者及家属进行相 关知识的宣教,包括日间手术治 疗的方式、术前准备及注意事项 等,打消患者疑虑,保证手术能 顺利进行;病程记录中记录包括日间手术治疗 的方式、术前准备及注意事项等相 关知识的宣教内容。术后评估制度:患者术后即安 排在麻醉复苏室苏醒,麻醉医生 和复苏室责任护士根据标准对 患者进行评估,符合标准者转入 日间手术中心病房或转各专科 病房恢复。病程记录中记录评估结果,需要转 普通病房的应有病程记录说明。出院 记录出院评估制度:专科医生和责 任护士对患者依据PADS评分量 表完成打分;满分10分,评分 29分的患者结合实际情况完成 出院评估,符合出院条件者方可 办理出院手续;出院记录中记录PADS评估结果。出院评估制度:出院前需行出院 指导,对患者进行出院指导及宣 教。出院记录中,根据患者实际病情,出 院医嘱详细记录出院指导及健康宣 教内容和随访要求。出院评估制度:对出院后尚需治 疗者,医生应开具治疗方案,以 出院医嘱形式明确告知患者,患 者理解并签字确认。出院后尚需治疗患者,出院记录中 详细记录治疗方案,告知患者并由 患者本人签字。情意与患通录 知同书医沟记根据患者相关检查的基本情况 完成手术、麻醉术前评估,符合 条件的患者如同意进行日间手 术治疗,由专科医生/日间手术 中心进行登记预约;医患沟通记录中记录患者同意进行 日间手术治疗,并由患者本人签字。院前、院内宣教制度:日间手术 责任医师和责任护士应对预约 手术之后的患者及家属进行相 关知识的宣教,包括日间手术治 疗的方式、术前准备及注意事项 等,打消患者疑虑,保证手术能 顺利进行;手术知情同意书中说明日间手术存 在的医疗风险和注意事项。医患沟通记录中体现宣教内容。特殊转归流程:患者在入院前评 估确认不能进行日间手术治疗 的、在日间手术治疗中或术后恢 复期间出现日间手术临床路径 变异的、出院后发生严重并发症 的,需转普通住院治疗或延长出 院的,由手术医师和麻醉医师评 估并病程记录详细记录后,转普 通住院治疗。医患沟通记录中记录病情评估结 果,并告知患者及家属,由患者本人 签字,同时指导照顾方案。出院评估制度:出院前需行出院 指导,对患者进行出院指导及宣 教。对出院后尚需治疗者,医生 应开具治疗方案,以出院医嘱形 式明确告知患者,患者理解并签 字确认。医患沟通记录中体现出院指导内容 和后续治疗的要求。

    注意事项

    本文(医院日间手术医患沟通与病历书写要求.docx)为本站会员(p**)主动上传,第壹文秘仅提供信息存储空间,仅对用户上传内容的表现方式做保护处理,对上载内容本身不做任何修改或编辑。 若此文所含内容侵犯了您的版权或隐私,请立即通知第壹文秘(点击联系客服),我们立即给予删除!

    温馨提示:如果因为网速或其他原因下载失败请重新下载,重复下载不扣分。




    关于我们 - 网站声明 - 网站地图 - 资源地图 - 友情链接 - 网站客服 - 联系我们

    copyright@ 2008-2023 1wenmi网站版权所有

    经营许可证编号:宁ICP备2022001189号-1

    本站为文档C2C交易模式,即用户上传的文档直接被用户下载,本站只是中间服务平台,本站所有文档下载所得的收益归上传人(含作者)所有。第壹文秘仅提供信息存储空间,仅对用户上传内容的表现方式做保护处理,对上载内容本身不做任何修改或编辑。若文档所含内容侵犯了您的版权或隐私,请立即通知第壹文秘网,我们立即给予删除!

    收起
    展开