欢迎来到第壹文秘! | 帮助中心 分享价值,成长自我!
第壹文秘
全部分类
  • 幼儿/小学教育>
  • 中学教育>
  • 高等教育>
  • 研究生考试>
  • 外语学习>
  • 资格/认证考试>
  • 论文>
  • IT计算机>
  • 法律/法学>
  • 建筑/环境>
  • 通信/电子>
  • 医学/心理学>
  • ImageVerifierCode 换一换
    首页 第壹文秘 > 资源分类 > DOCX文档下载
    分享到微信 分享到微博 分享到QQ空间

    学校运营咨询实战手册售后服务办理学员档案.docx

    • 资源ID:253188       资源大小:16.12KB       
    • 资源格式: DOCX        下载积分:5金币
    快捷下载 游客一键下载
    账号登录下载
    三方登录下载: 微信开放平台登录 QQ登录
    下载资源需要5金币
    邮箱/手机:
    温馨提示:
    快捷下载时,如果您不填写信息,系统将为您自动创建临时账号,适用于临时下载。
    如果您填写信息,用户名和密码都是您填写的【邮箱或者手机号】(系统自动生成),方便查询和重复下载。
    如填写123,账号就是123,密码也是123。
    支付方式: 支付宝    微信支付   
    验证码:   换一换

    加入VIP,免费下载
     
    账号:
    密码:
    验证码:   换一换
      忘记密码?
        
    友情提示
    2、PDF文件下载后,可能会被浏览器默认打开,此种情况可以点击浏览器菜单,保存网页到桌面,就可以正常下载了。
    3、本站不支持迅雷下载,请使用电脑自带的IE浏览器,或者360浏览器、谷歌浏览器下载即可。
    4、本站资源下载后的文档和图纸-无水印,预览文档经过压缩,下载后原文更清晰。
    5、试题试卷类文档,如果标题没有明确说明有答案则都视为没有答案,请知晓。

    学校运营咨询实战手册售后服务办理学员档案.docx

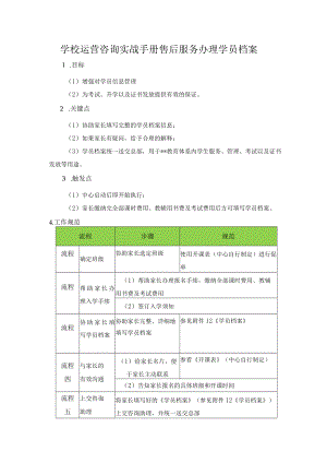
    学校运营咨询实战手册售后服务办理学员档案1 .目标(1)增强对学员信息管理(2)为考试、升学以及证书发放提供有效的保证。2 .关键点(1)协助家长填写完整的学员档案信息;(2)如果家长有疑问,给予合理的解释;(3)学员档案统一送交总部,用于*教育体系内学生服务、管理、考试以及证书发放等用途。3 .触发点(1)中心启动后即开始执行;(2)家长缴纳完全部课时费用、教辅用书费及考试费用后方可填写学员档案。4.工作规范流程步骤规范流程确定班级协助家长选定班级使用开课表(中心自行制定)进行促单流程帮助家长办理入学手续(1)帮助家长办理报名手续,缴纳全部课时费用、教辅用书费及考试费用(2)签订入学须知流程协助家长填写学员档案协助家长完整、详细地填写学员档案参见附件12学员档案流程四与家长的有效沟通(1)给家长名片,便于家长主动联系参看开课表(中心自行制定)(2)告知家长报名的具体班级和开课时间流程五上交咨询助理将家长填写好的学员档案(参见附件12学员档案)上交咨询助理,并统一送交总部

    注意事项

    本文(学校运营咨询实战手册售后服务办理学员档案.docx)为本站会员(p**)主动上传,第壹文秘仅提供信息存储空间,仅对用户上传内容的表现方式做保护处理,对上载内容本身不做任何修改或编辑。 若此文所含内容侵犯了您的版权或隐私,请立即通知第壹文秘(点击联系客服),我们立即给予删除!

    温馨提示:如果因为网速或其他原因下载失败请重新下载,重复下载不扣分。




    关于我们 - 网站声明 - 网站地图 - 资源地图 - 友情链接 - 网站客服 - 联系我们

    copyright@ 2008-2023 1wenmi网站版权所有

    经营许可证编号:宁ICP备2022001189号-1

    本站为文档C2C交易模式,即用户上传的文档直接被用户下载,本站只是中间服务平台,本站所有文档下载所得的收益归上传人(含作者)所有。第壹文秘仅提供信息存储空间,仅对用户上传内容的表现方式做保护处理,对上载内容本身不做任何修改或编辑。若文档所含内容侵犯了您的版权或隐私,请立即通知第壹文秘网,我们立即给予删除!

    收起
    展开