欢迎来到第壹文秘! | 帮助中心 分享价值,成长自我!
第壹文秘
全部分类
  • 幼儿/小学教育>
  • 中学教育>
  • 高等教育>
  • 研究生考试>
  • 外语学习>
  • 资格/认证考试>
  • 论文>
  • IT计算机>
  • 法律/法学>
  • 建筑/环境>
  • 通信/电子>
  • 医学/心理学>
  • ImageVerifierCode 换一换
    首页 第壹文秘 > 资源分类 > DOCX文档下载
    分享到微信 分享到微博 分享到QQ空间

    学校运营咨询实战手册咨询助理家长资源分配.docx

    • 资源ID:253161       资源大小:21.18KB        全文页数:4页
    • 资源格式: DOCX        下载积分:5金币
    快捷下载 游客一键下载
    账号登录下载
    三方登录下载: 微信开放平台登录 QQ登录
    下载资源需要5金币
    邮箱/手机:
    温馨提示:
    快捷下载时,如果您不填写信息,系统将为您自动创建临时账号,适用于临时下载。
    如果您填写信息,用户名和密码都是您填写的【邮箱或者手机号】(系统自动生成),方便查询和重复下载。
    如填写123,账号就是123,密码也是123。
    支付方式: 支付宝    微信支付   
    验证码:   换一换

    加入VIP,免费下载
     
    账号:
    密码:
    验证码:   换一换
      忘记密码?
        
    友情提示
    2、PDF文件下载后,可能会被浏览器默认打开,此种情况可以点击浏览器菜单,保存网页到桌面,就可以正常下载了。
    3、本站不支持迅雷下载,请使用电脑自带的IE浏览器,或者360浏览器、谷歌浏览器下载即可。
    4、本站资源下载后的文档和图纸-无水印,预览文档经过压缩,下载后原文更清晰。
    5、试题试卷类文档,如果标题没有明确说明有答案则都视为没有答案,请知晓。

    学校运营咨询实战手册咨询助理家长资源分配.docx

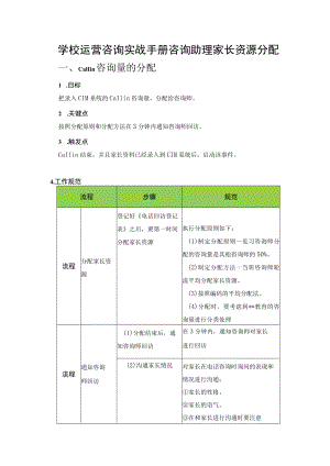
    学校运营咨询实战手册咨询助理家长资源分配一、CalIin咨询量的分配1 .目标把录入CIM系统的CaIlin咨询量,分配给咨询师。2 .关键点按照分配原则和分配方法在3分钟内通知咨询师回访。3 .触发点CaIIin结束,并且家长资料已经录入到CIM系统后,启动该事件。4.工作规范流程步骤规范流程分配家长资源登记好电话回访登记表之后,要第一时间分配家长资源执行分配原则如下:(1)制定分配原则一见习咨询师分配的咨询量是其他咨询师的50%。(2)制定分配方法一当班咨询师轮流平均分配家长资源。(3)按照编码的平均分配法。(4)分配时,要考虑到*教育的咨询量进行分类处理流程通知咨询师回访(1)分配结束后,通知咨询师回访在3分钟内,通知咨询师对家长进行回访(2)沟通家长情况对家长在电话咨询时询问的表现和情况进行沟通:家长的性格。家长的语气。在和家长进行沟通时要注意哪些方面流程将补充后的家长资料录入到ClM系统补充并录入家长新的基本资料(1)咨询师打完回访电话,得到家长和孩子新的基本资料后,进行补充录入。(2)录入完成后,通知咨询师查看补充资料的结果并检查是否正确。(3)不正确的进行修正,直到确认正确二、市场推广咨询量的分配1 .目标把录入CIM系统的市场推广家长资料分配给咨询师。2 .关键点(1)咨询师自己留到的信息由自己支配;(2)兼职市场人员信息,按照分配原则和分配方法把整理后的信息分配给咨询师。3.触发点市场推广活动结束,并且家长资料已经录入到ClM系统后,启动该事件。4.工作规范流程步骤规范流程分配家长资源录入结束后,第一时间分配家长资源执行分配原则如下:(1)咨询师自己收集的家长资料,原则上分配给本人。(2)兼职人员收集的家长资料平均分配给每个咨询师流程通知咨询(1)分配结束后,通在3分钟内,通知咨询师对家长师回访知咨询师回访进行回访(2)汇集有效信息咨询师在回访过程中,可能会有不是有效的家长信息。如:电话错误、孩子年龄不在目标家长中,家庭住址不是中心辐射区域等流程录入CIM(1)将有效信息录入ClM将咨询师确认的有效信息进行录入。录入时按照电话咨询录入。录入后就在CIM中进行分配(2)录入后及时通知咨询师在CIM中分配后,及时通知咨询师。咨询师查看资料录入是否正确。咨询师及时将回访过程中的关键点等信息录入系统三、网络在线注册咨询量的分配1 .目标把录入CIM系统的网络在线注册家长资料分配给咨询师。2 .关键点网络在线信息按照分配原则和分配方法及时分配给每位咨询师。3 .触发点把在线咨询和网络注册、留言的家长资料录入到CIM系统后,启动该事件。4 .工作规范流程步骤规范流程分配家长资源录入结束后,第一时间分配家长资源执行分配原则:网络在线注册的家长资料平均分配给每个咨询师流程通知咨询师回访分配结束后,通知咨询师回访在3分钟内,通知咨询师对家长进行回访流程补充录入家长资料补充录入家长新的基本资料(1)咨询师打完回访电话,得到家长和孩子新的基本资料后,进行补充录入。(2)录入完成后,通知咨询师查看补充资料的结果并检查是否正确

    注意事项

    本文(学校运营咨询实战手册咨询助理家长资源分配.docx)为本站会员(p**)主动上传,第壹文秘仅提供信息存储空间,仅对用户上传内容的表现方式做保护处理,对上载内容本身不做任何修改或编辑。 若此文所含内容侵犯了您的版权或隐私,请立即通知第壹文秘(点击联系客服),我们立即给予删除!

    温馨提示:如果因为网速或其他原因下载失败请重新下载,重复下载不扣分。




    关于我们 - 网站声明 - 网站地图 - 资源地图 - 友情链接 - 网站客服 - 联系我们

    copyright@ 2008-2023 1wenmi网站版权所有

    经营许可证编号:宁ICP备2022001189号-1

    本站为文档C2C交易模式,即用户上传的文档直接被用户下载,本站只是中间服务平台,本站所有文档下载所得的收益归上传人(含作者)所有。第壹文秘仅提供信息存储空间,仅对用户上传内容的表现方式做保护处理,对上载内容本身不做任何修改或编辑。若文档所含内容侵犯了您的版权或隐私,请立即通知第壹文秘网,我们立即给予删除!

    收起
    展开