欢迎来到第壹文秘! | 帮助中心 分享价值,成长自我!
第壹文秘
全部分类
  • 幼儿/小学教育>
  • 中学教育>
  • 高等教育>
  • 研究生考试>
  • 外语学习>
  • 资格/认证考试>
  • 论文>
  • IT计算机>
  • 法律/法学>
  • 建筑/环境>
  • 通信/电子>
  • 医学/心理学>
  • ImageVerifierCode 换一换
    首页 第壹文秘 > 资源分类 > DOCX文档下载
    分享到微信 分享到微博 分享到QQ空间

    学校运营市场营销手册市场部经理篇制定市场部年度计划.docx

    • 资源ID:253156       资源大小:19.76KB        全文页数:4页
    • 资源格式: DOCX        下载积分:5金币
    快捷下载 游客一键下载
    账号登录下载
    三方登录下载: 微信开放平台登录 QQ登录
    下载资源需要5金币
    邮箱/手机:
    温馨提示:
    快捷下载时,如果您不填写信息,系统将为您自动创建临时账号,适用于临时下载。
    如果您填写信息,用户名和密码都是您填写的【邮箱或者手机号】(系统自动生成),方便查询和重复下载。
    如填写123,账号就是123,密码也是123。
    支付方式: 支付宝    微信支付   
    验证码:   换一换

    加入VIP,免费下载
     
    账号:
    密码:
    验证码:   换一换
      忘记密码?
        
    友情提示
    2、PDF文件下载后,可能会被浏览器默认打开,此种情况可以点击浏览器菜单,保存网页到桌面,就可以正常下载了。
    3、本站不支持迅雷下载,请使用电脑自带的IE浏览器,或者360浏览器、谷歌浏览器下载即可。
    4、本站资源下载后的文档和图纸-无水印,预览文档经过压缩,下载后原文更清晰。
    5、试题试卷类文档,如果标题没有明确说明有答案则都视为没有答案,请知晓。

    学校运营市场营销手册市场部经理篇制定市场部年度计划.docx

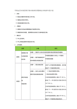
    学校运营市场营销手册市场部经理篇制定市场部年度计划1 .目标(1)制定合理的市场年度工作计划;(2)做到以目标为导向;(3)具有较强的可执行性。2 .关键点(1)根据去年的业务模型确定月度招生任务;(2)根据目标任务量,选择最优化的执行方案和备选方案。3 .触发点(1)中心启动时;(2)中心常规运营的年底启动计划。4 .工作规范流程步骤规范流程一接受制订招生初始目标的任务步骤一:接收中心校长发送的征集年度经营初始目标通知步骤二:着手准备制定年度市场招生的初始目标市场部经理统计分析上一年度的市场招生数据流程二提交年度经营初始目标步骤一:招生初始目标分析了上年度的招生数据后,按月度制定下一年度的招生目标步骤二:按中心校长要求提交年度经营初始目标(1)拟定市场招生目标:1)初步设定招生目标:本年度实际招生人数小于400人,建议下一年度招生初始目标为550650人;本年度实际招生人数小于500人,建议下一年度招生初始目标为650700人;本年度实际招生人数小于600人,建议下一年度招生初始目标为700800人;本年度实际招生人数小于700人,建议下一年度招生初始目标为800900人:本年度实际招生人数小于800人,建议下一年度招生初始目标不少于IOOo人。2)初步设定转化率目标:市场招生总转化率提升计划,细分到月度;总体转化率不低于上年度的实际转化率,整体增幅在510%。(2)提交时间为3个工作日内流程三领取年度招生初始任务步骤一:与中心校长讨论年度招生任务(1)初始目标的激励性,可达成性;(2)完成初始目标的基本条件步骤二:领取年度招生初始任务(1)初步确定总招生人数及总市场宣传费用;(2)初始任务已由校长报总部对口负责部门审核通过;(3)在制定市场年度计划中,根据具体资源和条件的改变,初始任务有可能被调整流程四制定计划工作进度表步骤一:估算工作量(1)评估本年度数据分析的工作.里/(2)评估实现下一年度目标的资源及手段分析的工作量步骤二:制定进度表(1)要按年度工作计划的工作量划分时间,并排出工作进度表;(2)进度表设定的完成时间要符合中心校长的要求流程五制订中心年度市场计划步骤一:分配月度招生任务及宣传费用根据年度初始目标进行分配步骤二:制定年度市场计划(1)分项制定相关计划:D招生人数及市场费用计划:招生人数及市场费用月度计划;招生人数及市场费用月度计划思路。2)市场宣传计划:市场宣传月度计划;市场宣传渠道月度计划;市场宣传分配理由;市场宣传改进措施;市场宣传工作重点。3)咨询转化率计划;咨询转化率月度计划;咨询师技能提升计划;咨询管理工作重点。4)中心招生PPT演讲培训计划;中心招生PPT演讲培训月度计划;中心招生PPT演讲改进措施。5)市场活动计划;市场活动设计思路;市场活动月度计划。6)市场人员招聘和培训计划;人员招聘的月度计划;人员内部培训计划。(2)如果需要其他部门管辖的数据、资料、应及时与中心校长沟通,安排相关负责人配合;(3)在规定时间内完成市场计划并提交给校长流程六调整中心年度市场计划(参见附件1年度市场总结与计划模板)根据中心校长反馈的审核意见,修改中心年度市场计划(1)根据最终确定的年度市场招生目标及校长明确指出的其他调整要求,进行计划调整;(2)在校长规定的时间内提交计划

    注意事项

    本文(学校运营市场营销手册市场部经理篇制定市场部年度计划.docx)为本站会员(p**)主动上传,第壹文秘仅提供信息存储空间,仅对用户上传内容的表现方式做保护处理,对上载内容本身不做任何修改或编辑。 若此文所含内容侵犯了您的版权或隐私,请立即通知第壹文秘(点击联系客服),我们立即给予删除!

    温馨提示:如果因为网速或其他原因下载失败请重新下载,重复下载不扣分。




    关于我们 - 网站声明 - 网站地图 - 资源地图 - 友情链接 - 网站客服 - 联系我们

    copyright@ 2008-2023 1wenmi网站版权所有

    经营许可证编号:宁ICP备2022001189号-1

    本站为文档C2C交易模式,即用户上传的文档直接被用户下载,本站只是中间服务平台,本站所有文档下载所得的收益归上传人(含作者)所有。第壹文秘仅提供信息存储空间,仅对用户上传内容的表现方式做保护处理,对上载内容本身不做任何修改或编辑。若文档所含内容侵犯了您的版权或隐私,请立即通知第壹文秘网,我们立即给予删除!

    收起
    展开